COMPASS_Col's profile picture. COMPASS es una iniciativa académica que promueve el intercambio de conocimiento entre la comunidad científica y estudiantil en agricultura y ciencias biológicas

COMPASS

@COMPASS_Col

COMPASS es una iniciativa académica que promueve el intercambio de conocimiento entre la comunidad científica y estudiantil en agricultura y ciencias biológicas

Bạn có thể thích
COMPASS đã đăng lại

🌿 New review out! Thrilled to co-author this paper on using #MachineLearning to understand abiotic stress tolerance & guide the design of climate-resilient crops. Check it out! 🚀🌱 doi.org/10.1098/rstb.2… #AI #PlantScience #Genomics #MachineLearning #resilientcrops


COMPASS đã đăng lại

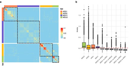
In #G3journal, Izquierdo et al. studied how the integration of genomics and phenomics can enhance selection accuracy for complex traits like seed yield and canning quality in black bean cultivars. Read more: buff.ly/4hXvqmk

GeneticsGSA's tweet image. In #G3journal, Izquierdo et al. studied how the integration of genomics and phenomics can enhance selection accuracy for complex traits like seed yield and canning quality in black bean cultivars.

Read more: buff.ly/4hXvqmk

COMPASS đã đăng lại

🚀 Exciting research on black beans! 🌱🫘 We explored how genomics and data-driven models can enhance breeding for higher yield and improved canning quality. doi.org/10.1093/g3jour…


COMPASS đã đăng lại

¡Ciclo de charlas "El presente y futuro de la #biología #sintética"! Con expertos internacionales del Max Planck @DSchindler_PDR, @Maria_San_07, U. Harvard-Facultad Medicina - Roberto Kolter. Invitan @corpogen y @ucentralbogota 5-8nov2024 inscripciones: docs.google.com/forms/d/e/1FAI…

CorpoGen's tweet image. ¡Ciclo de charlas "El presente y futuro de la #biología #sintética"!
Con expertos internacionales del Max Planck @DSchindler_PDR,  @Maria_San_07, U. Harvard-Facultad Medicina - Roberto Kolter.
Invitan @corpogen y @ucentralbogota 
5-8nov2024
inscripciones:
docs.google.com/forms/d/e/1FAI…
CorpoGen's tweet image. ¡Ciclo de charlas "El presente y futuro de la #biología #sintética"!
Con expertos internacionales del Max Planck @DSchindler_PDR,  @Maria_San_07, U. Harvard-Facultad Medicina - Roberto Kolter.
Invitan @corpogen y @ucentralbogota 
5-8nov2024
inscripciones:
docs.google.com/forms/d/e/1FAI…

COMPASS đã đăng lại

Estamos muy felices de anunciarles este panel. Registrense aquí para obtener el link de zoom: shorturl.at/5Dpk1

MSAStudents's tweet image. Estamos muy felices de anunciarles este panel. 
Registrense aquí para obtener el link de zoom:
shorturl.at/5Dpk1

COMPASS đã đăng lại

UF/IFAS Plant Pathology is actively recruiting for several highly competitive Graduate Assistantships for Fall 2025. 𝐀𝐩𝐩𝐥𝐢𝐜𝐚𝐭𝐢𝐨𝐧𝐬 𝐚𝐫𝐞 𝐝𝐮𝐞 𝐍𝐨𝐯𝐞𝐦𝐛𝐞𝐫 𝟏 𝐟𝐨𝐫 𝐭𝐢𝐦𝐞𝐥𝐲 𝐜𝐨𝐧𝐬𝐢𝐝𝐞𝐫𝐚𝐭𝐢𝐨𝐧. For more information, visit plantpath.ifas.ufl.edu/academics/grad…

UFPlantPath's tweet image. UF/IFAS Plant Pathology is actively recruiting for several highly competitive Graduate Assistantships for Fall 2025.
𝐀𝐩𝐩𝐥𝐢𝐜𝐚𝐭𝐢𝐨𝐧𝐬 𝐚𝐫𝐞 𝐝𝐮𝐞 𝐍𝐨𝐯𝐞𝐦𝐛𝐞𝐫 𝟏 𝐟𝐨𝐫 𝐭𝐢𝐦𝐞𝐥𝐲 𝐜𝐨𝐧𝐬𝐢𝐝𝐞𝐫𝐚𝐭𝐢𝐨𝐧.
For more information, visit plantpath.ifas.ufl.edu/academics/grad…

COMPASS đã đăng lại

📢 Applications due THIS WEEK for #CLGSMI STEM grad school applicants and mentors! Sign up to participate or be a mentor by 6/1: cientificolatino.com/gsmi MORE INFO in 🧵 below x.com/cientificolati…

Applying to STEM grad programs? Know someone who is? 🎓 Sign ups are ✨OPEN✨ for #GSMI2024!🤩 The GSMI program supports applicants from minoritized backgrounds through 1-on-1 mentorship, fee waivers, & more! Applications due 6/1 cientificolatino.com/gsmi MORE INFO in 🧵 1/

cientificolatin's tweet image. Applying to STEM grad programs? Know someone who is? 🎓

Sign ups are ✨OPEN✨ for #GSMI2024!🤩

The GSMI program supports applicants from minoritized backgrounds through 1-on-1 mentorship, fee waivers, & more!

Applications due 6/1
cientificolatino.com/gsmi

MORE INFO in 🧵 1/


COMPASS đã đăng lại

Excited to share my latest research on the genetic architecture and genomic prediction of iron bioavailability in common beans. Check out the paper here! doi.org/10.3389/fgene.…@FrontGenetics #genetics #beans #genomicprediction #GWAS

paulocizquierdo's tweet image. Excited to share my latest research on the genetic architecture and genomic prediction of iron bioavailability in common beans. Check out the paper here! doi.org/10.3389/fgene.……
@FrontGenetics
#genetics #beans #genomicprediction #GWAS

COMPASS đã đăng lại

🌐 Ne manquez pas nos événements recrutement cette année ! Pour saisir chaque opportunité, inscrivez-vous à notre alerte emploi : url.inrae.fr/3NSVNNo 📷

INRAE_France's tweet image. 🌐 Ne manquez pas nos événements recrutement cette année ! 

Pour saisir chaque opportunité, inscrivez-vous à notre alerte emploi : url.inrae.fr/3NSVNNo 📷

COMPASS đã đăng lại

📢 Applying for fellowships this season? We have compiled a database of >250 fellowship awards for STEM professionals of all levels, including high schoolers, undergrads, grad students, postdocs, & faculty! Check to see if you might be eligible! 👀 cientificolatino.com/fellowships

cientificolatin's tweet image. 📢 Applying for fellowships this season?

We have compiled a database of >250 fellowship awards for STEM professionals of all levels, including high schoolers, undergrads, grad students, postdocs, & faculty!

Check to see if you might be eligible! 👀

cientificolatino.com/fellowships

COMPASS đã đăng lại

📢Phd position available (3.5 years funding)📢 Come join us @ImperialInfect @imperialcollege working on 3D printing of anaerobic bacterial communities. 🖨🦠 Deadline: 12th of January 2023 Home student fees. Please retweet 🙏. mpl-group.github.io/2023_phd_advert


COMPASS đã đăng lại

Your regular reminder, as job season is upon us, that there are a ton of successful job applications (industry, PUI, and lots of research university) available here: github.com/RILAB/statemen…. Please consider contributing your own if you've recently landed a gig!


COMPASS đã đăng lại

💼 Are you a STEM grad student or postdoc thinking about applying to jobs in consulting? Consulting Preparation Program #CLCPP supports scientists exploring alternative careers or pursuing jobs in consulting. The program is now in it's 2nd year! ⏩️ cientificolatino.com/cpp

cientificolatin's tweet image. 💼 Are you a STEM grad student or postdoc thinking about applying to jobs in consulting?

Consulting Preparation Program #CLCPP supports scientists exploring alternative careers or pursuing jobs in consulting.

The program is now in it's 2nd year! 
⏩️ cientificolatino.com/cpp

COMPASS đã đăng lại

Si eres estudiante de pregrado o posgrado, te invitamos a presentar tu trabajo en el Caribe Microbial Meeting 2023 🦠🔬🧬, un evento que promueve el fortalecimiento de alianzas de trabajo entre jovenes investigadores 📅 Fecha límite: 29 de septiembre caribemicrobialmee2.wixsite.com/cience/registro

CaRo3551's tweet image. Si eres estudiante de pregrado o posgrado, te invitamos a presentar tu trabajo en el Caribe Microbial Meeting 2023 🦠🔬🧬, un evento que promueve el fortalecimiento de alianzas de trabajo entre jovenes investigadores

📅 Fecha límite: 29 de septiembre

caribemicrobialmee2.wixsite.com/cience/registro

COMPASS đã đăng lại

Are you interested in molecular microbiology? we have several open positions to explore the molecular mechanisms in bacteria that are associated with hard-to-treat MRSA infections and antibiotic resistance. Check out the add below 👇👇for details. via @agristok

agristok's tweet image. Are you interested in molecular microbiology?  we have several open positions to explore the molecular mechanisms in bacteria that are associated with hard-to-treat MRSA infections and antibiotic resistance. Check out the add below 👇👇for details. via @agristok

COMPASS đã đăng lại

Esta es la programación del III Coloquio Colombiano de Micologia. Un evento de la Asociación nacido en la pandemia que se mantiene online y libre para el alcance de todos. #micologia

ASCOLMicologia's tweet image. Esta es la programación del III Coloquio Colombiano de Micologia. Un evento de la Asociación nacido en la pandemia que se mantiene online y libre para el alcance de todos. #micologia
ASCOLMicologia's tweet image. Esta es la programación del III Coloquio Colombiano de Micologia. Un evento de la Asociación nacido en la pandemia que se mantiene online y libre para el alcance de todos. #micologia

COMPASS đã đăng lại

📌 PhD and Postdoc Funded Positions in Plant Pathology at University of Florida, United States 🇺🇸... Please share and spread the word! For details visit: wp.me/pbv48T-76B

agristok's tweet image. 📌 PhD and Postdoc Funded Positions in Plant Pathology at University of Florida, United States 🇺🇸... Please share and spread the word! For details visit: wp.me/pbv48T-76B

COMPASS đã đăng lại

Mississippi State has an opening for a Ph.D. student in their Plant Pathology department! This position will conduct research on the management of parasitic nematodes. Find more details below! ⬇

Tweet này không còn khả dụng.

COMPASS đã đăng lại

Fully funded PhD project starting Oct 2024 at @plantsci @ucam on fungicide resistance modelling bbsrcdtp.lifesci.cam.ac.uk/available-icas…. Co-funded by Syngenta (in Basel), working with @mladencucak, and extending past work on Septoria, e.g. journals.plos.org/ploscompbiol/a… to soybean rust with @edelponte


COMPASS đã đăng lại

🪘 🪘 I am hiring one graduate student and one postdoc. Please RT!! E-mail me at [email protected] if you are interested.

shanwai1234's tweet image. 🪘 🪘 I am hiring one graduate student and one postdoc. Please RT!! E-mail me at zhikai.liang@ndsu.edu if you are interested.
shanwai1234's tweet image. 🪘 🪘 I am hiring one graduate student and one postdoc. Please RT!! E-mail me at zhikai.liang@ndsu.edu if you are interested.

United States Xu hướng

Loading...

Something went wrong.


Something went wrong.