Dudakov_Lab's profile picture. Immunology with a touch of regenerative medicine. Thymus enthusiast @fredhutch (previously seen around @MonashUni & @MSKCancerCenter) 🇦🇺 in 🇺🇸

Dudakov Lab

@Dudakov_Lab

Immunology with a touch of regenerative medicine. Thymus enthusiast @fredhutch (previously seen around @MonashUni & @MSKCancerCenter) 🇦🇺 in 🇺🇸

ปักหมุด

With a mix of pride, enthusiasm, and tremendous relief, I present our latest paper that describes the emergence of atypical epithelial cells in the thymus with age that limit the tissues function at steady-state and its repair after damage… 1/? nature.com/articles/s4159…


[To the three scientists still left here]: Interested in T cells and where they come from? Then now is the perfect opportunity to register for ThymUS (thymusmeeting.org). Don't miss out on what is shaping up to be a fantastic meting in gorgeous Kauai.

Dudakov_Lab's tweet image. [To the three scientists still left here]: 

Interested in T cells and where they come from? Then now is the perfect opportunity to register for ThymUS (thymusmeeting.org). Don't miss out on what is shaping up to be a fantastic meting in gorgeous Kauai.

Dudakov Lab รีโพสต์แล้ว

#Immunology by First release now @ScienceMagazine Identification of APCs in the gut that promote Treg differentiation and how tolerance to food antigens is influenced by helminth infection buff.ly/3DjNQ1e By @CicaCanesso, @victora_lab, @danmucida and colleagues.

sarah_h_ross's tweet image. #Immunology by First release now @ScienceMagazine

Identification of APCs in the gut that promote Treg differentiation and how tolerance to food antigens is influenced by helminth infection

buff.ly/3DjNQ1e

By  @CicaCanesso, @victora_lab,  @danmucida and colleagues.

Dudakov Lab รีโพสต์แล้ว

Age-related decline in CD8+ tissue resident memory T cells compromises antitumor immunity @NatureAging nature.com/articles/s4358…


Dudakov Lab รีโพสต์แล้ว

🚨Out now in @Nature: Our spatial atlas of the developing thymus nature.com/articles/s4158… Together with @Teichlab @MarioniLab and Germain lab we present insights into the establishment of the thymic organ structure in pre- and postnatal life through a new spatial mapping approach.


Dudakov Lab รีโพสต์แล้ว

Specialized fibroblastic reticular cells underpin interconnected T cell environments with dedicated microenvironmental niches that promotes antitumor immunity in lung cancer @CellCellPress @ImmunobiologySG cell.com/cell/fulltext/…

LabWaggoner's tweet image. Specialized fibroblastic reticular cells underpin interconnected T cell environments with dedicated microenvironmental niches that promotes antitumor immunity in lung cancer @CellCellPress @ImmunobiologySG
cell.com/cell/fulltext/…

Dudakov Lab รีโพสต์แล้ว

Early-life thymectomy leads to an increase of granzyme-producing γδ T cells in children with congenital heart disease @SarinaRavens nature.com/articles/s4146…

LabWaggoner's tweet image. Early-life thymectomy leads to an increase of granzyme-producing γδ T cells in children with congenital heart disease @SarinaRavens
nature.com/articles/s4146…

Dudakov Lab รีโพสต์แล้ว

New @CellCellPress resource: Spatial transcriptomic landscape unveils immunoglobin-associated senescence as a hallmark of aging cell.com/cell/fulltext/… Impressive dataset of aging associated transcriptomics alterations across multiple tissues that identifies…

Aiims1742's tweet image. New @CellCellPress resource: 
Spatial transcriptomic landscape unveils immunoglobin-associated senescence as a hallmark of aging
cell.com/cell/fulltext/…
Impressive dataset of aging associated transcriptomics alterations across multiple tissues that identifies…
Aiims1742's tweet image. New @CellCellPress resource: 
Spatial transcriptomic landscape unveils immunoglobin-associated senescence as a hallmark of aging
cell.com/cell/fulltext/…
Impressive dataset of aging associated transcriptomics alterations across multiple tissues that identifies…

Dudakov Lab รีโพสต์แล้ว

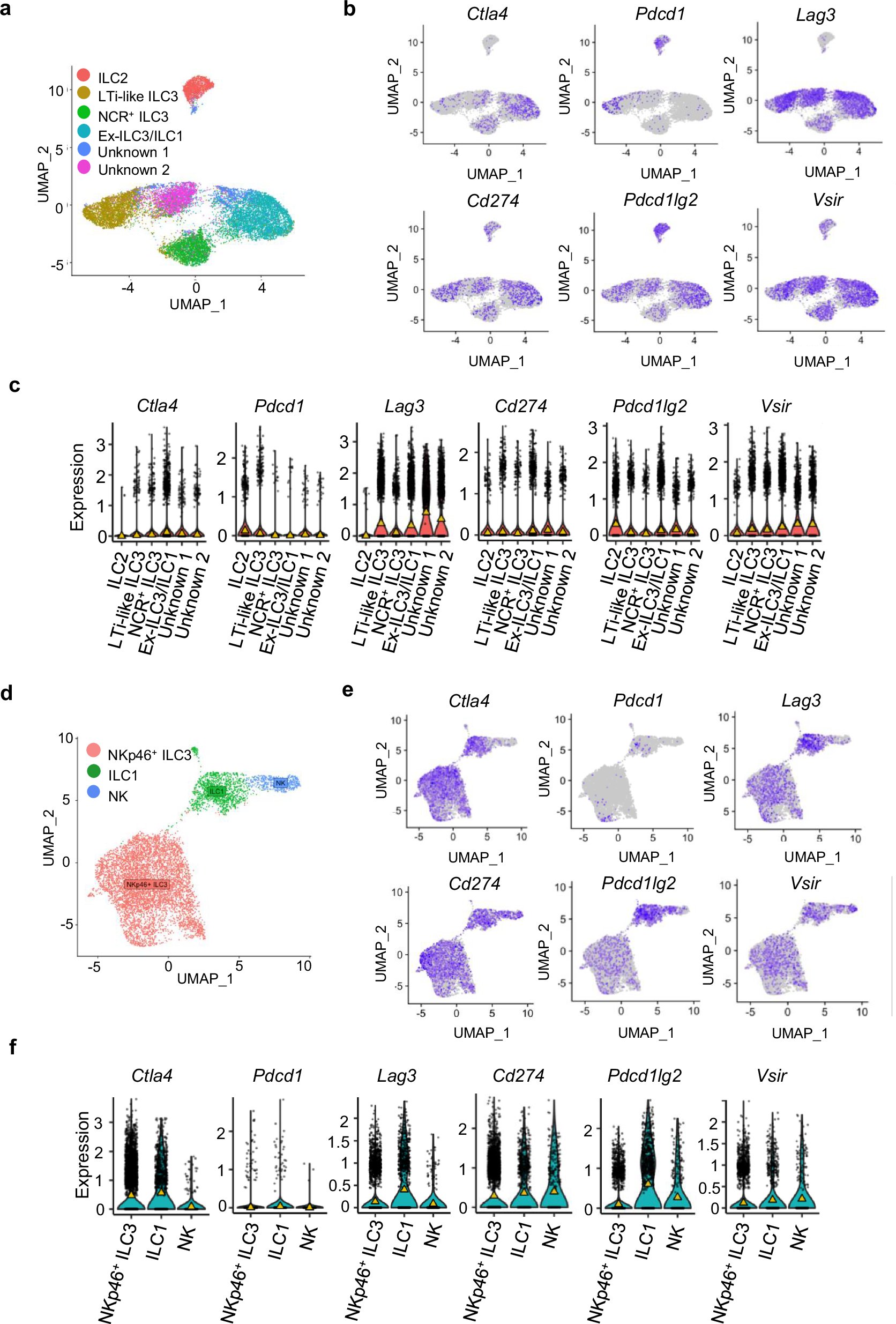
Its great to be able to finally share our work identifying and examining CTLA4 expression by ILCs and its roles in regulating mucosal homeostasis! nature.com/articles/s4146…


Dudakov Lab รีโพสต์แล้ว

New Review from @Muzz_Haniffa and colleagues @sangerinstitute explains how the prenatal immune system develops rdcu.be/dZcJn

NatRevImmunol's tweet image. New Review from @Muzz_Haniffa and colleagues @sangerinstitute explains how the prenatal immune system develops
rdcu.be/dZcJn

This is one of the coolest data vis graphics I’ve ever seen.

It's 4:00 AM. While LinkedIn warriors post about their "morning hustle," real data tells a different story. One thousand dots. One thousand real Americans. Not influencers. Not motivational speakers. Just actual people, captured in the American Time Use Survey by the US Bureau of…



Second place finishers in the @fredhutch Steamplant lab group costume contest for a second year running. Robbed.

Dudakov_Lab's tweet image. Second place finishers in the @fredhutch Steamplant lab group costume contest for a second year running. Robbed.

Dudakov Lab รีโพสต์แล้ว

Stem cell transplants are amazing. A patient's diseased blood is replaced by a relative or stranger's. But what does putting a blood system into a new body do to the cells? How many survive? Does it matter? Out in @Nature today, we asked some basic Qs 👇 rdcu.be/dYCoZ


Growing up in Australia I’ve always been uncommonly interested in US politics (even majored in it in undergrad) so it was an auspicious day to vote for the first time as an immigrant scientist in this country.

Dudakov_Lab's tweet image. Growing up in Australia I’ve always been uncommonly interested in US politics (even majored in it in undergrad) so it was an auspicious day to vote for the first time as an immigrant scientist in this country.

Dudakov Lab รีโพสต์แล้ว

🎉Finally out! Many congrats to Savvas Savvidis, @RobertaRag80163 ,Valeria Conde de Rafael & all co-authors @ucl & @TheCrick for unraveling the human #thymus #development in #3D ! I am grateful for a fantastic experience @esrfsynchrotron in Grenoble nature.com/articles/s4385…


Dudakov Lab รีโพสต์แล้ว

Are you the next team member to join us? More than your credentials, we are looking the right person! Both post-docs or PhD students are welcome. Come solve some fundamental issues of the human thymus biology with us! #recruiting #academicjobs #hiring #postdoc #phdcandidate

lettipitko's tweet image. Are you the next team member to join us? More than your credentials, we are looking the right person! Both post-docs or PhD students are welcome. Come solve some fundamental issues of the human thymus biology with us! #recruiting #academicjobs #hiring #postdoc #phdcandidate

Dudakov Lab รีโพสต์แล้ว

Online now!✨RESEARCH: Jing, Song and colleagues uncover METTL3 as a regulator of and potential target in thymic involution, where it regulates ferroptosis signaling nature.com/articles/s4358… rdcu.be/dXOEU


What a great opportunity! Eliisa is an amazing physician-scientist working on some very cool projects (and could quite possibly be even more of a thymus enthusiast as I am!).

I am recruiting! Are you looking #postdoc position and are interested in #thymus ? I’m hiring two postdocs to work in our @ERC_Research funded new project ProtecTHY where we want to learn how the thymus protects itself during HSCT. Shares appreciated! jobs.helsinki.fi/job/Helsinki-P…



Dudakov Lab รีโพสต์แล้ว

Sex-based differences in thymus biology and T cell development arise before puberty, providing an essential contribution to our understanding of the mechanisms underlying immune function and dysfunction in males and females @Dev_Cell @PZandstra Rossi cell.com/developmental-…

LabWaggoner's tweet image. Sex-based differences in thymus biology and T cell development arise before puberty, providing an essential contribution to our understanding of the mechanisms underlying immune function and dysfunction in males and females @Dev_Cell @PZandstra Rossi 
cell.com/developmental-…

Cloud thymus hot on the heels of our Black Hole Thymus @NatImmunol cover! What a time to be alive!

New issue online! This beautiful cover depicts work from @maxim_artyomov, Pavla Bohacova, Marina Terekhova &co identifying CD38 expression as a marker of recent thymic emigrants. Image credit: Fishy Frog cell.com/immunity/issue…

ImmunityCP's tweet image. New issue online! This beautiful cover depicts work from @maxim_artyomov, Pavla Bohacova, Marina Terekhova &co identifying CD38 expression as a marker of recent thymic emigrants. Image credit: Fishy Frog cell.com/immunity/issue…


Loading...

Something went wrong.


Something went wrong.