FlightpathB's profile picture. Breakthrough Medications to Treat Rare Infectious Diseases

Flightpath Biosciences

@FlightpathB

Breakthrough Medications to Treat Rare Infectious Diseases

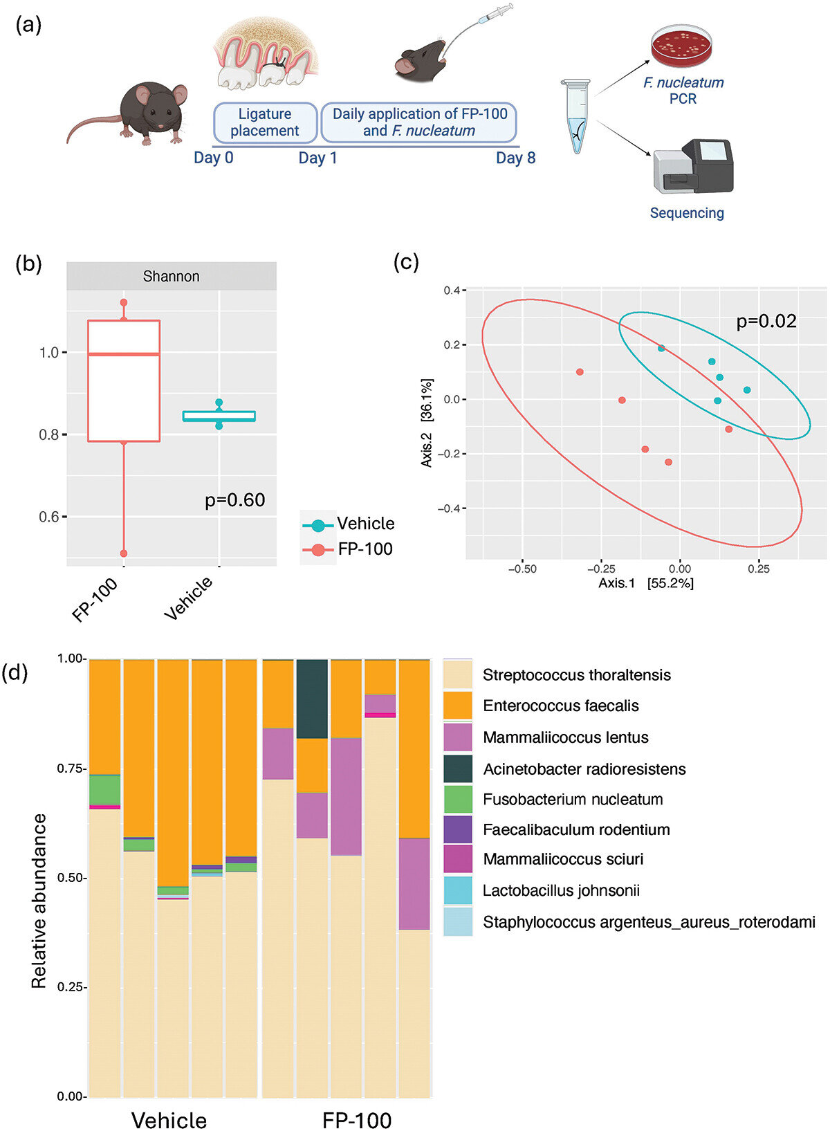
T. denticola and F. Nucleatum are known causal pathogens in periodontal disease but they can also exacerbate systemic inflammation and chronic disease. It's time to focus on them. Lets get to work! lnkd.in/gyu-KJe8 #Forsythdentech 2023! #Oral Health #Dental health

FlightpathB's tweet image. T. denticola and F. Nucleatum are known causal pathogens in periodontal disease but they can also exacerbate systemic inflammation and chronic disease. It's time to focus on them. Lets get to work!
lnkd.in/gyu-KJe8

#Forsythdentech 2023!
#Oral Health
#Dental health

Flightpath Biosciences, Inc has been selected to pitch in the Forsyth dentech Pitch Competition! We're excited for the opportunity to present our antimicrobial technology to thought leaders across the oral health innovation ecosystem. Come connect with us at #Forsythdentech 2023.

FlightpathB's tweet image. Flightpath Biosciences, Inc has been selected to pitch in the Forsyth dentech Pitch Competition! We're excited for the opportunity to present our antimicrobial technology to thought leaders across the oral health innovation ecosystem. Come connect with us at #Forsythdentech 2023.

Why we do what we do....

FlightpathB's tweet image. Why we do what we do....

UPDATE: We've enrolled >900 participants in largest ever clinical biomarker study of chronic LD. FP is incredibly grateful to the community w/ 200 kits completed already & eGift cards going out shortly. Stay tuned to Lymedisease.org for updates by blog! @lymepolicywonk


UPDATE: We've enrolled >900 participants in largest ever clinical biomarker study of chronic LD. FP is incredibly grateful to the community w/ 200 kits completed already and eGift cards now en route. Stay tuned to LD.org for study updates by blog! @lymepolicywonk


Flightpath Biosciences and partners at LymeDisease (dot) org and Illumina Accelerator are proud to announce the initiation of the largest clinical biomarker study ever conducted in chronic Lyme disease. Please take a look: lymedisease.org/study-chronic-…

FlightpathB's tweet image. Flightpath Biosciences and partners at LymeDisease (dot) org and Illumina Accelerator are proud to announce the initiation of the largest clinical biomarker study ever conducted in chronic Lyme disease. Please take a look: lymedisease.org/study-chronic-…

Flightpath Biosciences 님이 재게시함

Illumina Accelerator welcomes nine exciting new #genomic startups to its second global funding cycle in the U.S. and UK. #IlluminaForStartups bit.ly/39Zms7w

illumina's tweet image. Illumina Accelerator welcomes nine exciting new #genomic startups to its second global funding cycle in the U.S. and UK. #IlluminaForStartups 

bit.ly/39Zms7w

Big news today! Flightpath has been accepted into Illumina Accelerator's Global Class. More to come soon about our study launching March 1st - stay tuned. businesswire.com/news/home/2021…

FlightpathB's tweet image. Big news today! Flightpath has been accepted into Illumina Accelerator's Global Class. More to come soon about our study launching March 1st - stay tuned. 

businesswire.com/news/home/2021…

Congratulations to the Rajadas lab on their recent Nature publication. More evidence that Flightpath's FP-101 development candidate may be effective against multiple drug tolerant strains of Borrelia burgdorferi. We're so proud to be working on #LymeDisease #Flightpath

FlightpathB's tweet image. Congratulations to the Rajadas lab on their recent Nature publication. More evidence that Flightpath's FP-101 development candidate may be effective against multiple drug tolerant strains of Borrelia burgdorferi. We're so proud to be working on #LymeDisease #Flightpath

"Flightpath Biosciences, Inc is Selected to Participate in the Innovation Challenge at RESI Boston 2019" blog.lifesciencenation.com/2019/08/22/mee…


Loading...

Something went wrong.


Something went wrong.