MakingUXBetter's profile picture. Practicing user evangelist, zealously dedicated to making User Experiences better. #makingUXbetter #makeUXbetter (views are my own; more from me @ashleycook)

Ashley Cook

@MakingUXBetter

Practicing user evangelist, zealously dedicated to making User Experiences better. #makingUXbetter #makeUXbetter (views are my own; more from me @ashleycook)

Ashley Cook reposted

We are nodding in agreement at this piece on 'Research Performance', from our friends @dscout. "These research-like activities take all the lifeblood away from credible, valid user research... and they leave a long-tail of bad behaviors to correct." dscout.com/people-nerds/r…

dscout.com

5 Types of Research Performance Every UXR Team Can Avoid - Dscout

Research performance gives the appearance of offering credible research with none of the actual benefits. Here’s how to spot and prevent it.


Ashley Cook reposted

Qualitative research is not the opposite of quantitative. They each seek to create different knowledge. Patterns & regularities or amount & scale. Both valid & useful types of knowledge for an organization.

indiyoung's tweet image. Qualitative research is not the opposite of quantitative. They each seek to create different knowledge. Patterns & regularities or amount & scale. Both valid & useful types of knowledge for an organization.

Ashley Cook reposted

It's called USER experience design, not STAKEHOLDER experience design.


Ashley Cook reposted

Problem space research works best when given in its own cycle, separate from the development cycle. Use the problem space as a continuous font of new knowledge and a strategic guide for ideation and innovation.


Ashley Cook reposted

Looking at us next, digital service teams!!

DoorDash is making employees including the CEO to do one dash a month and employees are upset



Ashley Cook reposted

Intuition is not instinct. It is built over time, not born to you. Feed your gut good data over years and you can trust your gut. If ignorant, do research. If knowledgeable, do research just in case you're wrong. Do research.


Ashley Cook reposted

It’s time to stop thinking in terms of making one experience that will fit everyone. Here’s where we can use machine learning to pick up on a person’s current thinking-style and curve the experience into a shape that better supports that mindset. bit.ly/2X3lxvB

medium.com

Removing bias from your solutions

Help more humans feel heard and supported


Ashley Cook reposted

Because the business world shuns uncertainty, quantitative data insights get twisted so that the conclusions sound like they were deduced, and their validity unimpeachable. But both Qual and Quant have a spectrum that goes from subjective to empirical. bit.ly/3jUaKxn


Ashley Cook reposted

A nicely-defined and "meaty" #ResearchOps Manager role is on offer with @DocuSign: docusign.com/company/career… /


Ashley Cook reposted

Here's an update on the ever-evolving diagram of Data Collection Techniques that we use in developing solutions. Latest: framing each study by a part of a person's purpose allows for amazing patterns & cross-study insights/metrics. medium.com/inclusive-soft…

indiyoung's tweet image. Here's an update on the ever-evolving diagram of Data Collection Techniques that we use in developing solutions. Latest: framing each study by a part of a person's purpose allows for amazing patterns & cross-study insights/metrics. medium.com/inclusive-soft…

Ashley Cook reposted

#ResearchOps tweeps, we're pleased to welcome new board members to the ReOps Community! Please welcome: @rajoon @algazel @DanaChrisfield, Pollie Barden, @frebader, @grahamg4rdner @jahnavimirashi We are delighted to have you on board to help lead the community into the future 🙌


Ashley Cook reposted

A wonderful and extensive read/watch list from @dscout for anyone interested in the finessing, future or forwarding of #userresearch. dscout.com/people-nerds/u…


Ashley Cook reposted

Falling in love with a problem happens through observing it happen in a relevant context, where the problem is occurring to people in your target audience.

ux_and's tweet image. Falling in love with a problem happens through observing it happen in a relevant context, where the problem is occurring to people in your target audience.

Ashley Cook reposted

A quick write up. A little library for someone new to the field of #UserResearch — like #ResearchOps new hires and internal stakeholders: medium.com/researchopslif…


Ashley Cook reposted

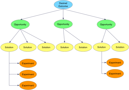
“If you aren’t shipping software, you aren’t creating value for your customers. But if you’re building the wrong software, you aren’t creating value for your customers either.” - @ttorres bit.ly/2YQX5RI #prodmgmt #ux

ttorres's tweet image. “If you aren’t shipping software, you aren’t creating value for your customers. But if you’re building the wrong software, you aren’t creating value for your customers either.” - @ttorres bit.ly/2YQX5RI #prodmgmt #ux

Ashley Cook reposted

Thank you #ResearchOps Community - look what you've done ❤️ Always so proud and happy to see the work we do together helping another researcher!

I may have just squealed. Fellow research nerds, look at this glorious creature. She is fabulous! Thank you, @TeamReOps for your good work. <3 #UX #UXR #UXResearch airtable.com/shrWD5GpnFCPND…



Ashley Cook reposted

When scoping any research, the most important thing is to clarify why you are doing it. Research is simply knowledge creation, so what knowledge do you want? What knowledge are you missing?


Ashley Cook reposted

We have another chance for you to attend the UXRS exclusive event with @indiyoung. Woot! eventbrite.com/e/exclusive-th…

ux_and's tweet image. We have another chance for you to attend the UXRS exclusive event with @indiyoung. Woot!
eventbrite.com/e/exclusive-th…

United States Trends

Loading...

Something went wrong.


Something went wrong.