RobAITech's profile picture. AI is cool

RobAI

@RobAITech

AI is cool

Let's go on vacation together after AGI... @tillgpt


Rob reposted

React 19.2 is now available! This release includes Activity, useEffectEvent, React Performance Tracks, partial pre-rendering, and more!

reactjs's tweet image. React 19.2 is now available!

This release includes Activity, useEffectEvent, React Performance Tracks, partial pre-rendering, and more!

We are so back. It's so over. We are so back. It's so over.


2-3 months to AGI


Rob reposted

Many major upgrades & fixes to Grok Code coming out next week, including 1M context window

Grok code fast is still #1 on @OpenRouterAI

EthanHe_42's tweet image. Grok code fast is still #1 on @OpenRouterAI


Rob reposted

We've entered the era of anytime-AGI (also ASI). I think there's a non-trivial probability each month that someone might announce they've created it.

jeffclune's tweet image. We've entered the era of anytime-AGI (also ASI). 

I think there's a non-trivial probability each month that someone might announce they've created it.

Rob reposted

Humbling to see Grok-Code-Fast-1 smash daily token records. The community response has been so incredible that we're extending our free promo until September 10th. 🧵 Here's how to get set up in your favorite code editors:


What happened to AGI ?


AI is still hallucinating so damn much it's not even funny anymore...


Rob reposted

We are hiring brilliant engineers to work on pretraining! Join us to tackle pretraining data, design cutting-edge data recipes, and build next-gen data infra. If you’re driven to accelerate human discovery and ready to change the world, apply now to join our galactic mission!…


Rob reposted

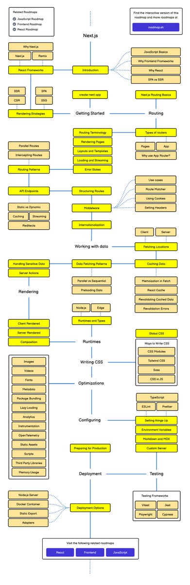
Next.js roadmap is live 🚀 We will be adding the documentation links and resources to roadmaps nodes this week. Huge thanks to @leerob for the feedback! 🙌

kamrify's tweet image. Next.js roadmap is live 🚀

We will be adding the documentation links and resources to roadmaps nodes this week.

Huge thanks to @leerob for the feedback! 🙌

Rob reposted

Glad that object grounding is finally landed in Grok multimodal voice-mode 👏 highlighting the object of interest in real-time chat! @sishaar @kwotsin @samdodge77

Did you know you can flip on your camera while voice-chatting with Grok, and it can talk about what it sees? Ever wondered exactly what it's focusing on? Now it highlights it in real-time - like these stickers on my water bottle! 🚀🔍

sishaar's tweet image. Did you know you can flip on your camera while voice-chatting with Grok, and it can talk about what it sees? Ever wondered exactly what it's focusing on? Now it highlights it in real-time - like these stickers on my water bottle! 🚀🔍


Rob reposted

code is the source of truth


Rob reposted

In today's modern AI world I sometimes wonder if "research scientist or engineer" is the right dichotomy anymore. Im not convinced this is the right framework anymore. I think it should be a slider of a single factor called "creativity" and that's it. It's also not exactly a…


Rob reposted

it's quite beautiful to see new emergent capabilities while training large models. every time the model learns a difficult capability, it brings a fresh excitement to the team and motivates us to push even harder. the amount of effort and love we put into the model is directly…


Grok code is very good 🚀


Rob reposted

We are glad that TIS and FlashRL have received broad attention from the open-source community that they have been verified and supported (OpenRLHF @hijkzzz, SkyRL @NovaSkyAI, REINFORCE++@hijkzzz, OAT @zzlccc)! A few updates on our blog and FlashRL package: (1) more in-depth…

fengyao1909's tweet image. We are glad that TIS and FlashRL have received broad attention from the open-source community that they have been verified and supported (OpenRLHF @hijkzzz, SkyRL @NovaSkyAI, REINFORCE++@hijkzzz, OAT @zzlccc)!

A few updates on our blog and FlashRL package:
(1) more in-depth…

Failing on 𝐥𝐚𝐫𝐠𝐞-𝐬𝐜𝐚𝐥𝐞 𝐑𝐋 with VeRL? ⚠️ Mixing inference backend (𝐯𝐋𝐋𝐌/𝐒𝐆𝐋𝐚𝐧𝐠) with training backends (𝐅𝐒𝐃𝐏/𝐌𝐞𝐠𝐚𝐭𝐫𝐨𝐧) 𝐬𝐞𝐜𝐫𝐞𝐭𝐥𝐲 𝐭𝐮𝐫𝐧𝐬 𝐲𝐨𝐮𝐫 𝐑𝐋 𝐢𝐧𝐭𝐨 𝐨𝐟𝐟-𝐩𝐨𝐥𝐢𝐜𝐲 — even if they share the same weights! 📉 Blog:…

fengyao1909's tweet image. Failing on 𝐥𝐚𝐫𝐠𝐞-𝐬𝐜𝐚𝐥𝐞 𝐑𝐋 with VeRL?

⚠️ Mixing inference backend (𝐯𝐋𝐋𝐌/𝐒𝐆𝐋𝐚𝐧𝐠) with training backends (𝐅𝐒𝐃𝐏/𝐌𝐞𝐠𝐚𝐭𝐫𝐨𝐧) 𝐬𝐞𝐜𝐫𝐞𝐭𝐥𝐲 𝐭𝐮𝐫𝐧𝐬 𝐲𝐨𝐮𝐫 𝐑𝐋 𝐢𝐧𝐭𝐨 𝐨𝐟𝐟-𝐩𝐨𝐥𝐢𝐜𝐲 — even if they share the same weights!

📉 Blog:…


Where is Grok code ?


Rob reposted

AI is evolving faster than most realize. Yet many people still use it poorly. Some waste potential, others chase shortcuts instead. But AI isn’t just another shiny tool. It’s a chance to completely transform yourself. Imagine saving hours on work every day.…

that_ai_bro's tweet image. AI is evolving faster than most realize.  

Yet many people still use it poorly.  

Some waste potential, others chase shortcuts instead.  

But AI isn’t just another shiny tool.  

It’s a chance to completely transform yourself.  

Imagine saving hours on work every day.…

Rob reposted

I don’t know why more people aren’t talking about this… Grok 4 is dangerously good. 99% of people are sleeping on what it can actually do. Here are 6 ways to use it that feel like cheating:

that_ai_bro's tweet image. I don’t know why more people aren’t talking about this…  

Grok 4 is dangerously good.  

99% of people are sleeping on what it can actually do.  

Here are 6 ways to use it that feel like cheating:

United States Trends

Loading...

Something went wrong.


Something went wrong.