
Rohit Joshi
@RohitjoshiB
Postdoc @Penn # Chromatin remodelling# Nuclear Architecture# Cell mechanics#Stem cell biology#stem cell senescence. GBPUAT || JNU || @iitbombay ||
You might like
A short-and-sweet guide to developing research questions published in @Nature. Lots of good advice here 👍

What I Wish I Knew Early in Graduate School This perspective by @anand_bhattad resonates with me. In short: > Worry less about prestige and focus on research that stands out and stands the test of time. anandbhattad.github.io/blogs/jr_grads…
We're incredibly excited to announce that Kristi has received the 2025 @theNAEng Founders Award for her contributions to polymer science and tissue engineering. This award will be presented in person on 10/5 in Washington, DC — congratulations, Kristi!

🎉Just published a cool story in @NatureCellBio with @dtschump1 (@MayoClinic ) and @david_lagares (@harvardmed and Zenon Biotech) on #durotaxis. nature.com/articles/s4155… (1/4)
NEW STUDY: Epigenetic drift is redefined as “mesenchymal drift”, with aged cells undergoing EMT, typically a cell ID alteration in development & wound healing, not diseases. Drift is reversed by OSK(M) reprogramming! Another step forward 👏 @altos_labs cell.com/cell/fulltext/…

Why does cancer incidence increase with age? Is it the accumulation of mutations? Is it a declining immune system? Are there other factors? Both mutation accumulation and immune system decline correlate with age and support predictive models of cancer rates. 🧵

Why an overreliance on AI-driven modelling is bad for science nature.com/articles/d4158…
Your biological age is malleable but the number you get can depend on the technology. Some DNAme clocks can be off by 15 years! New corrections (using PCA) bring noise to 0.46 a 1.1 year. The take away is that clocks need to be built to suppress technical noise to be useful

More on collective behavior: Our new Annual Review of Biophysics piece - with the stellar Danielle Chase - explores how animals sense, share information, and make group decisions. In honeybees and beyond 🐝 annualreviews.org/content/journa…

Formins are engines powering cellular acrobatics. They are Rho family GTPases that orchestrate cytoskeleton rearrangements. They can nucleate the polymerization of actin filaments, accelerate the elongation of actin filaments, and stabilize microtubules.

A group of physicists has proposed that space has memory, and the weight of information stored in space makes up dark matter. In today's video I have a look at the paper. youtube.com/watch?v=kTMRo-…
youtube.com
YouTube
New Theory: Space has Memory Which Appears Like Dark Matter
A paper from the JUMP Cell Painting Consortium presents image-based phenotypic profiles for 75% of the protein coding genome of human U-2 OS cells, offering a valuable resource for exploring gene relationships. @DrAnneCarpenter @shantanuXsingh nature.com/articles/s4159…

Have $10M and want to cure some diseases? It costs ~$1B to invent a new medicine…but $10M buys you Project Encore, to see if ANY existing drug might be repurposed for ~100 diseases that have no treatments. Contact me - be a hero for desperate patients! docs.google.com/document/d/1dM…

💥Check out our latest work in @NatureComms We identify a new target to impair DNA repair🧬inducing #senescence and #celldeath through synthetic lethality in combination with cancer therapy🧵 🔗Open access PDF: rdcu.be/euQkW

Cell size varies by many orders of magnitude. The mechanisms that generate and maintain this extraordinary diversity of sizes remain incompletely understood.

1/ No, you do not always need single-cell RNA-seq. Here's why bulk RNA-seq might still be the smarter move for your experiment.

Key numbers in cell biology Having a sense of scale helps to think more rigorously and realistically about biological systems.

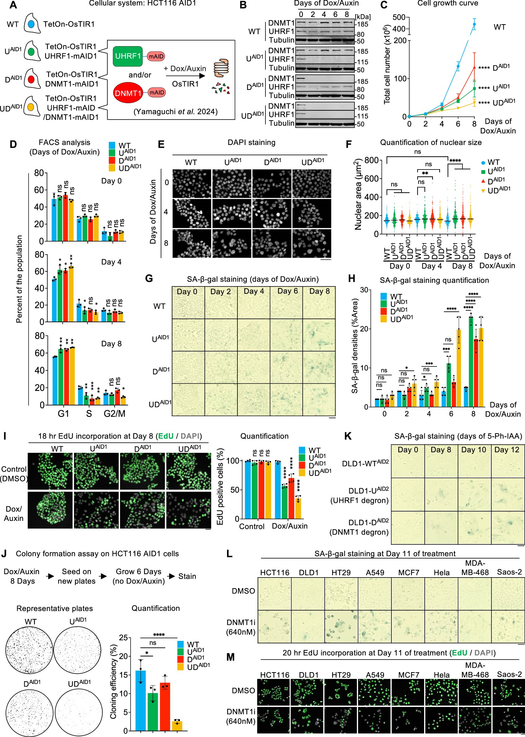
DNA methylation protects cancer cells against senescence nature.com/articles/s4146…
Spatial multi-omics reveals cell-type-specific nuclear compartments | Nature nature.com/articles/s4158…
Read the paper, led by Ziwen Liu & @edyoshikun, here ⤵️ czi.co/44ejLd8
nature.com
Robust virtual staining of landmark organelles with Cytoland
Nature Machine Intelligence - Ziwen Liu et al. report Cytoland, an approach to train robust models to virtually stain landmark organelles of cells and address the generalization gap of current...
United States Trends
- 1. Stanford 10.3K posts
- 2. #AEWWrestleDream 67.3K posts
- 3. Mike Norvell 1,467 posts
- 4. Florida State 9,766 posts
- 5. Sabrina 63.6K posts
- 6. #byucpl N/A
- 7. Darby 11K posts
- 8. Utah 32.4K posts
- 9. Hugh Freeze 3,014 posts
- 10. Lincoln Riley 2,823 posts
- 11. Mizzou 6,208 posts
- 12. Bama 16.4K posts
- 13. Sperry N/A
- 14. Kentucky 25.2K posts
- 15. Castellanos 3,826 posts
- 16. Stoops 5,000 posts
- 17. Arch 26.1K posts
- 18. Nobody's Son 2,714 posts
- 19. Sting 14.7K posts
- 20. Sark 4,604 posts
You might like
-
Pratik Tawade
@Pratiktawade5 -
Rituparna Sinha Roy
@rituiiserk -
Plasmotox
@patankar_lab -
Abhijit Majumder
@abhijit_MLab -
Andrew Holle
@ahcells -
Mayuri Rege
@MayuriRege -
Wadhwani Research Centre for Bioengineering, IITB
@pic_wrcb -
Sourav Mukherjee 👨🏻🔬
@srv_mkjee -
Debjani Paul
@debjanipaul -
Adam J. Engler
@AdamEnglerUCSD -
Shamik Sen
@ShamikSen9 -
Boominathan M
@BoominathanM -
Nehal Dwivedi
@NehalDwivedi -
Aritra Chatterjee
@bme_aritra
Something went wrong.
Something went wrong.