Roy_colinzcg's profile picture.

Roy

@Roy_colinzcg

Learn to think in Bitcoin.

21 Rules of Bitcoin

saylor's tweet image. 21 Rules of Bitcoin


一切都在发生颠覆性的重构


哥,你是真会玩,肝了我2小时

Shipping another $1 mint. NetPackets is an NFT collection you can mint for $1 each. The mint will be open for ~2 hours. When you mint, you’re swapping $USDC for $PING, which then gets attached to your NFT. There’s no fee besides gas and the Uniswap LP cut. You can get your PING…



Roy reposted

不那么完美但容易操作的行为模式才能坚持,能够坚持的行为模式才能产生复利,产生复利的行为模式持续几年后就能对潜在竞争者构建一个他根本无法逾越的巨大鸿沟。 学任何新东西,一个重要出发角度是,我如何操作才能坚持做下去, 即使暂时不那么完美? 做高强度间歇训练,力量训练,限制进食时间 (Time…


有人说投资要像冷血鳄鱼,长时间蛰伏,看准时机短时间爆发,挺有道理,但做到挺难。

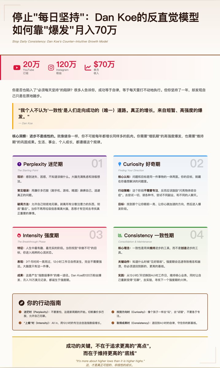
停止“每日坚持”:Dan Koe的反直觉模型,如何靠“爆发”月入70万 你是否也陷入了“必须每天坚持”的陷阱? 很多人告诉你,成功等于自律,等于每天雷打不动地执行。但你坚持了一年,却发现自己只是在原地踏步。 个人成长博主Dan Koe一针见血地指出:“我个人不认为‘一致性’是人们走向成功的(唯一)道路。”…

PMbackttfuture's tweet image. 停止“每日坚持”:Dan Koe的反直觉模型,如何靠“爆发”月入70万

你是否也陷入了“必须每天坚持”的陷阱?

很多人告诉你,成功等于自律,等于每天雷打不动地执行。但你坚持了一年,却发现自己只是在原地踏步。

个人成长博主Dan Koe一针见血地指出:“我个人不认为‘一致性’是人们走向成功的(唯一)道路。”…
PMbackttfuture's tweet image. 停止“每日坚持”:Dan Koe的反直觉模型,如何靠“爆发”月入70万

你是否也陷入了“必须每天坚持”的陷阱?

很多人告诉你,成功等于自律,等于每天雷打不动地执行。但你坚持了一年,却发现自己只是在原地踏步。

个人成长博主Dan Koe一针见血地指出:“我个人不认为‘一致性’是人们走向成功的(唯一)道路。”…


相当专业👍 $PING

$Ping 终极原理解析 的mint过程类似bitcion的铭文,但是资产表示形式仍然是 ERC20. 一开始打进来 USDC 会有一部分作为初始流动性。 「核心组件」 客户端 (Client) 用户的浏览器,运行 Next.js 铸币界面 管理钱包连接和支付签名生成 使用 x402-fetch 库自动处理支付 服务器 (Server - Next.js…

hhhx402's tweet image. $Ping 终极原理解析

 的mint过程类似bitcion的铭文,但是资产表示形式仍然是 ERC20.

一开始打进来 USDC 会有一部分作为初始流动性。

「核心组件」 

客户端 (Client)

用户的浏览器,运行 Next.js 铸币界面
管理钱包连接和支付签名生成
使用 x402-fetch 库自动处理支付
服务器 (Server - Next.js…


说明中国市场举足轻重? 说明中国Web3er是中流砥柱? 😀😀😀

2025 年,你能看到的奇幻币圈景象。 Coinbase 公链主管频繁说中文, Solana 官方运营小红书, Binance 上架中文代币。



当下最稀缺的生产要素不是信息或资金,而是同步:制度、技术、时间节奏的对齐。不同步放大风险,同步放大全局效益。做法:统一时钟与接口,先定协议后定目标,设计相位容忍,用同步成本决策,训练对上游/现实/长短期的领先滞后感知。

Roy_colinzcg's tweet image. 当下最稀缺的生产要素不是信息或资金,而是同步:制度、技术、时间节奏的对齐。不同步放大风险,同步放大全局效益。做法:统一时钟与接口,先定协议后定目标,设计相位容忍,用同步成本决策,训练对上游/现实/长短期的领先滞后感知。

预测市场以价格聚合分散信息,把主观信念转为可交易概率;LMSR等机制保障连续报价与流动,激励真知入场、噪声被套利;随新证据即时更新,优于民调的静态快照。其可兑现性在于盈亏结算——错者付费,准者获益,长期校准并提升群体认知。并可与民调/基本面融合,形成稳健先验。

Roy_colinzcg's tweet image. 预测市场以价格聚合分散信息,把主观信念转为可交易概率;LMSR等机制保障连续报价与流动,激励真知入场、噪声被套利;随新证据即时更新,优于民调的静态快照。其可兑现性在于盈亏结算——错者付费,准者获益,长期校准并提升群体认知。并可与民调/基本面融合,形成稳健先验。

“验证权>表达权”。在生成泛滥时代,稀缺的不再是观点而是可验证的证据链。用签名、溯源、审计与可复现过程建立信任。把输出签名化,把承诺可审计,把决策可复盘。能把“相信我”变成“查得到”的人与组织,将获得长期优势。这是底层逻辑:先证伪再扩散,更多证据!少喧哗行事。

Roy_colinzcg's tweet image. “验证权>表达权”。在生成泛滥时代,稀缺的不再是观点而是可验证的证据链。用签名、溯源、审计与可复现过程建立信任。把输出签名化,把承诺可审计,把决策可复盘。能把“相信我”变成“查得到”的人与组织,将获得长期优势。这是底层逻辑:先证伪再扩散,更多证据!少喧哗行事。

确实,每个周期的群从喧嚣到寂静,最后死去,如此反复。我,静静地在一旁看花开花落、人来人往。虽然无奈,但只能去接受这种去留随意、云淡风轻

2025 年,你能看到的奇幻币圈景象。 Coinbase 公链主管频繁说中文, Solana 官方运营小红书, Binance 上架中文代币。



我们处在“生成速度>校验速度”的时代:内容与模型快产出,核验与治理慢跟进。解法不是更快,而是先建可复核的校验链:三步可验、验证管道在前、提升校验密度;少问谁说,多问如何查证,把时间押在数据回路与对照组。能被快速校验的增长才可持续。

Roy_colinzcg's tweet image. 我们处在“生成速度>校验速度”的时代:内容与模型快产出,核验与治理慢跟进。解法不是更快,而是先建可复核的校验链:三步可验、验证管道在前、提升校验密度;少问谁说,多问如何查证,把时间押在数据回路与对照组。能被快速校验的增长才可持续。

胜利并非爆发,而是守住。多数人被噪音带走、被情绪击退,资源与天赋都输在“坚持可持续”。把节奏调慢,把标准拉稳,守住基本盘:健康、现金流、复盘与微小改进。日拱一卒,不卷他人,只与自己赛跑。能不被挤出局,才有时间让概率站在你这边。赢在活着,久期即优势。耐心是最强武器。

Roy_colinzcg's tweet image. 胜利并非爆发,而是守住。多数人被噪音带走、被情绪击退,资源与天赋都输在“坚持可持续”。把节奏调慢,把标准拉稳,守住基本盘:健康、现金流、复盘与微小改进。日拱一卒,不卷他人,只与自己赛跑。能不被挤出局,才有时间让概率站在你这边。赢在活着,久期即优势。耐心是最强武器。

预测市场势不可挡啊!

刚刚 @Polymarket 居然上线了美股! 是合规路径在灰区中扩张的一大步, 真正有机会通过PM承接美元大流动性 不再局限于政治或Crypto, 现在正式切入主流资产流动性入口 从"赌新闻"到"预测资产价格", 预测市场正在on-chain对接TradFi逻辑 这估计也是纽交所母公司ICE,…

0xDeMoo's tweet image. 刚刚 @Polymarket 居然上线了美股!

是合规路径在灰区中扩张的一大步, 
真正有机会通过PM承接美元大流动性

不再局限于政治或Crypto,
现在正式切入主流资产流动性入口

从"赌新闻"到"预测资产价格",
预测市场正在on-chain对接TradFi逻辑

这估计也是纽交所母公司ICE,…


重新发现了 $MOBY @mobyagent 在 Solana meme/DeFi 生态中,MobyScreener 针对专业交易者(鲸鱼追踪)和项目方(可持续营销)。若成功迁移 Bonk 并推出 App,它可能从 $10M+ MC 跃升,类似于 Bonk 的生态飞轮。但需持续迭代以避开“另一款筛选器”的陷阱。


决定结果的不是单次行动,而是“协议层”:默认值、接口、激励。逻辑:协议先划边界,再定结算,接口筛流量,复利把权力推向制定者。对个体:识别所处协议,能改则改,不能改就绕开,至少建立自己的微协议:过滤输入、设置预算与节律,让环境替你工作。避免被默认牵着走。

Roy_colinzcg's tweet image. 决定结果的不是单次行动,而是“协议层”:默认值、接口、激励。逻辑:协议先划边界,再定结算,接口筛流量,复利把权力推向制定者。对个体:识别所处协议,能改则改,不能改就绕开,至少建立自己的微协议:过滤输入、设置预算与节律,让环境替你工作。避免被默认牵着走。

Loading...

Something went wrong.


Something went wrong.