你可能会喜欢
We're happy to announce Yulia Startsev (@codehag) as our keynote speaker for #BOBkonf2023!
2/ More & more authors are speaking out against this lawsuit: @sgcarney NYT bestselling author of "What Doesn't Kill Us" writes:
The Internet Archive only has two of my books (and one translation) available online. Right now my puvliusher is suing the @internetarchive on my behalf. But my publisher-owned by Rupert Murdoch--didn't ask me. I'm all for my books being available through them.
The global cybersecurity community is concerned about #QWACs which could "actively expose citizens to increased digital risk at a time when protection is more challenging – and essential – than ever." Read more here: euractiv.com/section/cybers… #SecurityRiskAhead
euractiv.com
Internet leaders' concern over revised article on web authentication | Euractiv
12 internet players sent a letter to MEPs and representatives of the EU Council on Wednesday (6 April) to express their security concerns about the revised Article 45 of the e-ID Draft Legislative...
As part of our work to ensure a free and open web, we've been working with @EcmaIntl and many partners to write a #JavaScript specification license inspired by the @w3c Document and Software License. Fantastic work by @codehag and many others! 🎉🎉 hacks.mozilla.org/2022/06/the-sp…
I really wish there was some more incentive to maintain existing web standards instead of just adding new stuff.
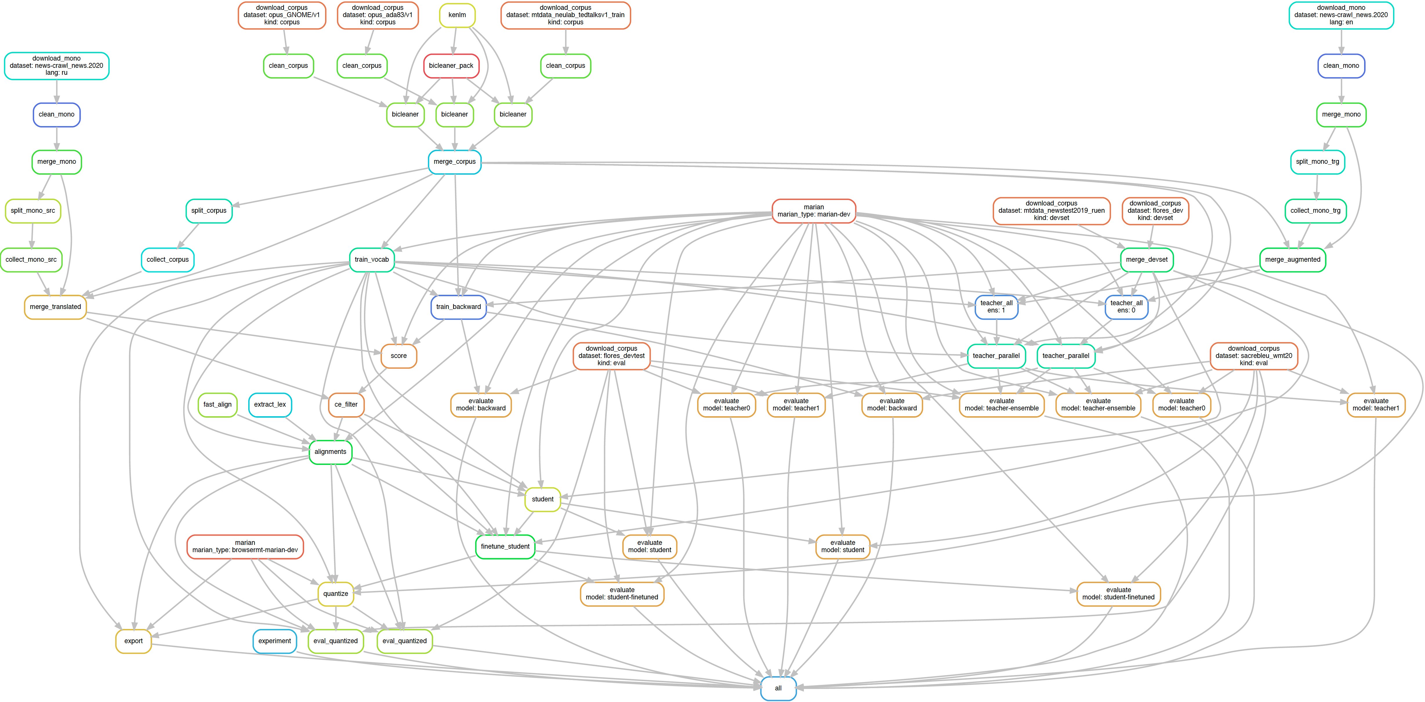
Machine Translation is an important tool for expanding the accessibility of web content. In this article, we will discuss the components used to train our efficient NMT models. The project is open-source, so you can give it a try and train your model too!hacks.mozilla.org/2022/06/traini…
Also, would you use it on the web as well as the server?
2/ How much do you need ergonomic lazy loading for ES modules (an alternative to the less ergonomic import())?
Learned the most amazing thing about Ruby yesterday. The String#reverse method doesn't do anything when you use it on strings **that are pictures of fish**
Rob is far better at selling my talk than I am!
ECMAScript excitement 😉 Modules in JavaScript have gained a bunch of new capabilities: ⭐ Top-Level Await ⭐ Import Assertions ⭐ JSON Modules ⭐ Import Maps ⭐ WebAssembly integration @codehag will be explaining how the JS module works at @thejsnation in Amsterdam in June.
I'll be speaking about how the JS module system works and is implemented in browsers at @thejsnation. I hope to see all of you there: jsnation.com #JSNation
United States 趋势
- 1. Notre Dame 153K posts
- 2. Browns 69.5K posts
- 3. Caleb Williams 5,842 posts
- 4. Ravens 45.9K posts
- 5. Shedeur 87.4K posts
- 6. Packers 36.5K posts
- 7. Stefanski 25.8K posts
- 8. Bengals 42K posts
- 9. Nixon 7,578 posts
- 10. Christian Watson 4,278 posts
- 11. #GoPackGo 6,804 posts
- 12. Josh Allen 20.6K posts
- 13. Jordan Love 10.3K posts
- 14. ESPN 111K posts
- 15. Titans 33.4K posts
- 16. Steelers 53.7K posts
- 17. #Bears 4,275 posts
- 18. Bills 93.6K posts
- 19. Lamar 28.3K posts
- 20. Colts 31.8K posts
Something went wrong.
Something went wrong.