Esta é a petição mais importante que você vai ter assinado na sua vida: Temos até 7 de setembro para conseguirmos 5 milhões de assinaturas. ASSINE! COMPARTILHE! DIVULGUE! Foi dada a largada change.org/p/impeachment-…
Vou sortear um IPhone 15 PRO MAX quando chegar em 1 mi de seguidores e só pra quem seguir ANTES de chegar nessa marca. Depois vou sortear outro pra todos os seguidores, então quem seguir agora vai ter 2x mais chance de levar.
Monark 🤝 Hamas. Monark 🤝 PCO Monark 🤝 Cancelador de Vídeo Game Monark 🤝 Runa Odal. Monark, um filho da puta.

já recebi proposta de fazer negocio por licitação no Brasil e escutei: -- "colocaremos critérios que só a tua solução vai atender, nem se preocupa" um dos motivos que me fez sair do Brasil foi perder de ficar milionário multiplas vezes por negar fazer negocio do jeito que…
Falam que o álcool mata sem lembrar de quantas pessoas nasceram por causa dele.
Acabei de oficializar minha demissão. Extremamente feliz com esta decisão. Me sinto leve e pronto para novos desafios. Não tenho dúvida que não arrumarei algo pior do que esse trampo. Boas notícias virão !!!!!!!!!!!!!!!!!!
Dicas RH: 📌 Processo Seletivo “Como responder a pergunta: Você é capaz de trabalhar sob pressão e com prazos definidos?” 🔖 Salva pra ler depois [🧵thread]
🚨 CANDIDATOS! De forma anônima usando o link abaixo, uma pergunta: O que vocês odeiam em processos seletivos? Ou o que os recrutadores estão falhando ao analisar vocês? (é para um vídeo) PS: Como o Twitter provavelmente não vai entregar esse tweet, comenta uma linguagem de…
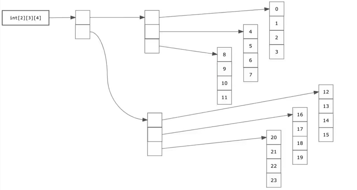
Arrays are unique objects inside the JVM, and understanding their structure makes for better coding. @Oraclejavamag gives a detailed look. social.ora.cl/6018PzvNg

United States 趨勢
- 1. Ange 41.7K posts
- 2. No Kings 445K posts
- 3. Chelsea 131K posts
- 4. Good Saturday 31.6K posts
- 5. Forest 112K posts
- 6. Reece James 13.9K posts
- 7. #Caturday 3,474 posts
- 8. Nuno 7,020 posts
- 9. #NFOCHE 31.1K posts
- 10. #SaturdayVibes 4,266 posts
- 11. Game Day 11.9K posts
- 12. Neto 30.5K posts
- 13. Garnacho 19.7K posts
- 14. Emiru 14.2K posts
- 15. Marinakis 4,433 posts
- 16. Massie 42.2K posts
- 17. Chalobah 5,822 posts
- 18. Malo Gusto 3,480 posts
- 19. Acheampong 19.8K posts
- 20. #NFFC 6,634 posts
Something went wrong.
Something went wrong.