You might like
Reminder to join @BattatMD4IBD Poster Presentation on transcriptional signatures associated with inflammation in #crohnsdisease at #DDW2024. 📅 Tuesday, May 21, 12:30 to 1:30 PM in the Omics for Prognosis, Therapeutic Selection, and Mechanisms session. #DDW #DDW2024 #Alimentiv
Please share, RT and read the pre-proof here in this link below @HaimLeiboIBD @SunHoLee15 @MingyueXue @KenCroitoru @ibddocmaria @marshllj @RPanaccione @PaulMoayyedi @guthealthmd @hsteinhart @laura_targownik @SinaiHealth @UofT_DoM @getgutsycanada gastrojournal.org/article/S0016-… 6/6
Alimentiv will be attending @DDWMeeting in San Diego, California from May 21-24, 2022. Come visit us at Booth 1149 #DDW2022 #alimentiv #gastroenterology
Join the discussion on the drug development landscape in NASH. Register now for our NASH Livestream event taking place March 22, 2022 with @vipuljairath, @DrLoomba @ZobairYounossi and Cynthia Behling. Register now: lnkd.in/e3deK6t9
Special thanks to @bverstockt & colleagues for collaborating with the #Alimentiv Translational Research Consortium to highlight immune cell trafficking in #IBD & #S1P modulator development. Read the article in @NatRevGastroHep: go.nature.com/33p80Fu #Crohns #Colitis
We are launching new #clinicaltrials for patients with #crohnsdisease #ulcerativecolitis and #pouchitis. Contact us to learn more about these new medications and if they are options for you. Convenient locations across the Greater #Toronto area. @getgutsycanada @getgutsytoronto
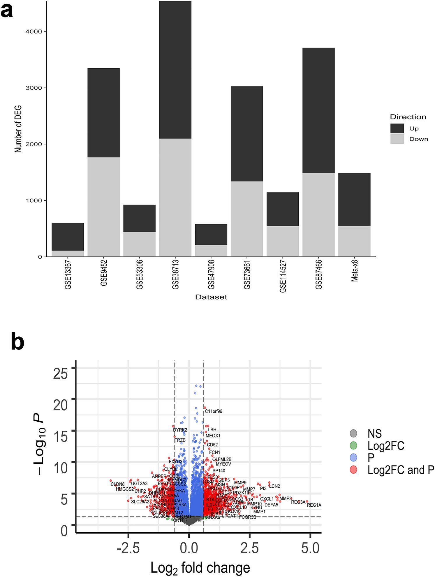
Great collaboration with the @alimentiv translational consortium. #transcriptome profiles in tissue and blood still hold promise to help classify #IBD but far from certain. Findings from gene expression studies are rarely replicated.
Meta-analysis of gene expression disease signatures in colonic biopsy tissue from patients with UC | @vipuljairath @doc_ibd @AzucenaSalas17 @guthealthmd @bverstockt @alimentiv and colleagues! nature.com/articles/s4159…
research scientist!
Name a job where you can consistently be wrong and still not lose your job?
Important progress toward prediction of #crohnsdisease. Great study led our #ibd fellow @SunHoLee15 and Ken Croitoru from the @The_GEMProject group. @getgutsycanada @SinaiHealth @AGA_Gastro @JeanFredericCo1 gastrojournal.org/article/S0016-…
Researchers at SickKids are looking for people of all ages who were either diagnosed with or think they may have had #COVID19 to join the #COVIDgenMARK study to understand the differences in illness severity of COVID-19. Learn more: covidgenmark.com #SKResearch
Hip Gen X-er brags about his rare discontinued vaccine thebeaverton.com/2021/05/hip-ge…
Ontario offering vaccines by either appointment or human stampede thebeaverton.com/2021/04/ontari…
[ON] 500 doses left!! Lets go 40+ 💢💢💢💢 #COVID19 #COVID19Vaccine #COVID19ON #vhcON
[ON] Mississauga WALKIN ALERT Shoppers Drug Mart #908 3980 Grand Park Drive, Mississauga Contact: Walk-in AZ vaccines for 40+ #COVID19 #COVID19Vaccine #COVID19ON #vhcON
BREAKING:AstraZeneca will be available to people 40 plus as of this Tuesday in pharmacies and primary care settings. Statement from Health Minister Christine Elliot says the move is based on current supply. Pharmacists have been saying doses have been going unused
UHN's #COVID19 Vaccine Registry is now accepting first dose registration for: ➡️First responders: police, fire, EMS, security ➡️Adults ages 18-49 in postal codes M5V, M6E, M6H. ➡️Priority health care workers in "Highest" & "Moderate" priority. Register → uhn.ca/COVID19_Vaccin…
#COVID has taken another patient: - New Canadian - Multi-generational home - Essential worker with high-exposure risk job - Did not qualify for vaccination at time of infection If nothing changes, nothing changes.
Join key opinion leaders as they discuss the evolution of histopathology as an outcome measure in IBD and NASH clinical trials. @IBDMD @vipuljairath @ChrisMa_YYC
Dr. Croitoru @KenCroitoru presents data from GEM study including exciting animal studies in collaboration with @VerduLab now looking at mechanisms @CDDWcanada #CDDW2021 @CanGastroAssn
United States Trends
- 1. Good Saturday 21K posts
- 2. #FELIX_MAMAAwards2025 16.3K posts
- 3. #JimmySeaFanconD1 401K posts
- 4. Texas 159K posts
- 5. #BINIFIED 184K posts
- 6. 3-8 Florida 2,312 posts
- 7. hanbin 24.7K posts
- 8. #BuyNow 22.1K posts
- 9. #MakeOffer 21.9K posts
- 10. Domain For Sale 22.2K posts
- 11. Sark 5,417 posts
- 12. Jeff Sims 1,727 posts
- 13. Austin Reaves 14.2K posts
- 14. Katie Miller 3,157 posts
- 15. Aggies 9,545 posts
- 16. Georgia 50.1K posts
- 17. Arch 25.6K posts
- 18. Check Analyze 2,049 posts
- 19. Token Signal 7,293 posts
- 20. AI Alert 7,200 posts
Something went wrong.
Something went wrong.