dropjeee's profile picture. $ZCX $trias $uno $crpt

jeroen

@dropjeee

$ZCX $trias $uno $crpt

jeroen reposted

Before Sion, Grass handled terabytes. Now? Petabytes. This isn’t just scale—it’s a breakthrough. Sion unlocks seamless multimodal web data retrieval, replacing costly, fragmented pipelines. The future of AI needs better data infrastructure. The future is $GRASS.

Tradingcat__'s tweet image. Before Sion, Grass handled terabytes. Now? Petabytes. This isn’t just scale—it’s a breakthrough.

Sion unlocks seamless multimodal web data retrieval, replacing costly, fragmented pipelines. The future of AI needs better data infrastructure.

The future is $GRASS.

jeroen reposted

Grass Sion Upgrade ☘️🌱


jeroen reposted

Grass isn't just about data access—it's about trust. With an auditable data trail, Grass prevents AI model poisoning and ensures authentic training data. Next: 🟢Semantic multimodal search 🟢Scion upgrade 🟢Vertical AI integration $GRASS = the backbone of decentralized AI

Tradingcat__'s tweet image. Grass isn't just about data access—it's about trust. 

With an auditable data trail, Grass prevents AI model poisoning and ensures authentic training data.

Next:
🟢Semantic multimodal search
🟢Scion upgrade
🟢Vertical AI integration

$GRASS = the backbone of decentralized AI

jeroen reposted

$GRASS

docXBT's tweet image. $GRASS

jeroen reposted

God Edward Numba 1

Special thx list 1️⃣ Story @jasonjzhao @mushy @StoryProtocol I could yapping with making cool community with story 2️⃣ Virtuals @ethermage @everythingempt0 @virtuals_io Helped South Korea's early access to AI meta. 3️⃣ Grass @dadagrassman @getgrass_io The most korean lover…



jeroen reposted

$Grass Epoch 4 has officially started! Key catalysts ahead for Grass ✅️Launching semantic multimodal search across their video index ✅️Scion upgrade ✅️Vertical integration of AI development tooling app.getgrass.io/register/?refe…

ketamin777's tweet image. $Grass Epoch 4 has officially started!
Key catalysts ahead for Grass

✅️Launching semantic multimodal search across their video index

✅️Scion upgrade  

✅️Vertical integration of AI development tooling  

app.getgrass.io/register/?refe…

jeroen reposted

Finally biting the $GRASS bullet. Dear market makers, please don't let the time I actually buy be the first time you break trend in the opposite direction. Thank you.

traderzid's tweet image. Finally biting the $GRASS bullet.

Dear market makers, please don't let the time I actually buy be the first time you break trend in the opposite direction. Thank you.

jeroen reposted

$grass Depin+ai+solana

mayu_010799's tweet image. $grass Depin+ai+solana

jeroen reposted

Good morning CT Daily reminder: You don’t own enough $GRASS


jeroen reposted

$GRASS ⌛️ $3.44 must be broken for $6.80🎯

noktali_kanca's tweet image. $GRASS

⌛️

$3.44 must be broken for $6.80🎯

For $GRASS, the $3.44 level stands out as a key resistance point. If this level is breached, a swift rally toward the $6.80 target could be expected. However, this move requires sufficient volume and supportive market trends for confirmation. 👉 Risk Management: If the $3.44…

noktali_kanca's tweet image. For $GRASS, the $3.44 level stands out as a key resistance point. If this level is breached, a swift rally toward the $6.80 target could be expected. However, this move requires sufficient volume and supportive market trends for confirmation.

👉 Risk Management:
If the $3.44…


jeroen reposted

Good morning CT Daily reminder: you DONOT own enough $GRASS


jeroen reposted

I don't understand why people are saying this project or that project will be the next Grass. There's no second best. Only $GRASS stands at the top in its category. That's the tweet. Nothing more, nothing less.

Tradingcat__'s tweet image. I don't understand why people are saying this project or that project will be the next Grass.

There's no second best. Only $GRASS stands at the top in its category.

That's the tweet. Nothing more, nothing less.

jeroen reposted

2025 will be huge for $GRASS — tackling major AI challenges and creating real-world impact with our amazing community. @getgrass_io • Sion Phase 1: 60x faster data retrieval • Multimodal Search • New Product: Horizontal scaling… 🤫 Be prepared for what's coming 😉

Tradingcat__'s tweet image. 2025 will be huge for $GRASS — tackling major AI challenges and creating real-world impact with our amazing community. @getgrass_io 

• Sion Phase 1: 60x faster data retrieval
• Multimodal Search
• New Product: Horizontal scaling… 🤫

Be prepared for what's coming 😉

jeroen reposted

Good morning CT Daily reminder: you DONOT own enough $GRASS


jeroen reposted

Hear me out: Alt season, but the alts I’m holding are pumping. Yes I’m talking to you $GRASS please do something my future generations will thank you

0xCAlpha's tweet image. Hear me out:

Alt season, but the alts I’m holding are pumping.

Yes I’m talking to you $GRASS

please do something my future generations will thank you

jeroen reposted

$GRASS isn’t just keeping up—it’s leading the multimodal ecosystem. ⚪️Sora (OpenAI): 32M videos ⚪️MovieGen (Meta): 100M videos ⚪️Cosmos (Nvidia): 200M videos 🟢Grass Video Index: 3B videos (up from 1.3B in just 1.5 months!) The numbers don’t lie—Grass is just getting started.

Tradingcat__'s tweet image. $GRASS isn’t just keeping up—it’s leading the multimodal ecosystem.

⚪️Sora (OpenAI): 32M videos
⚪️MovieGen (Meta): 100M videos
⚪️Cosmos (Nvidia): 200M videos
🟢Grass Video Index: 3B videos (up from 1.3B in just 1.5 months!)

The numbers don’t lie—Grass is just getting started.

jeroen reposted

Grass Morning 🌱☘️


jeroen reposted

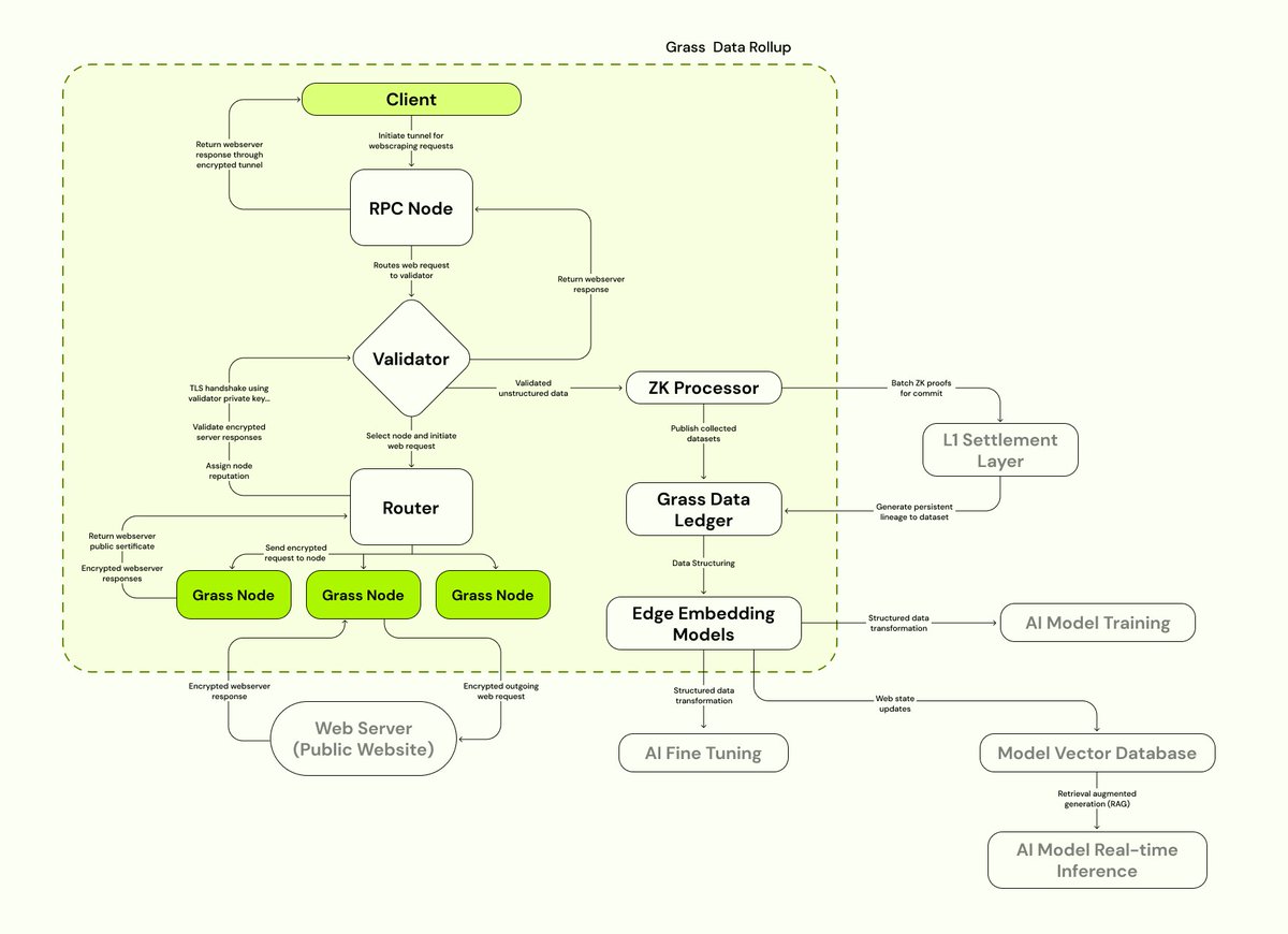
1/ @getgrass_io is a decentralized web scraping and data provisioning protocol, currently processing hundreds of TB of data daily to power the next generation of AI models. Here's why this matters for the future of AI and web3...🧵

blockworksres's tweet image. 1/ @getgrass_io is a decentralized web scraping and data provisioning protocol, currently processing hundreds of TB of data daily to power the next generation of AI models.

Here's why this matters for the future of AI and web3...🧵

jeroen reposted

#crypto setup up #Bitcoin rally Trade $grass/usdt #solana #eth #binance Remember to give thanks Entry: 2.483 Sl: 2.247 Tp1: 2.97 Tp2: 3.46

kitotacmax's tweet image. #crypto setup up #Bitcoin rally
Trade $grass/usdt
#solana #eth #binance
Remember to give thanks

Entry: 2.483
Sl: 2.247
Tp1: 2.97
Tp2: 3.46

jeroen reposted

$GRASS is the only token you’ll need to make it this bull market. The amounts of alpha the team has in the pipeline is unmatched. Demand from Fortune 500 companies after the sion upgrade is so massive, their storage couldn’t keep up. Don’t mess up this opportunity

0xCAlpha's tweet image. $GRASS is the only token you’ll need to make it this bull market.

The amounts of alpha the team has in the pipeline is unmatched.

Demand from Fortune 500 companies after the sion upgrade is so massive, their storage couldn’t keep up.

Don’t mess up this opportunity

in case you’re wondering - network activity has been reduced to near zero a couple days after Sion phase 1 in order to give our storage partners some time to catch up. literally nobody expected this level of capability this early on. exciting times ahead



Loading...

Something went wrong.


Something went wrong.