你可能會喜歡
兄弟们币圈拒绝走弯路,这7条极简交易策略,你不可不知(建议收藏) 很多兄弟都会花费大量的时间和精力来寻找最佳的入场时机。但是在其进场交易后,大部分玩家都迷失了,他们不知道如何处理交易。这将导致缺乏信心、冲动的决策并犯下一些稍后会令人后悔的错误。 01、固定回报:风险比率…

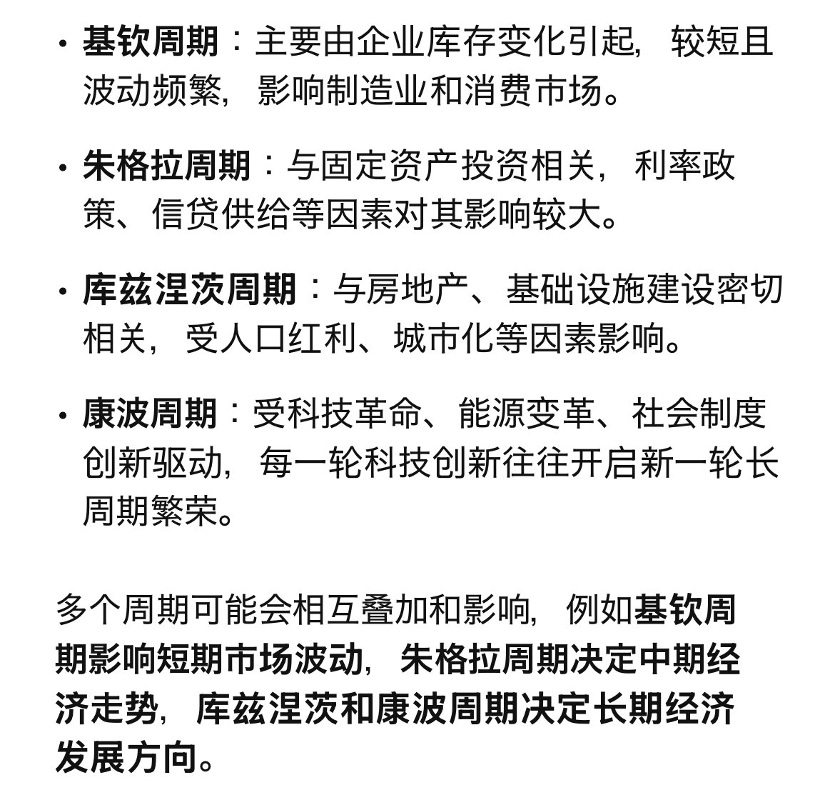
关于几个基本的经济周期 目前我们正处在康波周期的复苏周期,新一轮的产业革命的开始,人工智能,新能源,生物科技,量子计算等



最近集采药的事情甚嚣尘上,小红书上有人整理了 33 款原研药的列表,在这里我整理美化以后分享给大家。可以根据之前的药箱更新准备下,以备不不时之需,仅供参考,不做任何用药建议。 文字版 md 格式:gist.github.com/vikingmute/b80… 文字版网页格式: rzhqnq72emnk37ib.vercel.app

听说最近得流感的很多,赶快将家里的药箱更新了一下,将过期的都扔了,问了 claude3.5/gpt-4o/deepseek-3,总结生成了一个常用家庭用药精简清单,用 v0 简单美化了一下,大家可以参考一下,有什么补充欢迎留言。 文字版:gist.github.com/vikingmute/850…

国内医保集采几乎把老外有效的原研药都排除在外了。为了多活一段时间,给大家分享一下常用降压药的老外原研药名录。同时推荐一个原研药搜索。medicine.lvwzhen.com

一文读懂美国加息、降息的原理及流程(建议收藏) 为什么要聊加息降息,因为直接影响币圈、美股乃至全球的整体流动性,决定金融周期怎么走。毫不夸张地讲,加息常致熊市,资金收紧;降息多迎牛市,资金宽松,影响不容小觑。 先回溯近40年历史数据我时得出加息降息的结论:…


交易者必备手册——《以交易为生》读书笔记,我认为这是所有交易初学者必看的一本书。它涵盖了成功的交易有三个要素,良好的心态、合逻辑的交易系统和有效的风险管理计划。 1️⃣我对书中提到了常用的技术指标主要包括三类进行总结: 趋势跟随指标: 包括移动平均值(MA)、MACD…

顶级交易员都在用的24种K线形态 判断涨跌看这一张图就够了 🚨所有的技术分析形态,实际上都是多空双方打架时,可能呈现出来的各种情况与概率方向。

埃隆·马斯克和山姆·奥特曼之间的电子邮件被曝光了。 不仅内容令人意外,他们独特的交流方式也非常有趣…… 我整理了其中最重要的 7 个要点,教你如何像顶级企业家一样交流。 准备好做笔记吧✍️:


《华人币圈恩仇录》 --转载:卢克文工作室 1986年,湖南邵阳,一个男婴呱呱坠地。 别误会,这个男婴,并不是后来的中国颜值博主前五----卢彦祖,而是日后的湖南首富----烤猫(蒋信予)。 说他是湖南首富,一点也不夸张。…

不用怀疑,刚评选出来的2023年全球🌍最有价值的50家公司!60%诞生于美国🇺🇸! 从这张图表可以看到世界上最有价值的公司,其中可以按国家分类为美股公司、中国公司和其他国家公司。 1.美股公司: •包括大多数科技公司、消费品公司以及医疗保健公司。例如: •苹果 (Apple)、微软 (Microsoft)、亚马逊…

今天金融小群传疯了的PDF:付鹏老师汇丰私人银行的分享!值得每个中国人看一看,认清现实,才能居安思危! 付鹏老师,算是在中国经济学家中,少有敢说真话的!🫡




哈哈哈哈哈。谁特么那么无聊。拍这种视频。 哦,日本人。理解了。🤣
For obvious reasons, mating in hedgehogs is a delicate operation. The female has to adopt a special body position with her spines flattened. On the bright side, newborn hoglets have no spikes. x.com/i/status/18034…
讲大A了,过来!!! 【摩根士丹利:2025年中国股票策略展望】 鉴于通缩环境以及关税等地缘政治紧张局势加剧带来的阻力,我们预计2025年中国股市将面临更多震荡。盈利增长压力和股票风险溢价上升显示并无上行空间,在新兴市场/除日本外的亚太地区内建议小幅低配离岸中国。…

股息之王:50年以上连续增长的传奇公司名单。这些公司在过去50多年里,连续每年增加股息,展现了极其稳健的财务实力和卓越的分红传统。无论是医疗保健领域的强者如强生(JNJ)、艾伯维(ABBV),还是消费必需品的龙头如宝洁(PG)、可口可乐(KO),以及工业巨头如3M(MMM)、ITT等公司,均在名单之列…

卧槽(¬д¬。),这是什么赛道!钱这么好赚吗? youtube 上有这样一个视频,就是 1 小时计时器。开始播放后,画面就是一个 1 小时的倒计时。除此之外没有了! 这条视频 1500w 播放,我查了一下,这条视频的收入大概在 40w 人民币左右。



United States 趨勢
- 1. No Kings 728K posts
- 2. Vandy 5,078 posts
- 3. #AnteX N/A
- 4. Dork Cult Protest Day 30.7K posts
- 5. Duke 70.7K posts
- 6. Semaj Morgan N/A
- 7. Brian Kelly N/A
- 8. Arsenal 106K posts
- 9. Shula 1,088 posts
- 10. Vanderbilt 4,501 posts
- 11. #GoBlue 1,628 posts
- 12. #Sooners N/A
- 13. Fulham 33.7K posts
- 14. Saka 31.5K posts
- 15. Araujo 577K posts
- 16. Nuss 2,392 posts
- 17. McLaren 49.7K posts
- 18. Harold Perkins N/A
- 19. Pavia 1,647 posts
- 20. Andrew Marsh N/A
你可能會喜歡
Something went wrong.
Something went wrong.