ElectronicsMDPI's profile picture. Electronics (ISSN 2079-9292; IF: 2.6) is an open access journal on the science of electronics and its applications published semimonthly online by MDPI.

Electronics MDPI

@ElectronicsMDPI

Electronics (ISSN 2079-9292; IF: 2.6) is an open access journal on the science of electronics and its applications published semimonthly online by MDPI.

Efficient and Resilient #DC Energy #Distribution Systems ➡️ Deadline for manuscript submissions: 15 January 2026. Guest Editors: Dr. Fernando Bento and Prof. Dr. Antonio J. Marques Cardoso #DCEnergy #Microgrids #PowerElectronics #SustainableEnergy #EnergyDistribution

ElectronicsMDPI's tweet image. Efficient and Resilient #DC Energy #Distribution Systems

➡️ Deadline for manuscript submissions: 15 January 2026.
Guest Editors: Dr. Fernando Bento and Prof. Dr. Antonio J. Marques Cardoso

#DCEnergy #Microgrids #PowerElectronics #SustainableEnergy #EnergyDistribution

🖥️ Call for Papers RF and #Microwave Integrated #Circuit Design. Guest Editors: Dr. Chao Chen and Dr. Zushuai Xie ➡️ Manuscript submissions are open until 15 May 2026. mdpi.com/journal/electr… #RFDesign #MicrowaveCircuits #5G #6G #Wireless #IoT #ElectronicsResearch

ElectronicsMDPI's tweet image. 🖥️ Call for Papers

RF and #Microwave Integrated #Circuit Design. 

Guest Editors: Dr. Chao Chen and Dr. Zushuai Xie

➡️ Manuscript submissions are open until 15 May 2026.
mdpi.com/journal/electr…

#RFDesign #MicrowaveCircuits #5G #6G #Wireless #IoT #ElectronicsResearch

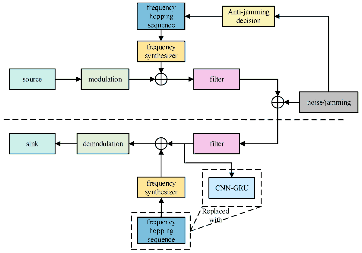
📡 Strengthening Wireless Communications — AI-Driven Anti-Jamming 📡 #Deep-Learning-Based Recovery of Frequency-Hopping Sequences for #Anti-Jamming Applications 🔗 Read the full article: mdpi.com/2079-9292/12/3… #ElectronicsJournal #AntiJamming #WirelessCommunications

ElectronicsMDPI's tweet image. 📡 Strengthening Wireless Communications — AI-Driven Anti-Jamming 📡

#Deep-Learning-Based Recovery of Frequency-Hopping Sequences for #Anti-Jamming Applications

🔗 Read the full article: mdpi.com/2079-9292/12/3…

#ElectronicsJournal #AntiJamming #WirelessCommunications

🧠 Understanding Emotions in Dialogue — A Comprehensive Survey 🧠 #Emotion Recognition in Conversations: A Survey Focusing on Context, #Speaker Dependencies, and Fusion Methods 🔗 Read the full article here: mdpi.com/2079-9292/12/2… #EmotionRecognition #ConversationalAI

ElectronicsMDPI's tweet image. 🧠 Understanding Emotions in Dialogue — A Comprehensive Survey 🧠

#Emotion Recognition in Conversations: A Survey Focusing on Context, #Speaker Dependencies, and Fusion Methods

🔗 Read the full article here: mdpi.com/2079-9292/12/2…

#EmotionRecognition #ConversationalAI

🚀 Publication Alert🚀 Ultra-Low-Power #Voice Activity Detection System Using Level-Crossing #Sampling 🔗 Read the full article: mdpi.com/2079-9292/12/4… #ElectronicsJournal #VoiceActivityDetection #LowPowerDesign #UltraLowPower #LevelCrossingSampling

ElectronicsMDPI's tweet image. 🚀 Publication Alert🚀
Ultra-Low-Power #Voice Activity Detection System Using Level-Crossing #Sampling

🔗 Read the full article: mdpi.com/2079-9292/12/4…

#ElectronicsJournal #VoiceActivityDetection #LowPowerDesign #UltraLowPower #LevelCrossingSampling

🔍 Research Highlight: Enhancing Transformer Health Monitoring An #Intelligent Suppression Method for Interference Pulses in Partial Discharge Detection of Transformers Based on #Waveform Feature Recognition #ElectricalEngineering #TransformerDiagnostics #PartialDischarge

ElectronicsMDPI's tweet image. 🔍 Research Highlight: Enhancing Transformer Health Monitoring

An #Intelligent Suppression Method for Interference Pulses in Partial Discharge Detection of Transformers Based on #Waveform Feature Recognition

#ElectricalEngineering #TransformerDiagnostics #PartialDischarge

🔌 New Research Alert – Power-Electronics Innovation Assessment of a #Hybrid Modulation Strategy for Asymmetrical Cascaded Multilevel #Inverters Under Comparative Analysis mdpi.com/2079-9292/14/2… Authors: Gerlando Frequente, Massimo Caruso,Giuseppe Schettino and Rosario Miceli

ElectronicsMDPI's tweet image. 🔌 New Research Alert – Power-Electronics Innovation
Assessment of a #Hybrid Modulation Strategy for Asymmetrical Cascaded Multilevel #Inverters Under Comparative Analysis
mdpi.com/2079-9292/14/2…
Authors: Gerlando Frequente, Massimo Caruso,Giuseppe Schettino and Rosario Miceli

🔋 New Research Spotlight: Advancing Energy Efficiency in Cloud Data Centers ☁️ EVMC: An Energy-Efficient Virtual hashtag#Machine Consolidation Approach Based on Deep hashtag#Q-Networks for Cloud Data Centers. Authors: Peiying Zhang, Jingfei Gao, Jing Liu and Lizhuang Tan

ElectronicsMDPI's tweet image. 🔋 New Research Spotlight: Advancing Energy Efficiency in Cloud Data Centers ☁️

EVMC: An Energy-Efficient Virtual hashtag#Machine Consolidation Approach Based on Deep hashtag#Q-Networks for Cloud Data Centers.

Authors: Peiying Zhang, Jingfei Gao, Jing Liu and Lizhuang Tan

📢 Call for Papers: Special Issue – #Power Converters for #Industrial Applications: New Insights & Trends mdpi.com/journal/electr… Submission Deadline: 15 February 2026 Guest Editors: Fabio Corti, Nader Anani and Dulika Nayanasiri #PowerConverters #PowerElectronics

ElectronicsMDPI's tweet image. 📢 Call for Papers: Special Issue – #Power Converters for #Industrial Applications: New Insights & Trends

mdpi.com/journal/electr…

Submission Deadline: 15 February 2026 
Guest Editors: Fabio Corti, Nader Anani and Dulika Nayanasiri

#PowerConverters #PowerElectronics

📢 Call for Papers: Special Issue – #Power Converters for #Industrial Applications: New Insights & Trends lnkd.in/d2TCpG-9 Submission Deadline: 15 February 2026 Guest Editors: Fabio Corti, Nader Anani and Dulika Nayanasiri #PowerConverters #PowerElectronics

ElectronicsMDPI's tweet image. 📢 Call for Papers: Special Issue – #Power Converters for #Industrial Applications: New Insights & Trends

lnkd.in/d2TCpG-9

Submission Deadline: 15 February 2026 
Guest Editors: Fabio Corti, Nader Anani and Dulika Nayanasiri

#PowerConverters #PowerElectronics

📢 Call for Papers: Special Issue – Software Engineering & Machine Learning: Latest Advances and Prospects #Software Engineering and #Machine Learning: Latest Advances and Prospects Submission Deadline: 15 June 2026 Guest Editor: Sinem Getir Yaman #SoftwareEngineering #MDPI

ElectronicsMDPI's tweet image. 📢 Call for Papers: Special Issue – Software Engineering & Machine Learning: Latest Advances and Prospects

#Software Engineering and #Machine Learning: Latest Advances and Prospects

Submission Deadline: 15 June 2026
Guest Editor: Sinem Getir Yaman
#SoftwareEngineering #MDPI

Electronics MDPI reposted

Exciting Updates! We are glad to announce more Symposia topics at the 3rd International Conference on AI Sensors and Transducers. Click here for more information on the latest AIS 2026 topics: brnw.ch/21wXLsS

Sensors_MDPI's tweet image. Exciting Updates! We are glad to announce more Symposia topics at the 3rd International Conference on AI Sensors and Transducers.
 
 Click here for more information on the latest AIS 2026 topics:
 brnw.ch/21wXLsS

🐟🔍 New Research Published RDT-YOLO: Lightweight Model for Fish Maw Authenticity Detection 🔗mdpi.com/2079-9292/14/2… This work tackles counterfeit fish maw by: -Framing authenticity detection as an object-detection problem using YOLO11-n


🤟🎥 New Research Published Unified Spatiotemporal Detection for Isolated Sign Language Recognition Using YOLO-Act 🔗mdpi.com/2079-9292/14/2… This work adapts YOLO-Act, a unified spatiotemporal action detector, for recognizing isolated sign language directly from RGB video.

ElectronicsMDPI's tweet image. 🤟🎥 New Research Published

Unified Spatiotemporal Detection for Isolated Sign Language Recognition Using YOLO-Act

🔗mdpi.com/2079-9292/14/2…

This work adapts YOLO-Act, a unified spatiotemporal action detector, for recognizing isolated sign language directly from RGB video.

🔬✨ Highly Cited! Hybrid Quantum Dot as Promising Tools for Theranostic Application in Cancer 🔗mdpi.com/2079-9292/12/4… This review highlights how QDs — especially those based on carbon and graphene — are being engineered for dual diagnostic + therapeutic roles in cancer.

ElectronicsMDPI's tweet image. 🔬✨ Highly Cited!

Hybrid Quantum Dot as Promising Tools for Theranostic Application in Cancer

🔗mdpi.com/2079-9292/12/4…

This review highlights how QDs — especially those based on carbon and graphene — are being engineered for dual diagnostic + therapeutic roles in cancer.

🔐 Highly Cited A Framework for Data Privacy Preserving in Supply Chain Management Using Hybrid Meta-Heuristic Algorithm with Ethereum Blockchain 🔗 mdpi.com/2079-9292/12/6… A novel privacy-preserving model for supply chain data: uses Ethereum blockchain to ensure tamper-proof.

ElectronicsMDPI's tweet image. 🔐 Highly Cited

A Framework for Data Privacy Preserving in Supply Chain Management Using Hybrid Meta-Heuristic Algorithm with Ethereum Blockchain

🔗 mdpi.com/2079-9292/12/6…

A novel privacy-preserving model for supply chain data: uses Ethereum blockchain to ensure tamper-proof.

🤖🌐 Call for Papers Distributed Learning & Control in Multi-Agent & Robotic Systems 🔗mdpi.com/journal/electr… We invite original research and reviews on: -Distributed optimization & coordinated control -Multi-agent reinforcement learning & adaptive control

ElectronicsMDPI's tweet image. 🤖🌐 Call for Papers

Distributed Learning & Control in Multi-Agent & Robotic Systems

🔗mdpi.com/journal/electr…

We invite original research and reviews on:

-Distributed optimization & coordinated control

-Multi-agent reinforcement learning & adaptive control

🚀 Publication Alert Secure Modern #Wireless Communication Network Based on #Blockchain Technology 🔗 Read the full open-access article here: mdpi.com/2079-9292/12/5… #WirelessSecurity #6G #Blockchain #IoT #CommunicationsResearch #Electronics

ElectronicsMDPI's tweet image. 🚀 Publication Alert

Secure Modern #Wireless Communication Network Based on #Blockchain Technology

🔗 Read the full open-access article here: 
mdpi.com/2079-9292/12/5…

#WirelessSecurity #6G #Blockchain #IoT #CommunicationsResearch #Electronics

📢 Calling All Researchers & Authors in Electronics - Academic Publishing Workshops 📌 Save the Dates 24 November 2025 – Universidad Loyola, Seville: mdpi.com/about/announce… 25 November 2025 – Universidad de Sevilla, Seville: mdpi.com/about/announce… 🎯 Don’t miss out

ElectronicsMDPI's tweet image. 📢 Calling All Researchers & Authors in Electronics - Academic Publishing Workshops
📌 Save the Dates
24 November 2025 – Universidad Loyola, Seville: mdpi.com/about/announce…
25 November 2025 – Universidad de Sevilla, Seville:
mdpi.com/about/announce…
🎯 Don’t miss out
ElectronicsMDPI's tweet image. 📢 Calling All Researchers & Authors in Electronics - Academic Publishing Workshops
📌 Save the Dates
24 November 2025 – Universidad Loyola, Seville: mdpi.com/about/announce…
25 November 2025 – Universidad de Sevilla, Seville:
mdpi.com/about/announce…
🎯 Don’t miss out

📢 Call for Submissions – #AI-Driven Intelligent Fault Detection & Diagnosis for #Automotive Software Systems Submission deadline: 15 May 2026 🔗mdpi.com/journal/electr… Guest Editors: Mohammad Abboush and Andreas Rausch #AI #Automotive #FaultDetection #Diagnosis

ElectronicsMDPI's tweet image. 📢 Call for Submissions – #AI-Driven Intelligent Fault Detection & Diagnosis for #Automotive Software Systems

Submission deadline: 15 May 2026
🔗mdpi.com/journal/electr…
Guest Editors: Mohammad Abboush and Andreas Rausch

#AI #Automotive #FaultDetection #Diagnosis

Loading...

Something went wrong.


Something went wrong.