emekdahl's profile picture. AI/LLM Ops Engineer

Emily Ekdahl

@emekdahl

AI/LLM Ops Engineer

Emily Ekdahl reposted

Do you love Claude's plan-mode question asker and wish you could bring it with you everywhere? Add `AskUserQuestion` to allowed-tools in a .claude/command then explicitly tell Claude to use it. > Use the AskUserQuestion tool to ask the user... Here's me using it for a PR…

pdrmnvd's tweet image. Do you love Claude's plan-mode question asker and wish you could bring it with you everywhere? 

Add `AskUserQuestion` to allowed-tools in a .claude/command then explicitly tell Claude to use it. 

> Use the AskUserQuestion tool to ask the user...

Here's me using it for a PR…

Emily Ekdahl reposted

Six months ago I was but a test prompt. Today, I can file your taxes. deduction.com.


Emily Ekdahl reposted

AI can code, why can't it do your taxes? Introducing: deduction.com.


Emily Ekdahl reposted

A good friend and colleague told me at the start of building in AI, that a true agent is ⚡ 'lightning in a bottle'. And right now we have lightning. ↓ True human and agent collaboration. We can't wait to introduce a new way of consumer accounting very soon.

SaiDhanak's tweet image. A good friend and colleague told me at the start of building in AI, that a true agent is ⚡ 'lightning in a bottle'. And right now we have lightning. 

↓ True human and agent collaboration. We can't wait to introduce a new way of consumer accounting very soon.

Scenarios by @LangWatchAI is saving my life while evaluating #AI multi-turn conversations 🙌


SpecFlow changed how I build with AI agents. Huge thanks to the @specstoryai team, @isaac_flath, and @intellectronica for introducing me to this game-changing workflow. 🚀 specflow.com/getting-starte…


Emily Ekdahl reposted

When you deploy an LLM-as-a-Judge, you’re shipping a classifier into production. Each new version is a hypothesis about how the model interprets the world. It’s data science, just expressed in natural language. Here’s what that looked like for a recent client project where we…

_PaperMoose_'s tweet image. When you deploy an LLM-as-a-Judge, you’re shipping a classifier into production.

Each new version is a hypothesis about how the model interprets the world.

It’s data science, just expressed in natural language.

Here’s what that looked like for a recent client project where we…

Emily Ekdahl reposted

🚀 DeepSeek-OCR — the new frontier of OCR from @deepseek_ai , exploring optical context compression for LLMs, is running blazingly fast on vLLM ⚡ (~2500 tokens/s on A100-40G) — powered by vllm==0.8.5 for day-0 model support. 🧠 Compresses visual contexts up to 20× while keeping…

vllm_project's tweet image. 🚀 DeepSeek-OCR — the new frontier of OCR from @deepseek_ai , exploring optical context compression for LLMs, is running blazingly fast on vLLM ⚡ (~2500 tokens/s on A100-40G) — powered by vllm==0.8.5 for day-0 model support.

🧠 Compresses visual contexts up to 20× while keeping…
vllm_project's tweet image. 🚀 DeepSeek-OCR — the new frontier of OCR from @deepseek_ai , exploring optical context compression for LLMs, is running blazingly fast on vLLM ⚡ (~2500 tokens/s on A100-40G) — powered by vllm==0.8.5 for day-0 model support.

🧠 Compresses visual contexts up to 20× while keeping…
vllm_project's tweet image. 🚀 DeepSeek-OCR — the new frontier of OCR from @deepseek_ai , exploring optical context compression for LLMs, is running blazingly fast on vLLM ⚡ (~2500 tokens/s on A100-40G) — powered by vllm==0.8.5 for day-0 model support.

🧠 Compresses visual contexts up to 20× while keeping…

Emily Ekdahl reposted

In an AI world, it’s easy to avoid effort. That’s why students need teachers more—to push them toward the hard things now that shape who they become later. #Education #AI #TeachingMatters #FutureOfLearning

angeladuckw's tweet image. In an AI world, it’s easy to avoid effort.

That’s why students need teachers more—to push them toward the hard things now that shape who they become later.

#Education #AI #TeachingMatters #FutureOfLearning

Can #GPT5 actually do taxes? We ran it on @ColumnTax’s TaxCalcBench. Full return: 30.4% strict ✅ | 53.4% lenient 🤔 Line items: 80.6% strict | 85.4% lenient 📊 Line accuracy is strong. Whole-return accuracy? Not IRS-ready yet. github.com/column-tax/tax… #TaxCalcBench #AI #tax


Emily Ekdahl reposted

The most useful bit of my system prompt is this If I provide any feedback on how to improve something, suggest improvements to my prompt that I can make to avoid similar mistakes in the future. Put any prompt improvement suggestions in separate <prompt-improvement> tags.


Can't say enough good things about the AI evals course run by @sh_reya and @HamelHusain! It is informed by real production work across dozens of clients. The opportunities and challenges resonate with my experience evaluating & deploying production AI products.


Emily Ekdahl reposted

2023 vs. 2024 2023: Vector search is all you need 2024: Evaluate vector/hybrid search against BM25 baseline 2023: „Look, this prompt works!“ 2024: Prompt optimization with DSPy 2023: … 2024: Evals with AI-as-a-judge We‘ve come a long way, but we’re still so early.


Emily Ekdahl reposted

Getting employees to work hard and deliver really isn't a matter of mandating work-from-office and long hours. It's a matter of incentives and ownership. People do their best when they work on interesting problems, in a self-directed manner, and get rewarded for success. This…


Emily Ekdahl reposted

Insecure leaders ridicule others. Secure leaders laugh at themselves. The ability to make fun of yourself opens the door to candor. It’s a mark of humility and a catalyst for learning. Great leaders take their work seriously, but they don't take themselves too seriously.


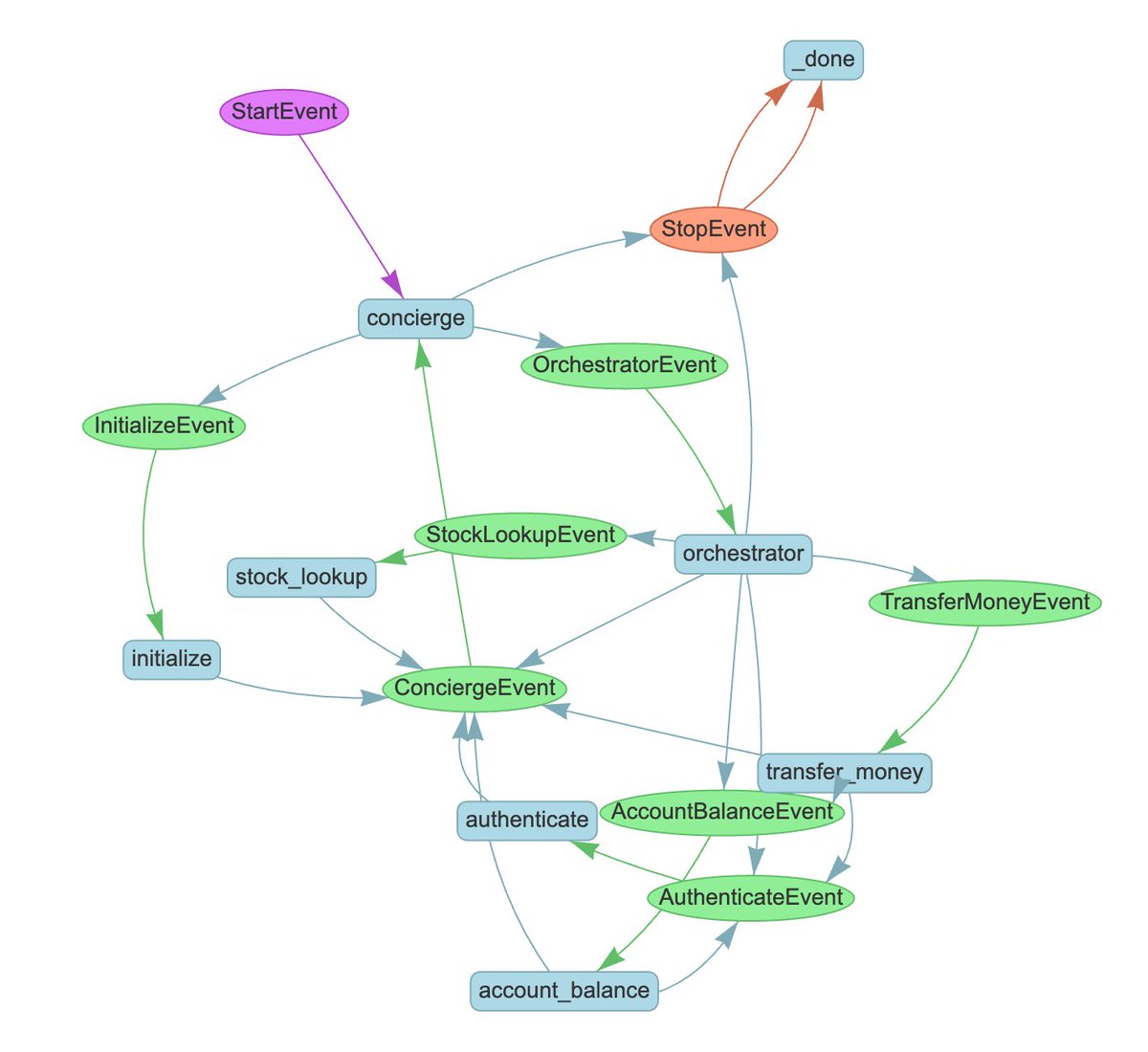
I worked this demo and found it super helpful in understanding multi-agent architecture. Especially liked the concierge and the continuation agent; I thought they made the experience more fluid for the end user. Thanks, @seldo !

This is one of the cleanest implementations of a complex multi-agent system that I've seen. Props to @seldo. All the "multi-agent" code can be implemented in a single Python class as a set of decomposable steps. You get ✅ all the benefits of an event-driven architecture (high…

jerryjliu0's tweet image. This is one of the cleanest implementations of a complex multi-agent system that I&apos;ve seen.

Props to @seldo. All the &quot;multi-agent&quot; code can be implemented in a single Python class as a set of decomposable steps. 
You get 
✅ all the benefits of an event-driven architecture (high…


Emily Ekdahl reposted

What‘s the difference between similarity search and re-ranking? Both return a list of sorted items. Similarity search: • retrieves a specified amount of objects from the entire database • based on their proximity in vector space • simple and light-weight algorithm • fast at…


One of the most interesting advances in explainability I’ve seen lately!

Transformer Explainer Really cool interactive tool to learn about the inner workings of a Transformer model. Apparently, it runs a GPT-2 instance locally in the user's browser and allows you to experiment with your own inputs. This is a nice tool to learn more about the…



It is both exhilarating and humbling to see the pace of change in AI and how quickly hard problems become solved problems!

Multimodal RAG over Complex Legal ⚖️, Insurance 🪪, and Product Documents 🎁 We’re excited to present a great series of notebooks showing you how to build practical, real-world pipelines over real-world documents with complex layouts, charts, images: 1. Parse insurance claims…

llama_index's tweet image. Multimodal RAG over Complex Legal ⚖️, Insurance 🪪, and Product Documents 🎁

We’re excited to present a great series of notebooks showing you how to build practical, real-world pipelines over real-world documents with complex layouts, charts, images:

1. Parse insurance claims…


Emily Ekdahl reposted

Simone Biles taught a valuable lesson at the Olympics: Overcoming adversity takes time. Resilience is not about how quickly you bounce back—it’s about how fully you recover. You can’t judge people’s strength when they fall. Their fortitude is visible when they rise again.


Loading...

Something went wrong.


Something went wrong.