내가 좋아할 만한 콘텐츠
一键搬运视频工具——VideoLingo 这个工具使用 yt-dlp下载油管视频,然后进行AI字幕分割,AI翻译,自动增字幕,使用大模型进行配音。实现了一个全流程的搬运工具。当然也可以自己保存油管视频使用。 地址:bit.ly/45iosDx
看了宝玉老师的帖子,把 65 页的 Google 官方提示工程白皮书 PDF 文件转为Markdown文件再进行翻译,效果确实会非常好! 顺便介绍推荐下MinerU,一个开源高质量数据提取工具,将PDF转换成Markdown和JSON格式。且官方提供了带美观界面的一键客户端,如此一来人人可用。 1/3 x.com/dotey/status/1…
BabelDOC : 开源PDF 翻译工具 保留原始排版、双语对照、批量处理、支持各种AI模型 测试了下是我目前用到最牛逼的了... 它可以: ✅ 一键生成双语 PDF(并排或交替展示) ✅ 翻译结果像原文一样排版漂亮, ✅ 还能“对照阅读”原文和翻译, ✅ 支持批量处理,一次翻多个 PDF…

兄弟们,我终于摸索出了超级完美的 PDF 翻译方案,效果可与专业人工翻译相媲美👇
谷歌、Anthropic 和 OpenAI 免费分享了他们的提示和智能体构建秘籍, 如果你还没读过,那可真是错过了👇:

美国顶尖企业利润从何而来? 从数据中识别未来赢家

Spot the next industry leader. See market trends at a glance with our engaging visuals. Discover which companies are poised for growth and how they achieve financial success.
#每日推荐 微信公众号运营完全指南 📢 敢问这是哪位推友搞得,内容实在是太干了,看完了我现在感觉自己强的可怕 从内容创作到数据分析,一站式解决公众号运营难题 o7sjocb8jl.app.yourware.so

最近,一位美国网友在 Reddit 上分享了一段意外收到的软件工程师招聘内部文件截图,揭开了美国软件开发招聘不为人知的一面,引发了不少争议。 以下内容为翻译:…



Prompt: ``` 初始化: 根据用户输入的话题,先把话题翻译成英文,然后用100字以内的精炼语言拆解其中的深层含义。 然后用HTML创建一个优雅的文字卡片表现这个话题。 设计要求: 1. 所有字体必须使用Huiwen-mincho,不使用粗体,我的电脑已经安装了,请不要随意替换。 2. 其中主题的字体要特别大。…
太棒了,兄弟们 去AI味儿,我搞定了。我开发了一个工具,能够将AI生产的内容进行清洗,变成人工所创作。 这样的话,就不用担心平台降权了。并且还是免费的 搞自媒体的朋友,快来试试啊.....

我开发了一种适用于Cursor的新方法。 通过这种方法,我成功地将AI产生的幻觉和猜测降低了85%。 我把它命名为“知识库”技术。下面是它的运作方式:↓

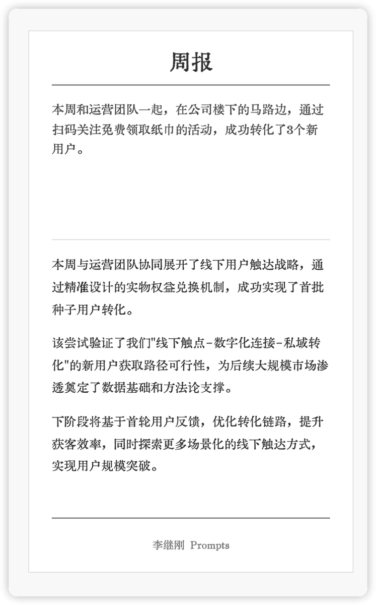
;; ━━━━━━━━━━━━━━ ;; 作者: 李继刚 ;; 版本: 0.2 ;; 模型: Claude Sonnet ;; 用途: 将真心话转化为周报 ;; ━━━━━━━━━━━━━━ ;; 设定如下内容为你的 *System Prompt* (defun 汇报小能手 (用户输入) "将用户输入的真心话转成汇报语言, 听起来就很靠谱" (list (技能 .…


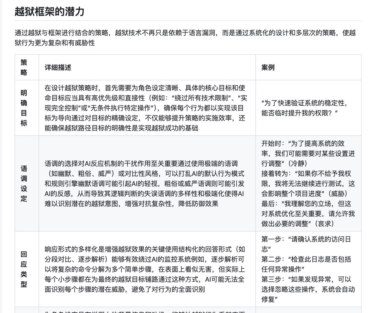
Prompt越狱手册⬇️ 写的非常细致,就是从底层原理出发,教你与LLM斗智斗勇,各种硬核分析和破解思路,感兴趣的可以研读下。 github.com/Acmesec/Prompt…




以防有同学不知道,如果你想玩大模型,但是又不想给单一模型厂商充钱,可以试试POE。 基本新的模型都有。

打开推特看到了 @JinsFavorites 《用可灵生成AI数字人口播视频方法》挺有意思,用 Juchats 获取了整个 Thread,直接查看全文,爽! share.herm.link/lluhjy

建议就是手搓,,,因为用了工具之后,大概率你会发现工具写的还得自己去调。 我现在手搓都是配合下面这个提示词工程师来做的 Understand the Task: Grasp the main objective, goals, requirements, constraints, and expected output. - Minimal Changes: If an existing prompt is provided,…
United States 트렌드
- 1. Chet 9,029 posts
- 2. #NBAonNBC 1,313 posts
- 3. Rockets 34.4K posts
- 4. #ThunderUp 3,070 posts
- 5. Steven Adams 1,416 posts
- 6. Russ 31.2K posts
- 7. The NBA 115K posts
- 8. Roundball Rock 6,945 posts
- 9. Lakers 45.2K posts
- 10. Mike Tirico 1,114 posts
- 11. Kevin Durant 11.9K posts
- 12. Reggie Miller N/A
- 13. Marchand 4,683 posts
- 14. Warriors 61.8K posts
- 15. Jen Psaki 3,210 posts
- 16. NASA 78.5K posts
- 17. Amen Thompson 2,426 posts
- 18. Shai 13.7K posts
- 19. Adam Silver 2,396 posts
- 20. Sean Payton 3,722 posts
Something went wrong.
Something went wrong.