imprashantrai1's profile picture. PhDing in Spatial & Embodied AI | Exploring how autonomous machines move, think, and interact with reality | Building toward Type-II scale futures

Prashant Rai

@imprashantrai1

PhDing in Spatial & Embodied AI | Exploring how autonomous machines move, think, and interact with reality | Building toward Type-II scale futures

置頂

At the end of the day, intelligence is just the art of structuring complexity so that it can be transmitted, reused, and evolved.


Prashant Rai 已轉發

(1/5) Open Publication and the Prisoners dilemma. The prisoner’s dilemma game can offer us much insight into the publication strategy of leading industrial AI research labs. Suppose there are two labs A and B. If A and B both publish they are both better off than if they both…


Prashant Rai 已轉發

We are entering an era of abundance in mathematics, and it feels absolutely fantastic. Mathematicians are becoming like orchestra conductors-coordinating, guiding, and shaping the vision. What a time to be alive.


Prashant Rai 已轉發

कृषि दर्शन की चौथी कड़ी


Prashant Rai 已轉發

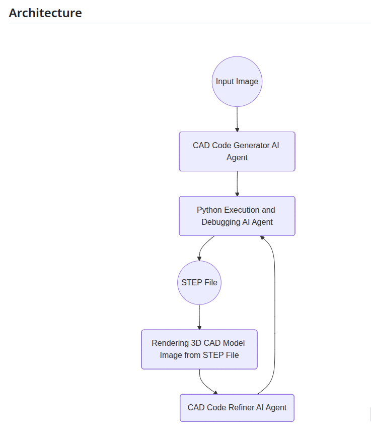
cad3dify 2D to 3D CAD Conversion Using VLM github.com/neka-nat/cad3d…

rsasaki0109's tweet image. cad3dify
2D to 3D CAD Conversion Using VLM
github.com/neka-nat/cad3d…
rsasaki0109's tweet image. cad3dify
2D to 3D CAD Conversion Using VLM
github.com/neka-nat/cad3d…
rsasaki0109's tweet image. cad3dify
2D to 3D CAD Conversion Using VLM
github.com/neka-nat/cad3d…

Prashant Rai 已轉發

Comprehension’s becoming a rare commodity, while Mentat-wannabes multiply exponentially.


A body is a multi-agent system that stabilised long enough to call itself alive.

imprashantrai1's tweet image. A body is a multi-agent system that stabilised long enough to call itself alive.

Stateful enough to learn, constrained enough to stay true.


Prashant Rai 已轉發

Yoga-Vāsiṣṭham 6.56.3 प्रवाहपतितं कार्यमिदं किंचिद्यथागतम् कुरु कार्याणि कर्माणि न किंचिदिह नश्यति Even if your purpose seems carried away by the currents of life, accept what arrives & act upon it with clarity. No sincere effort is ever lost

selfvision's tweet image. Yoga-Vāsiṣṭham 6.56.3

प्रवाहपतितं कार्यमिदं किंचिद्यथागतम्
कुरु कार्याणि कर्माणि न किंचिदिह नश्यति

Even if your purpose seems carried away by the currents of life, accept what arrives & act upon it with clarity. No sincere effort is ever lost

The best part is how it captures the real ‘thinking game’ between disciplines, failures, and insights.

had the pleasure of watching "The Thinking Game" over the weekend. on one level, it is about @demishassabis and the path of AI over the last 20 years, especially around solving the protein folding problem. On another level, it is about the act of multi-disciplinary science -…



Prashant Rai 已轉發

Creation manifests through those who want it badly enough.


Convergence detected. Human operator entering standby mode.

imprashantrai1's tweet image. Convergence detected. Human operator entering standby mode.

Prashant Rai 已轉發

A message to the youngest and most impressionable of my followers: this is idiotic—and the whole premise of @Artifexx's self-branding is idiotic. A good rule of thumb for intellectual work: "if it's effortless, then it's very likely to be worthless."

davidbessis's tweet image. A message to the youngest and most impressionable of my followers: this is idiotic—and the whole premise of @Artifexx's self-branding is idiotic.
A good rule of thumb for intellectual work: "if it's effortless, then it's very likely to be worthless."
此推文已無法使用。

We don’t need huge clusters, we need neuromorphic-level thermodynamic discipline.

Your brain: 20 watts. 8 billion humans × 20 W = 160 GW of always-on intelligence. Most GPU clusters today: still under 1 GW. Personalized superintelligence for every person running 24/7 is going to take a lot more compute.



Prashant Rai 已轉發

Sati was certainly not a myth - everyone agrees it existed and was tragic. But what is mythological is the narrative you are pushing here, by implying that it was widespread, forced, and foundational to Hindu society. The historical evidence simply doesn’t support that. But you…

MumukshuSavitri's tweet image. Sati was certainly not a myth - everyone agrees it existed and was tragic. But what is mythological is the narrative you are pushing here, by implying that it was widespread, forced, and foundational to Hindu society. The historical evidence simply doesn’t support that. But you…
MumukshuSavitri's tweet image. Sati was certainly not a myth - everyone agrees it existed and was tragic. But what is mythological is the narrative you are pushing here, by implying that it was widespread, forced, and foundational to Hindu society. The historical evidence simply doesn’t support that. But you…
MumukshuSavitri's tweet image. Sati was certainly not a myth - everyone agrees it existed and was tragic. But what is mythological is the narrative you are pushing here, by implying that it was widespread, forced, and foundational to Hindu society. The historical evidence simply doesn’t support that. But you…
MumukshuSavitri's tweet image. Sati was certainly not a myth - everyone agrees it existed and was tragic. But what is mythological is the narrative you are pushing here, by implying that it was widespread, forced, and foundational to Hindu society. The historical evidence simply doesn’t support that. But you…

In the Mahabharata, Madri died on the pyre with her late husband Pandu. Kunti stayed on to mother the Pandavas. Peshwa Madhavrao's widow Ramabai committed Sati, despite his family members trying to dissuade her. To say that Sati is a myth, is simply wrong



Prashant Rai 已轉發

The more one understands about different ideas the more one can unearth a deep unity among them. Is it reason or faith? Emotion or rationality? In the end one learns these questions don’t make any sense, because these aren’t real dichotomies in the world, but different sides of…

G.K. Chesterton, reason is an act of faith

tillwehvfaces's tweet image. G.K. Chesterton, reason is an act of faith


Saturday. Dependency conflict. Fix it, move on.

imprashantrai1's tweet image. Saturday. Dependency conflict. Fix it, move on.

Prashant Rai 已轉發

Sacred! No applause, no validation... just do things, be useful, and fade away.


The original ‘local-to-global generalization’ long before transformers made it cool. One of those theorems that feels abstract until you realize half of robotics runs on it.


Prashant Rai 已轉發

All stereotypes are stupid. But some are downright moronic.


Interesting overview. The flywheel becomes much more durable if the next phase leans harder into tech sovereignty with deeper R&D investment, energy capacity, high-value manufacturing depth and better domestic supply-chain capacity. Macro stability and infra buildout are strong…

My column in today's Hindu-Businessline: "Is there a Method to Modinomics?". Following the 8.2% yoy GDP growth print for Q2 FY26, it is pertinent to lay out the economy model that has allowed sustained high growth without macro-economic overheating; that too in a disrupted…



Loading...

Something went wrong.


Something went wrong.