iwate_iftc's profile picture. 水産に関する試験研究を行っている岩手県の公設試験研究機関です。公式サイトの更新情報などを発信するほか、日々の研究活動などを紹介します。なお、本アカウントへのコメント、DMには原則返信しませんのでご了承ください。お問い合わせ等は、メールにて CE0012@pref.iwate.jp までお願いします。

岩手県水産技術センター

@iwate_iftc

水産に関する試験研究を行っている岩手県の公設試験研究機関です。公式サイトの更新情報などを発信するほか、日々の研究活動などを紹介します。なお、本アカウントへのコメント、DMには原則返信しませんのでご了承ください。お問い合わせ等は、メールにて [email protected] までお願いします。

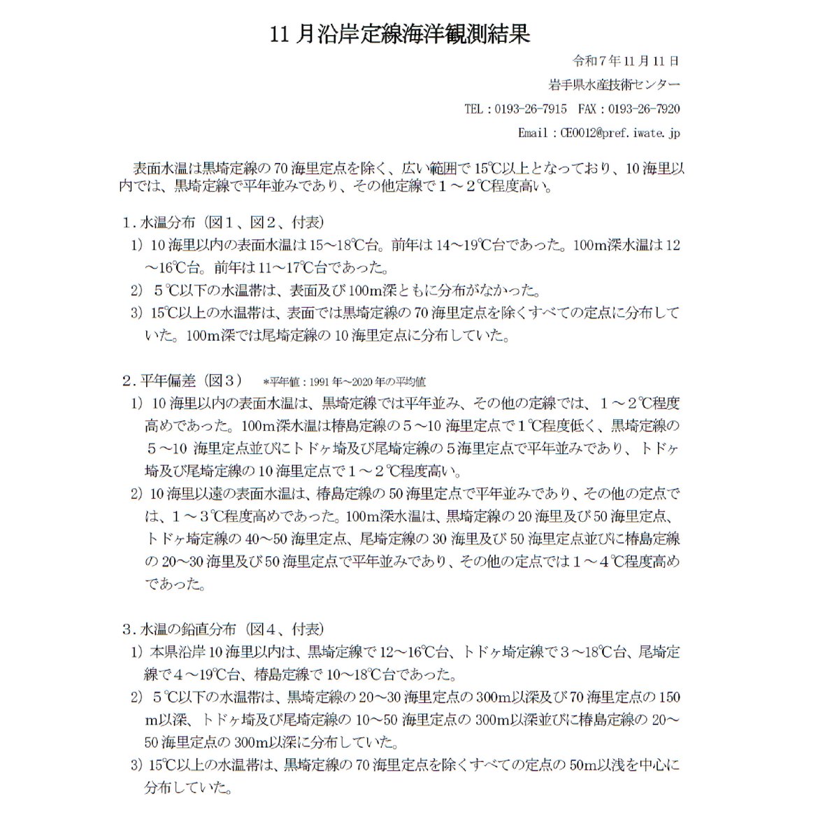
11月沿岸定線海洋観測結果 〇 表面水温は黒埼定線の70 海里定点を除く、広い範囲で15℃以上となっており、10 海里以内では、黒埼定線で平年並みであり、その他定線で1~2℃程度高い。 詳しくは以下をご覧ください(漁業資源部) www2.suigi.pref.iwate.jp/research/20251…

iwate_iftc's tweet image. 11月沿岸定線海洋観測結果

〇 表面水温は黒埼定線の70 海里定点を除く、広い範囲で15℃以上となっており、10 海里以内では、黒埼定線で平年並みであり、その他定線で1~2℃程度高い。

詳しくは以下をご覧ください(漁業資源部)

www2.suigi.pref.iwate.jp/research/20251…
iwate_iftc's tweet image. 11月沿岸定線海洋観測結果

〇 表面水温は黒埼定線の70 海里定点を除く、広い範囲で15℃以上となっており、10 海里以内では、黒埼定線で平年並みであり、その他定線で1~2℃程度高い。

詳しくは以下をご覧ください(漁業資源部)

www2.suigi.pref.iwate.jp/research/20251…
iwate_iftc's tweet image. 11月沿岸定線海洋観測結果

〇 表面水温は黒埼定線の70 海里定点を除く、広い範囲で15℃以上となっており、10 海里以内では、黒埼定線で平年並みであり、その他定線で1~2℃程度高い。

詳しくは以下をご覧ください(漁業資源部)

www2.suigi.pref.iwate.jp/research/20251…

栄養塩情報情報第2号を発行しました。 詳しくは以下をご覧ください(漁場保全部)。 www2.suigi.pref.iwate.jp/research/20251…

iwate_iftc's tweet image. 栄養塩情報情報第2号を発行しました。
詳しくは以下をご覧ください(漁場保全部)。

www2.suigi.pref.iwate.jp/research/20251…
iwate_iftc's tweet image. 栄養塩情報情報第2号を発行しました。
詳しくは以下をご覧ください(漁場保全部)。

www2.suigi.pref.iwate.jp/research/20251…

北上丸沿岸域観測結果第13号を11月7日に発行しました。 11月5~6日に、漁業指導調査船北上丸で実施した海洋観測結果をまとめたものです。 詳しくは以下をご覧ください(漁業資源部)。 www2.suigi.pref.iwate.jp/research/20251…

iwate_iftc's tweet image. 北上丸沿岸域観測結果第13号を11月7日に発行しました。 11月5~6日に、漁業指導調査船北上丸で実施した海洋観測結果をまとめたものです。 詳しくは以下をご覧ください(漁業資源部)。 
www2.suigi.pref.iwate.jp/research/20251…
iwate_iftc's tweet image. 北上丸沿岸域観測結果第13号を11月7日に発行しました。 11月5~6日に、漁業指導調査船北上丸で実施した海洋観測結果をまとめたものです。 詳しくは以下をご覧ください(漁業資源部)。 
www2.suigi.pref.iwate.jp/research/20251…

近年、高水温化による主要魚種の不漁など、海洋環境の変化による水産物等への影響が拡大しています。 岩手県では、海洋環境の変化への適応に向けた取組を推進するため、「水産業における高水温化への適応策」を作成しました。 詳細は以下のホームページをご覧ください! pref.iwate.jp/sangyoukoyou/s…

iwate_iftc's tweet image. 近年、高水温化による主要魚種の不漁など、海洋環境の変化による水産物等への影響が拡大しています。
岩手県では、海洋環境の変化への適応に向けた取組を推進するため、「水産業における高水温化への適応策」を作成しました。
詳細は以下のホームページをご覧ください!
pref.iwate.jp/sangyoukoyou/s…

漁業指導調査船「岩手丸」にて釜石沖13kmを調査中にゴンドウクジラの群れに遭遇しました! 群れは調査船の前を横切り、船の数十メートル横を南下していきました。 何か美味しい物でも探していたのでしょうか?


10月20日から10月23日にかけて、漁業指導調査船「岩手丸」が本県沿岸で1~2ノット/時の潮流を観測しました JAXAひまわり海中天気予報(eorc.jaxa.jp/ptree/ocean_mo…)では、10月28日まで本県の中部から南部にかけて、早い潮流が継続すると予想されています。定置網や養殖施設等の管理にご注意ください。

iwate_iftc's tweet image. 10月20日から10月23日にかけて、漁業指導調査船「岩手丸」が本県沿岸で1~2ノット/時の潮流を観測しました
JAXAひまわり海中天気予報(eorc.jaxa.jp/ptree/ocean_mo…)では、10月28日まで本県の中部から南部にかけて、早い潮流が継続すると予想されています。定置網や養殖施設等の管理にご注意ください。

北上丸沿岸域観測結果第12号を10月16日に発行しました。 10月15~16日に、漁業指導調査船北上丸で実施した海洋観測結果をまとめたものです。 詳しくは以下をご覧ください(漁業資源部)。 www2.suigi.pref.iwate.jp/research/20251…

iwate_iftc's tweet image. 北上丸沿岸域観測結果第12号を10月16日に発行しました。 10月15~16日に、漁業指導調査船北上丸で実施した海洋観測結果をまとめたものです。 詳しくは以下をご覧ください(漁業資源部)。 
www2.suigi.pref.iwate.jp/research/20251…
iwate_iftc's tweet image. 北上丸沿岸域観測結果第12号を10月16日に発行しました。 10月15~16日に、漁業指導調査船北上丸で実施した海洋観測結果をまとめたものです。 詳しくは以下をご覧ください(漁業資源部)。 
www2.suigi.pref.iwate.jp/research/20251…

水産海洋学会集会で、資源は増加傾向だが安値で市場に上がらない魚「テナガダラ」について発表しました。成分値やねり製品の特性の他、現場担当者と意見交換した内容を集会参加者と共有しました。今後は地域や専門分野を越えた連携や協力を加速し産業化を目指します。 新聞記事kahoku.news/bizlabo/36224/

iwate_iftc's tweet image. 水産海洋学会集会で、資源は増加傾向だが安値で市場に上がらない魚「テナガダラ」について発表しました。成分値やねり製品の特性の他、現場担当者と意見交換した内容を集会参加者と共有しました。今後は地域や専門分野を越えた連携や協力を加速し産業化を目指します。
新聞記事kahoku.news/bizlabo/36224/

岩手県中部海域において、今年初となる大型クラゲの出現報告がありました。 他県での出現状況から、今年は大量出現の可能性は低いと予想されますが、 大型個体が来遊した場合、定置網などに漁業被害が発生する可能性がありますので引き続き注視願います。 【参考】jafic.or.jp/kurage/

iwate_iftc's tweet image. 岩手県中部海域において、今年初となる大型クラゲの出現報告がありました。
他県での出現状況から、今年は大量出現の可能性は低いと予想されますが、
大型個体が来遊した場合、定置網などに漁業被害が発生する可能性がありますので引き続き注視願います。
【参考】jafic.or.jp/kurage/
iwate_iftc's tweet image. 岩手県中部海域において、今年初となる大型クラゲの出現報告がありました。
他県での出現状況から、今年は大量出現の可能性は低いと予想されますが、
大型個体が来遊した場合、定置網などに漁業被害が発生する可能性がありますので引き続き注視願います。
【参考】jafic.or.jp/kurage/

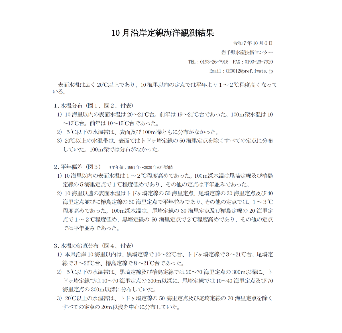
10月沿岸定線海洋観測結果 9月30日、10月1~2日に調査船岩手丸により実施した沿岸定線海洋観測結果をお知らせします 〇 表面水温は広く20℃以上であり、10海里以内の定点では平年より1~2℃程度高くなっている 詳しくは以下をご覧ください(漁業資源部) www2.suigi.pref.iwate.jp/research/20251…

iwate_iftc's tweet image. 10月沿岸定線海洋観測結果
9月30日、10月1~2日に調査船岩手丸により実施した沿岸定線海洋観測結果をお知らせします

〇 表面水温は広く20℃以上であり、10海里以内の定点では平年より1~2℃程度高くなっている

詳しくは以下をご覧ください(漁業資源部)

www2.suigi.pref.iwate.jp/research/20251…
iwate_iftc's tweet image. 10月沿岸定線海洋観測結果
9月30日、10月1~2日に調査船岩手丸により実施した沿岸定線海洋観測結果をお知らせします

〇 表面水温は広く20℃以上であり、10海里以内の定点では平年より1~2℃程度高くなっている

詳しくは以下をご覧ください(漁業資源部)

www2.suigi.pref.iwate.jp/research/20251…
iwate_iftc's tweet image. 10月沿岸定線海洋観測結果
9月30日、10月1~2日に調査船岩手丸により実施した沿岸定線海洋観測結果をお知らせします

〇 表面水温は広く20℃以上であり、10海里以内の定点では平年より1~2℃程度高くなっている

詳しくは以下をご覧ください(漁業資源部)

www2.suigi.pref.iwate.jp/research/20251…

9月30日から10月2日にかけて、漁業指導調査船「岩手丸」が定線観測を実施した結果、沿岸域で1ノット/時を超える速い潮流を観測しました。全県的に潮流の速い状況が続くことが予想されますので、定置網や養殖施設等の管理にご注意ください。 JAXAひまわり海中天気予報(eorc.jaxa.jp/ptree/ocean_mo…

iwate_iftc's tweet image. 9月30日から10月2日にかけて、漁業指導調査船「岩手丸」が定線観測を実施した結果、沿岸域で1ノット/時を超える速い潮流を観測しました。全県的に潮流の速い状況が続くことが予想されますので、定置網や養殖施設等の管理にご注意ください。
JAXAひまわり海中天気予報(eorc.jaxa.jp/ptree/ocean_mo…)

9月30日、漁業指導調査船「岩手丸」が調査中に、椿島の沖合10マイルで2ノット/時の南南西方向への潮流を観測しました。 数日にわたって潮流の速い状況が予測されますので、定置網や養殖施設等の管理にご注意ください。 JAXAひまわり海中天気予報(eorc.jaxa.jp/ptree/ocean_mo…

iwate_iftc's tweet image. 9月30日、漁業指導調査船「岩手丸」が調査中に、椿島の沖合10マイルで2ノット/時の南南西方向への潮流を観測しました。
数日にわたって潮流の速い状況が予測されますので、定置網や養殖施設等の管理にご注意ください。
JAXAひまわり海中天気予報(eorc.jaxa.jp/ptree/ocean_mo…)

北上丸沿岸域観測結果第11号を9月11日に発行しました。 9月8~9日に、漁業指導調査船北上丸で実施した海洋観測結果をまとめたものです。 詳しくは以下をご覧ください(漁業資源部)。 www2.suigi.pref.iwate.jp/research/20250…

iwate_iftc's tweet image. 北上丸沿岸域観測結果第11号を9月11日に発行しました。 9月8~9日に、漁業指導調査船北上丸で実施した海洋観測結果をまとめたものです。 詳しくは以下をご覧ください(漁業資源部)。 
www2.suigi.pref.iwate.jp/research/20250…
iwate_iftc's tweet image. 北上丸沿岸域観測結果第11号を9月11日に発行しました。 9月8~9日に、漁業指導調査船北上丸で実施した海洋観測結果をまとめたものです。 詳しくは以下をご覧ください(漁業資源部)。 
www2.suigi.pref.iwate.jp/research/20250…

9月11日に、JICAの研修生5名(コンゴ共和国、コートジボワール、ギニア、マダガスカル、セネガル)が、視察のため、当センターを訪れました 研修生の皆さんは、岩手県の水産や当センターの研究などの説明に、大変熱心に耳を傾けていました 詳しくはホームページをご覧ください www2.suigi.pref.iwate.jp/info/20250912n…

iwate_iftc's tweet image. 9月11日に、JICAの研修生5名(コンゴ共和国、コートジボワール、ギニア、マダガスカル、セネガル)が、視察のため、当センターを訪れました
研修生の皆さんは、岩手県の水産や当センターの研究などの説明に、大変熱心に耳を傾けていました
詳しくはホームページをご覧ください
www2.suigi.pref.iwate.jp/info/20250912n…

9月11日、漁業指導調査船「岩手丸」が調査中にトドヶ埼の沿岸から山田湾口にかけて約1.5ノットの南方向の潮流を観測しました。JAXAひまわり海中天気予報(eorc.jaxa.jp/ptree/ocean_mo…) において同様の速い流れが捉えられています。定置網や養殖施設等の管理にご注意ください。 www2.suigi.pref.iwate.jp/research/20250…

iwate_iftc's tweet image. 9月11日、漁業指導調査船「岩手丸」が調査中にトドヶ埼の沿岸から山田湾口にかけて約1.5ノットの南方向の潮流を観測しました。JAXAひまわり海中天気予報(eorc.jaxa.jp/ptree/ocean_mo…)
において同様の速い流れが捉えられています。定置網や養殖施設等の管理にご注意ください。

www2.suigi.pref.iwate.jp/research/20250…

9月沿岸定線海洋観測結果 8月28~29日、9月1~2日に調査船岩手丸により実施した沿岸定線海洋観測結果をお知らせします 〇 表面水温はすべての定点で23℃以上であり、50 海里以内の定点では平年より1~4℃程度高くなっている。 詳しくは以下をご覧ください(漁業資源部) www2.suigi.pref.iwate.jp/research/20250…

iwate_iftc's tweet image. 9月沿岸定線海洋観測結果
8月28~29日、9月1~2日に調査船岩手丸により実施した沿岸定線海洋観測結果をお知らせします

〇 表面水温はすべての定点で23℃以上であり、50 海里以内の定点では平年より1~4℃程度高くなっている。

詳しくは以下をご覧ください(漁業資源部)

www2.suigi.pref.iwate.jp/research/20250…
iwate_iftc's tweet image. 9月沿岸定線海洋観測結果
8月28~29日、9月1~2日に調査船岩手丸により実施した沿岸定線海洋観測結果をお知らせします

〇 表面水温はすべての定点で23℃以上であり、50 海里以内の定点では平年より1~4℃程度高くなっている。

詳しくは以下をご覧ください(漁業資源部)

www2.suigi.pref.iwate.jp/research/20250…
iwate_iftc's tweet image. 9月沿岸定線海洋観測結果
8月28~29日、9月1~2日に調査船岩手丸により実施した沿岸定線海洋観測結果をお知らせします

〇 表面水温はすべての定点で23℃以上であり、50 海里以内の定点では平年より1~4℃程度高くなっている。

詳しくは以下をご覧ください(漁業資源部)

www2.suigi.pref.iwate.jp/research/20250…

漁場環境情報(大船渡湾No.5) 8月27日に実施した大船渡湾内観測結果をお知らせします。 詳しくは以下をご覧ください(漁場保全部)。 www2.suigi.pref.iwate.jp/research/20250… #岩手県水産技術センター #水産 #水産業 #水産試験場 #水産研究所 #公設試験研究機関 #釜石 #漁場保全 #漁場環境 #大船渡湾 #調査定点 #水温

iwate_iftc's tweet image. 漁場環境情報(大船渡湾No.5)
8月27日に実施した大船渡湾内観測結果をお知らせします。
詳しくは以下をご覧ください(漁場保全部)。
www2.suigi.pref.iwate.jp/research/20250…
#岩手県水産技術センター #水産 #水産業 #水産試験場 #水産研究所 #公設試験研究機関 #釜石 #漁場保全 #漁場環境 #大船渡湾 #調査定点 #水温
iwate_iftc's tweet image. 漁場環境情報(大船渡湾No.5)
8月27日に実施した大船渡湾内観測結果をお知らせします。
詳しくは以下をご覧ください(漁場保全部)。
www2.suigi.pref.iwate.jp/research/20250…
#岩手県水産技術センター #水産 #水産業 #水産試験場 #水産研究所 #公設試験研究機関 #釜石 #漁場保全 #漁場環境 #大船渡湾 #調査定点 #水温
iwate_iftc's tweet image. 漁場環境情報(大船渡湾No.5)
8月27日に実施した大船渡湾内観測結果をお知らせします。
詳しくは以下をご覧ください(漁場保全部)。
www2.suigi.pref.iwate.jp/research/20250…
#岩手県水産技術センター #水産 #水産業 #水産試験場 #水産研究所 #公設試験研究機関 #釜石 #漁場保全 #漁場環境 #大船渡湾 #調査定点 #水温

United States Trends

Loading...

Something went wrong.


Something went wrong.