Rahman LAB
@rahmanLAB2023
HIV-focused research lab of @sheikhrahmanPhD @EmoryUniversity. Opinions are Dr. Rahman's alone and do not represent Emory University.
Identification of inducible HIV reservoirs in tonsillar, intestinal and cervical tissue models of HIV latency nature.com/articles/s4146…
Characterization of NK Cell Subsets and ADCC Function in a Case of Sustained HIV Remission after allogeneic stem cell transplantation (2nd Berlin Case) eacs2025.abstractserver.com/program/#/deta…
IL-9 as a naturally orthogonal cytokine with optimal JAK/STAT signaling for engineered T cell therapy: Immunity cell.com/immunity/fullt…
Marburg virus glycoprotein mRNA vaccine is more protective than a virus-like particle-forming mRNA vaccine jci.org/articles/view/…
GABA produced by multiple bone marrow cell types regulates hematopoietic stem and progenitor cells cell.com/stem-cell-repo…
B cells targeting parasites capture spatially linked antigens to secure T cell help science.org/doi/10.1126/sc…
SARS-CoV-2 mRNA vaccines sensitize tumours to immune checkpoint blockade nature.com/articles/s4158…
Online now: Microbiota-derived butyrate promotes a FOXO1-induced stemness program and preserves CD8+ T cell immunity against melanoma dlvr.it/TP2z91
Atlas-Guided Discovery of Transcription Factors for T Cell Programming | bioRxiv biorxiv.org/content/10.110…
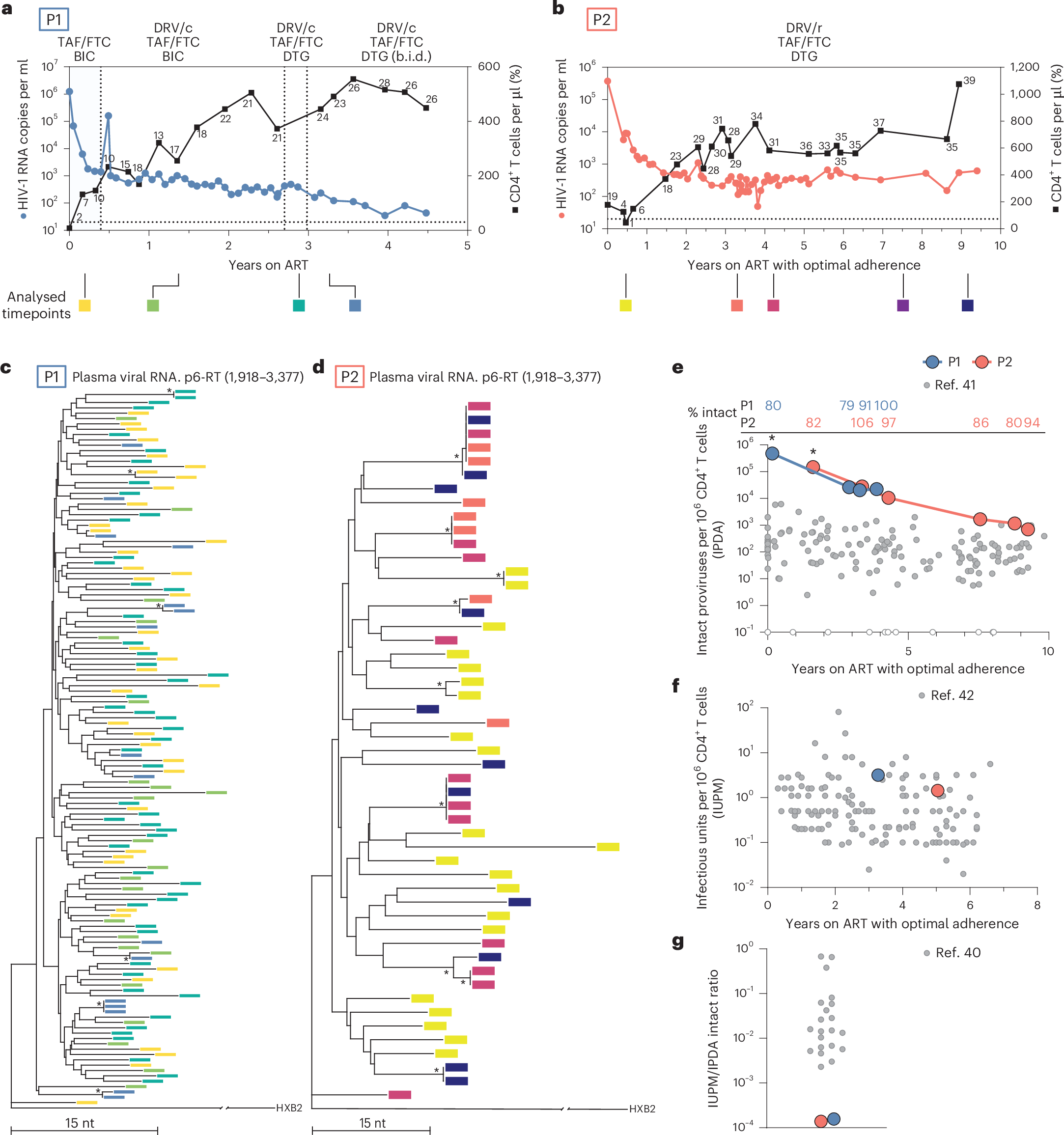
Superinfection promotes replication and diversification of defective HIV-1 proviruses in people with non-suppressible viraemia nature.com/articles/s4156…
New Peer Reviewed Publication Alert! ‘A Thymus-Independent Artificial Organoid System Supports Complete Thymopoiesis from Rhesus Macaque-Derived Hematopoietic Stem and Progenitor Cells’ mdpi.com/2227-9059/13/1… #NewApproachMethodologies(NAMs) #ThymicOrganoid #TcellRegeneration
A unified multimodal single-cell framework reveals a discrete state model of hematopoiesis in mice | Nature Immunology nature.com/articles/s4159…
Tertiary lymphoid structures support the development of allergen-specific progenitor CD4+ T cells | bioRxiv biorxiv.org/content/10.110…
Generative design of novel bacteriophages with genome language models biorxiv.org/content/10.110…
The transcriptional repressor BLIMP1 enforces TCF-1-dependent and -independent restriction of the memory fate of CD8+ T cells: Immunity cell.com/immunity/fullt…
Restriction of HIV-1 infectivity by interferon and IFITM3 is counteracted by Nef | Science Advances science.org/doi/full/10.11…
United States 趨勢
- 1. Good Saturday 23K posts
- 2. #MeAndTheeSeriesEP3 266K posts
- 3. Texas 159K posts
- 4. #JimmySeaFanconD1 506K posts
- 5. #FELIX_MAMAAwards2025 19.2K posts
- 6. 3-8 Florida 2,490 posts
- 7. #SaturdayMotivation 2,073 posts
- 8. #BINIFIED 205K posts
- 9. hanbin 27.5K posts
- 10. Go Blue 5,534 posts
- 11. Katie Miller 3,462 posts
- 12. Sark 5,570 posts
- 13. Go Bucks 1,434 posts
- 14. Sam Houston N/A
- 15. Arch 25.5K posts
- 16. Georgia 50K posts
- 17. Reaves 22.1K posts
- 18. Aggie 5,103 posts
- 19. Sylus 108K posts
- 20. Lindor 2,819 posts
Something went wrong.
Something went wrong.