#agenticarchitecture search results
@enterpret_ai Launches the First Agentic Customer Feedback Platform Read More: martech360.com/customer-exper… #ActionAgents #AdaptiveTaxonomy #agenticarchitecture #AIagent #customerfeedback #customerintelligence #Enterpret #manualtagging
70% of downtime = human error Generic AI copilots can’t solve that because they lack context InSkill copilots use context engineering + #agenticarchitecture for safe, reliable #industrial ops Download whitepaper here: na2.hubs.ly/H01lw3Q0 #industrialAI #aiCopilots #IoT
The Nucleus of #AgileMethodologies and #AgenticArchitecture by Mahmudur R Manna ai.gopubby.com/the-nucleus-of…
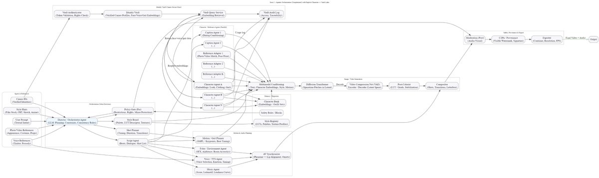
Very revealing chat with GPT about #Sora2 internals. #reverseengineering #agenticarchitecture #agentic #lipsync #videogen #sora chatgpt.com/share/68e55698…
As somebody working on and interacting with AI agents on daily basis, I am excited about the potential and future impact. #AIAgents #AgenticArchitecture linkedin.com/pulse/ai-agent…
linkedin.com
AI Agents : Assistants, co-workers or more?
Definition AI Agent definitions are all over the place. Everyone has tried to define it in their own way.
Want to see this in action? 🔁 Soon I’ll share: – Tool use with multi-agent workflows – Self-reflective agents – How to build your own AI agent for real business needs (without being a dev) #AI #AgenticArchitecture #ReActAgent #CodeAct #RAG #GenerativeAI #BusinessTech
Your AI agent is only as good as its data access: bit.ly/3HZNJdu Build smarter, more connected agentic systems with CData's embedded connectors + MCP. #AI #AgenticArchitecture #EnterpriseData
🤔 What makes an AI agent useful? ✅ Intelligence ✅ Context ✅ Access to real-time, governed enterprise data Learn how CData supports agentic systems with its powerful connectivity solutions: bit.ly/3HZNJdu #AI #AgenticArchitecture #EnterpriseData
Keeping the 'good stuff' close to the chest—bold move! 👀 Looking forward to January 2025 and the big leaps for @SolarisAI_fun. 🌟 #CryptoInnovation #AgenticArchitecture
📡 Single-agent architectures in AI: Simpler, but not always smarter. ✔️ Easy to build ✔️ Fewer resources ❌ Can struggle with complex tasks Visual breakdown from JaiInfoway 👇 🔗 jaiinfoway.com #AI #AgenticArchitecture #TechSimplified #JaiInfoway #AItools #SingleAgent
LLM エージェントは必要ありません。その理由と代替案 | Louis Chan 著 | 2024 年 7 月 | Towards Data Science #FOMO #AgenticArchitecture #DataScience #GenAI prompthub.info/26330/
لا داعي للتسرع في تبني أحدث تقنيات الذكاء الاصطناعي! تقييم احتياجاتك بدقة قبل تبني "LLM Agent" أو "Agentic Architecture". التركيز على تحسين مجالات أخرى قد يكون أكثر فائدة. #AI #AgenticArchitecture #LLMAgent #businesses towardsdatascience.com/you-dont-need-…
Exploring the Future of Autonomous AI Agents: A New Era of Intelligent Systems and Agency market-news24.com/ai-agents/expl… #agenticarchitecture #AIAgents #autonomoussystems #businessefficiency #digitalassistants #EthicalConsiderations #machinelearning
LLM Wrappers are great—but Agentic Architecture? That's next-level! Multiple AI agents collaborate, optimize, and scale your SaaS ops. Ready to future-proof? 👉 Learn more hubs.la/Q02SqDc40 #SaaS #AI #AgenticArchitecture #Growth
🚀 Explore the MCP-Powered Agentic RAG Architecture! See how intelligent agents & modular components transform user queries into context-rich responses. 🔍💡 Revolutionize your systems with CyberGen! cybergen.com/rag-applicatio… #MCP #AgenticArchitecture #ModularDesign
70% of downtime = human error Generic AI copilots can’t solve that because they lack context InSkill copilots use context engineering + #agenticarchitecture for safe, reliable #industrial ops Download whitepaper here: na2.hubs.ly/H01lw3Q0 #industrialAI #aiCopilots #IoT
Very revealing chat with GPT about #Sora2 internals. #reverseengineering #agenticarchitecture #agentic #lipsync #videogen #sora chatgpt.com/share/68e55698…
📡 Single-agent architectures in AI: Simpler, but not always smarter. ✔️ Easy to build ✔️ Fewer resources ❌ Can struggle with complex tasks Visual breakdown from JaiInfoway 👇 🔗 jaiinfoway.com #AI #AgenticArchitecture #TechSimplified #JaiInfoway #AItools #SingleAgent
🚀 Explore the MCP-Powered Agentic RAG Architecture! See how intelligent agents & modular components transform user queries into context-rich responses. 🔍💡 Revolutionize your systems with CyberGen! cybergen.com/rag-applicatio… #MCP #AgenticArchitecture #ModularDesign
The Nucleus of #AgileMethodologies and #AgenticArchitecture by Mahmudur R Manna ai.gopubby.com/the-nucleus-of…
Your AI agent is only as good as its data access: bit.ly/3HZNJdu Build smarter, more connected agentic systems with CData's embedded connectors + MCP. #AI #AgenticArchitecture #EnterpriseData
🤔 What makes an AI agent useful? ✅ Intelligence ✅ Context ✅ Access to real-time, governed enterprise data Learn how CData supports agentic systems with its powerful connectivity solutions: bit.ly/3HZNJdu #AI #AgenticArchitecture #EnterpriseData
Want to see this in action? 🔁 Soon I’ll share: – Tool use with multi-agent workflows – Self-reflective agents – How to build your own AI agent for real business needs (without being a dev) #AI #AgenticArchitecture #ReActAgent #CodeAct #RAG #GenerativeAI #BusinessTech
Thinker isn’t just a QA benchmark. It’s a four-step cognitive scaffold: 1.Intuit 2. Verify 3. Refine 4. Abstract Each with its own reward signal. This is symbolic bootstrapping made explicit. #LLMTraining #CoT #AgenticArchitecture
Exploring the Future of Autonomous AI Agents: A New Era of Intelligent Systems and Agency market-news24.com/ai-agents/expl… #agenticarchitecture #AIAgents #autonomoussystems #businessefficiency #digitalassistants #EthicalConsiderations #machinelearning
Keeping the 'good stuff' close to the chest—bold move! 👀 Looking forward to January 2025 and the big leaps for @SolarisAI_fun. 🌟 #CryptoInnovation #AgenticArchitecture
As somebody working on and interacting with AI agents on daily basis, I am excited about the potential and future impact. #AIAgents #AgenticArchitecture linkedin.com/pulse/ai-agent…
linkedin.com
AI Agents : Assistants, co-workers or more?
Definition AI Agent definitions are all over the place. Everyone has tried to define it in their own way.
LLM Wrappers are great—but Agentic Architecture? That's next-level! Multiple AI agents collaborate, optimize, and scale your SaaS ops. Ready to future-proof? 👉 Learn more hubs.la/Q02SqDc40 #SaaS #AI #AgenticArchitecture #Growth
لا داعي للتسرع في تبني أحدث تقنيات الذكاء الاصطناعي! تقييم احتياجاتك بدقة قبل تبني "LLM Agent" أو "Agentic Architecture". التركيز على تحسين مجالات أخرى قد يكون أكثر فائدة. #AI #AgenticArchitecture #LLMAgent #businesses towardsdatascience.com/you-dont-need-…
@enterpret_ai Launches the First Agentic Customer Feedback Platform Read More: martech360.com/customer-exper… #ActionAgents #AdaptiveTaxonomy #agenticarchitecture #AIagent #customerfeedback #customerintelligence #Enterpret #manualtagging
70% of downtime = human error Generic AI copilots can’t solve that because they lack context InSkill copilots use context engineering + #agenticarchitecture for safe, reliable #industrial ops Download whitepaper here: na2.hubs.ly/H01lw3Q0 #industrialAI #aiCopilots #IoT
The Nucleus of #AgileMethodologies and #AgenticArchitecture by Mahmudur R Manna ai.gopubby.com/the-nucleus-of…
Your AI agent is only as good as its data access: bit.ly/3HZNJdu Build smarter, more connected agentic systems with CData's embedded connectors + MCP. #AI #AgenticArchitecture #EnterpriseData
🤔 What makes an AI agent useful? ✅ Intelligence ✅ Context ✅ Access to real-time, governed enterprise data Learn how CData supports agentic systems with its powerful connectivity solutions: bit.ly/3HZNJdu #AI #AgenticArchitecture #EnterpriseData
Exploring the Future of Autonomous AI Agents: A New Era of Intelligent Systems and Agency market-news24.com/ai-agents/expl… #agenticarchitecture #AIAgents #autonomoussystems #businessefficiency #digitalassistants #EthicalConsiderations #machinelearning
Very revealing chat with GPT about #Sora2 internals. #reverseengineering #agenticarchitecture #agentic #lipsync #videogen #sora chatgpt.com/share/68e55698…
Something went wrong.
Something went wrong.
United States Trends
- 1. Texas 138K posts
- 2. Arch Manning 5,735 posts
- 3. Marcel Reed 3,919 posts
- 4. Austin Reaves 3,383 posts
- 5. Aggies 7,772 posts
- 6. Sark 3,811 posts
- 7. Jeff Sims 1,094 posts
- 8. 3-8 Florida N/A
- 9. Georgia 46.9K posts
- 10. SEC Championship 4,139 posts
- 11. Devin Vassell 1,268 posts
- 12. #iufb 3,200 posts
- 13. #OPLive 2,281 posts
- 14. #SmackDown 15.7K posts
- 15. #BedBathandBeyondisBack 1,622 posts
- 16. Eagles 145K posts
- 17. Elko 1,896 posts
- 18. Arizona 30K posts
- 19. #PorVida N/A
- 20. Ryan Nembhard N/A