#probiotictechnology resultados da pesquisa

Nenhum resultado para "#probiotictechnology"

Put the power of probiotics to work on your pets with our Organic Probiotic Pet Solutions! Reduce vet costs and promote overall wellness with this probiotic spray! 🐶🐈 #ProbioticTechnology #HolisticVeterinarian #PetsOfInstagram

probioticbody's tweet image. Put the power of probiotics to work on your pets with our Organic Probiotic Pet Solutions! Reduce vet costs and promote overall wellness with this probiotic spray! 🐶🐈

#ProbioticTechnology #HolisticVeterinarian #PetsOfInstagram

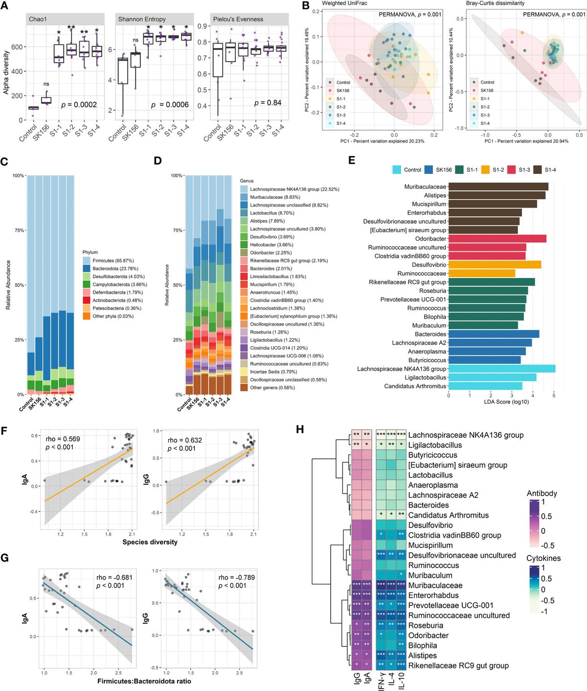
Sharing our follow-up research on LAB-based mucosal immunization and how increased butyrate influences the gut microbiome and cytokine production in mice. Collab between @CTMRBio and DKU-LIMB 🤝#LacticAcidBacteria #probiotictechnology

New Research: Alterations in the gut microbiome and its metabolites are associated with the immune response to mucosal immunization with Lactiplantibacillus plantarum-displaying recombinant SARS-CoV-2 spike epitopes in mice #cellinfect frontiersin.org/articles/10.33…



Representing @CTMRBio with great excitement to share our mucosal vaccine project born out of the pandemic #culturomics #lbp #probiotictechnology. Please visit poster 79 📊 and enjoy a Lactiplantibacillus-powered science chat with me 🤭#lab14

vallysue08's tweet image. Representing @CTMRBio with great excitement to share our mucosal vaccine project born out of the pandemic #culturomics #lbp #probiotictechnology. Please visit poster 79 📊 and enjoy a Lactiplantibacillus-powered science chat with me 🤭#lab14

Put the power of probiotics to work on your pets with our Organic Probiotic Pet Solutions! Reduce vet costs and promote overall wellness with this probiotic spray! 🐶🐈 #ProbioticTechnology #HolisticVeterinarian #PetsOfInstagram

probioticbody's tweet image. Put the power of probiotics to work on your pets with our Organic Probiotic Pet Solutions! Reduce vet costs and promote overall wellness with this probiotic spray! 🐶🐈

#ProbioticTechnology #HolisticVeterinarian #PetsOfInstagram

We already use #probiotictechnology as a part of #cancertherapy, happy to say it is going to next stage of tests nature.com/articles/s4159…


(2/10): TISC PSCST played an active role in identifying and commercializing two technologies developed by Punjab Agricultural University: probiotic beverages from black carrots & fermented beverages from fruits and vegetables. #ProbioticTechnology #LetsTalkIP

DPIITGoI's tweet image. (2/10): TISC PSCST played an active role in identifying and commercializing two technologies developed by Punjab Agricultural University: probiotic beverages from black carrots & fermented beverages from fruits and vegetables. #ProbioticTechnology #LetsTalkIP
DPIITGoI's tweet image. (2/10): TISC PSCST played an active role in identifying and commercializing two technologies developed by Punjab Agricultural University: probiotic beverages from black carrots & fermented beverages from fruits and vegetables. #ProbioticTechnology #LetsTalkIP

Fabulous way to start your day is by using @Tulaforlife Purifying Face Cleanser w/ #ProbioticTechnology for beautiful clear skin. #bblogger


Best way to start your day is w/ @Tulaforlife Purifying Face Cleanser! #TULA #ProbioticTechnology #bblogger #blog

stephmazzoni's tweet image. Best way to start your day is w/ @Tulaforlife Purifying Face Cleanser! #TULA #ProbioticTechnology #bblogger #blog

Start your morning w/ @Tulaforlife Purifying Face Cleanser. You will feel refreshed! #ProbioticTechnology #bblogger

stephmazzoni's tweet image. Start your morning w/ @Tulaforlife Purifying Face Cleanser. You will feel refreshed! #ProbioticTechnology #bblogger

Love @Tulaforlife Purifying Face Cleanser! My skin looks & feels fabulous. #TULA #ProbioticTechnology #bblogger

Why the good bacteria in your food should also go on your face: on.elle.com/1Ju7IaN

ELLEmagazine's tweet image. Why the good bacteria in your food should also go on your face: on.elle.com/1Ju7IaN


Lentils help your skin preserve its radiant, moisturized glow. #TulaForLife #ProbioticTechnology

tula's tweet image. Lentils help your skin preserve its radiant, moisturized glow. #TulaForLife #ProbioticTechnology

. @Tulaforlife purifying face cleanser is the perfect way to start your day. #SkinCare #ProbioticTechnology #beauty

stephmazzoni's tweet image. . @Tulaforlife purifying face cleanser is the perfect way to start your day. #SkinCare #ProbioticTechnology #beauty

Stay tuned for the daily dose of #TulaForLife superfoods updates! #ProbioticTechnology

tula's tweet image. Stay tuned for the daily dose of #TulaForLife superfoods updates! #ProbioticTechnology

Nenhum resultado para "#probiotictechnology"
Nenhum resultado para "#probiotictechnology"
Loading...

Something went wrong.


Something went wrong.


United States Trends