لا توجد نتائج لـ "#sharphound"

⚡️Active Directory: Advanced Threat Hunting - Gathering information with SharpHound and visualize with BloodHound!⚡️ @msftsecurity @github @DirectoryRanger #Microsoft #ActiveDirectory #SharpHound #BloodHound #mvpbuzz #coolstuff #communityrocks 👇👇👇👇 github.com/tomwechsler/Ac…

tomvideo2brain's tweet image. ⚡️Active Directory: Advanced Threat Hunting - Gathering information with SharpHound and visualize with BloodHound!⚡️
@msftsecurity @github @DirectoryRanger #Microsoft #ActiveDirectory #SharpHound #BloodHound #mvpbuzz #coolstuff #communityrocks
👇👇👇👇
github.com/tomwechsler/Ac…

🚨Found #sharphound in #opendir! Out of 5 files, only 1 was malicious:- http://8.209.212[.]26:7777/ Filename: SharpHound1.ps1 File Size: 1.70 MB MD5: 29879d7ad7fb122e4eea255329eea73a More info: github.com/TheRavenFile/I… @abuse_ch #infosec #OSINT #powershell #security #hack

RakeshKrish12's tweet image. 🚨Found #sharphound in #opendir!

Out of 5 files, only 1 was malicious:-
http://8.209.212[.]26:7777/

Filename: SharpHound1.ps1
File Size: 1.70 MB
MD5: 29879d7ad7fb122e4eea255329eea73a

More info: github.com/TheRavenFile/I…

@abuse_ch #infosec #OSINT #powershell #security #hack

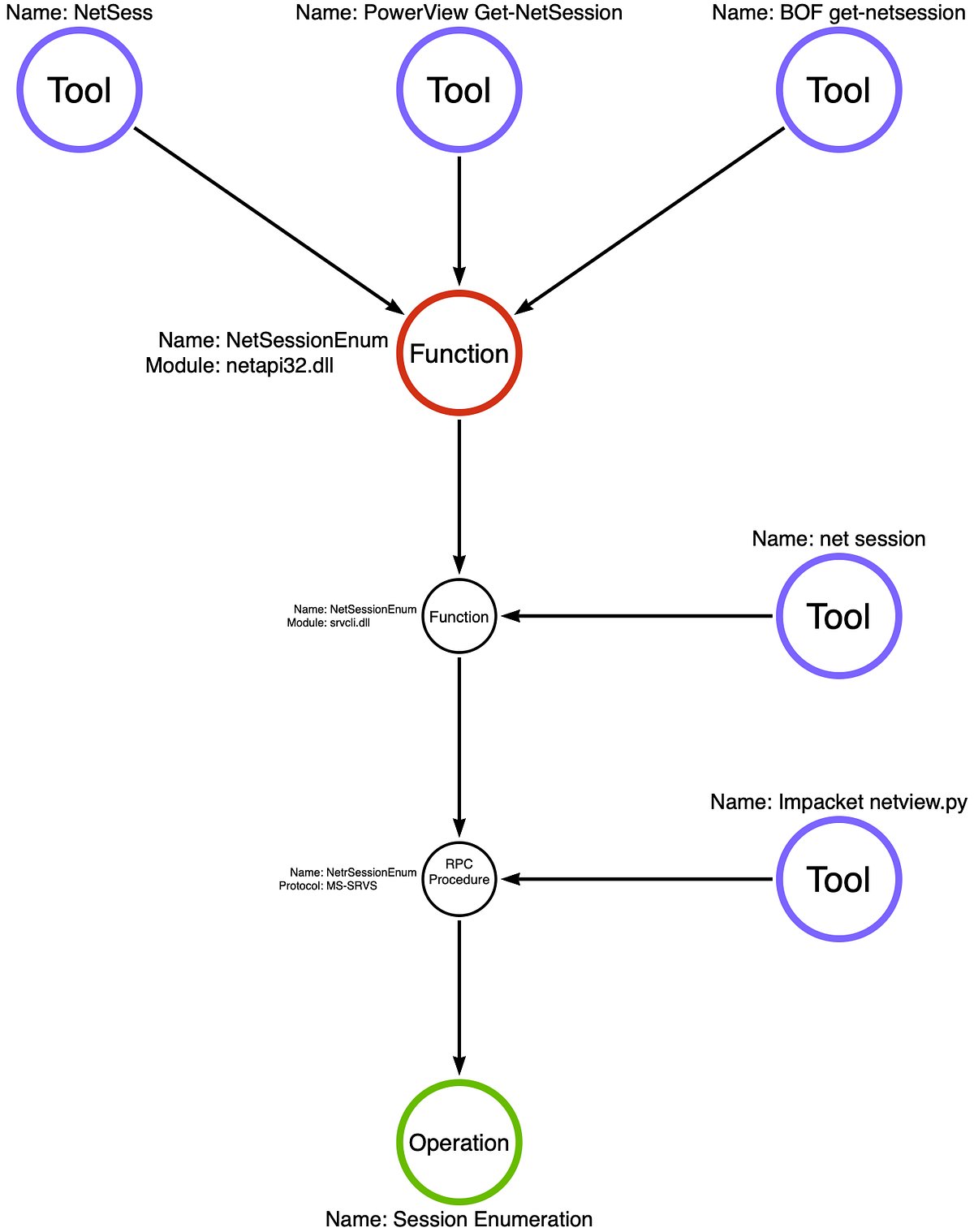
#DetectionEngineering using @sigma_hq exemplified by @jaredcatkinson from @SpecterOps. #RPCFirewall is effective (against #SharpHound & other attacks) because it focuses on "choke-points", regardless of modality. @SagieDulce @dekel_paz

ZeroNLabs's tweet image. #DetectionEngineering using @sigma_hq exemplified by @jaredcatkinson from @SpecterOps.

#RPCFirewall is effective (against #SharpHound & other attacks) because it focuses on "choke-points", regardless of modality. 

@SagieDulce @dekel_paz

My On Detection series is back! In this edition I explore how the same behavior (operation chain) can be implemented using several different execution modalities and the implications of this for detection engineers. posts.specterops.io/behavior-vs-ex…



urlhaus.abuse.ch/url/2879636/ #gensteal sample found that lead me to another #opendir with #sharphound #hacktool in there.. http://92.127.156.174:8880/ #opendir alot to analyse... feel free to jump in to conclude what this person is up to.

banthisguy9349's tweet image. urlhaus.abuse.ch/url/2879636/ #gensteal sample found that lead me to another #opendir with #sharphound #hacktool in there.. 

http://92.127.156.174:8880/ #opendir
alot to analyse... feel free to jump in to conclude what this person is up to.
banthisguy9349's tweet image. urlhaus.abuse.ch/url/2879636/ #gensteal sample found that lead me to another #opendir with #sharphound #hacktool in there.. 

http://92.127.156.174:8880/ #opendir
alot to analyse... feel free to jump in to conclude what this person is up to.

If you are looking for some tools to install to simulate attacks (only to be ferociously blocked by #LDAPFirewall & #RPCFirewall) here few suggestions: #SharpHound, #SOAPHound, #Adalanche, #Powerview, #Impacket, #Mimikatz, #Coercer, #PetitPotam, #Whisker, #Ceryify, #RSAT tools..


When #AMSI blocks #Sharphound, run Chihuahua. lol! Because chihuahuas are more hostile than bloodhounds. lmao!

NinjaParanoid's tweet image. When #AMSI blocks #Sharphound, run Chihuahua. lol! Because chihuahuas are more hostile than bloodhounds. lmao!

No surprise. Recently bypassed an EDR/AV for the PS assembly loader of #SharpHound only by: 1.) renaming the function 2.) removing comments 3.) splitting some essential strings The orig version was mitigated, the modified bypassed using in-mem exec by iex+iwr. It is 2021. :)

an0n_r0's tweet image. No surprise. Recently bypassed an EDR/AV for the PS assembly loader of #SharpHound only by:

1.) renaming the function
2.) removing comments
3.) splitting some essential strings

The orig version was mitigated, the modified bypassed using in-mem exec by iex+iwr. It is 2021. :)

My new currently undetectable Powershell Reverse Shell based on the original Nishang Framework written by @nikhil_mitt. NO need AMSI bypass. Changed the ASCII encoding to UTF8 and 65535 integer to (2-shl15) to reach 100% AV bypass ratio. github.com/tihanyin/PSSW1…

TihanyiNorbert's tweet image. My new currently undetectable Powershell Reverse Shell based on the original Nishang Framework  written by @nikhil_mitt. NO need AMSI bypass.
Changed the ASCII encoding to UTF8  and 65535 integer to (2-shl15) to reach 100% AV bypass ratio.  

github.com/tihanyin/PSSW1…


Implementing failsafe options for the new SharpHound flags <3 #Bloodhound #sharphound

theluemmel's tweet image. Implementing failsafe options for the new SharpHound flags &amp;lt;3

#Bloodhound #sharphound

Want an @alienvault guest blog about #Bloodhound #sharphound & @_wald0 gives his blessing. Any takers?


Obfuscate #SharpHound using #Codecepticon: 10/70 on VT. Self-sign the same file: 5/70 on VT.

sadreck's tweet image. Obfuscate #SharpHound using #Codecepticon: 10/70 on VT.
Self-sign the same file: 5/70 on VT.
sadreck's tweet image. Obfuscate #SharpHound using #Codecepticon: 10/70 on VT.
Self-sign the same file: 5/70 on VT.

🚨NEW CHEAT SHEET 🚨 Just released! Check out this new #BloodHound Cheat Sheet from @mchllmmns Includes #SharpHound usage, handy DB queries, and DB query buildup for use with #ADattacks Download available here: sans.org/u/1ebe #ActiveDirectory #PenTesting #SEC560

SANSOffensive's tweet image. 🚨NEW CHEAT SHEET 🚨

Just released! Check out this new #BloodHound Cheat Sheet from @mchllmmns

Includes #SharpHound usage, handy DB queries, and DB query buildup for use with #ADattacks

Download available here: sans.org/u/1ebe #ActiveDirectory #PenTesting #SEC560

🚨Found #sharphound in #opendir! Out of 5 files, only 1 was malicious:- http://8.209.212[.]26:7777/ Filename: SharpHound1.ps1 File Size: 1.70 MB MD5: 29879d7ad7fb122e4eea255329eea73a More info: github.com/TheRavenFile/I… @abuse_ch #infosec #OSINT #powershell #security #hack

RakeshKrish12's tweet image. 🚨Found #sharphound in #opendir!

Out of 5 files, only 1 was malicious:-
http://8.209.212[.]26:7777/

Filename: SharpHound1.ps1
File Size: 1.70 MB
MD5: 29879d7ad7fb122e4eea255329eea73a

More info: github.com/TheRavenFile/I…

@abuse_ch #infosec #OSINT #powershell #security #hack

Like the new BloodHound Cheat Sheet? Check out the supporting blog from @mchllmmns, BloodHound – Sniffing Out the Path Through Windows Domains! Read the blog here! sans.org/u/1eOP Download the cheat sheet here: sans.org/u/1ebe #ADattacks #SharpHound #SEC560

SANSOffensive's tweet image. Like the new BloodHound Cheat Sheet? Check out the supporting blog from @mchllmmns, BloodHound – Sniffing Out the Path Through Windows Domains!

Read the blog here! sans.org/u/1eOP

Download the cheat sheet here: sans.org/u/1ebe #ADattacks #SharpHound #SEC560

Today I found out SharpHound has a function to enumerate all domains in a given forest (-s), despite the documentation on ReadTheDocs saying it doesn't. Saved me a little bit of time today :) #bloodhound #sharphound #redteamtips

yyzinfosec's tweet image. Today I found out SharpHound has a function to enumerate all domains in a given forest (-s), despite the documentation on ReadTheDocs saying it doesn&apos;t. Saved me a little bit of time today :) #bloodhound #sharphound #redteamtips
yyzinfosec's tweet image. Today I found out SharpHound has a function to enumerate all domains in a given forest (-s), despite the documentation on ReadTheDocs saying it doesn&apos;t. Saved me a little bit of time today :) #bloodhound #sharphound #redteamtips

First prod run of #SharpHound! Thanks @CptJesus and @DerbyCon for the connection!

NextInstall's tweet image. First prod run of #SharpHound! Thanks @CptJesus and @DerbyCon for the connection!

Whether you're using #SharpHound, bloodhound dot py, or another tool to collect data for #BloodHound, keep this in mind: The attack paths you are able to identify and analyze are limited by the data you collect. It's worth it to be comprehensive.

_wald0's tweet image. Whether you&apos;re using #SharpHound, bloodhound dot py, or another tool to collect data for #BloodHound, keep this in mind:

The attack paths you are able to identify and analyze are limited by the data you collect. It&apos;s worth it to be comprehensive.

urlhaus.abuse.ch/url/2879636/ #gensteal sample found that lead me to another #opendir with #sharphound #hacktool in there.. http://92.127.156.174:8880/ #opendir alot to analyse... feel free to jump in to conclude what this person is up to.

banthisguy9349's tweet image. urlhaus.abuse.ch/url/2879636/ #gensteal sample found that lead me to another #opendir with #sharphound #hacktool in there.. 

http://92.127.156.174:8880/ #opendir
alot to analyse... feel free to jump in to conclude what this person is up to.
banthisguy9349's tweet image. urlhaus.abuse.ch/url/2879636/ #gensteal sample found that lead me to another #opendir with #sharphound #hacktool in there.. 

http://92.127.156.174:8880/ #opendir
alot to analyse... feel free to jump in to conclude what this person is up to.

Improving detections without relying on the system where tools were executed ⚡ Read how Secureworks employed the commonly used admin privilege escalation tools #BloodHound and #SharpHound to do so. bit.ly/3qgR4N4

zakkeiper's tweet image. Improving detections without relying on the system where tools were executed ⚡

Read how Secureworks employed the commonly used admin privilege escalation tools #BloodHound and #SharpHound to do so. bit.ly/3qgR4N4

Improving detections without relying on the system where tools were executed ⚡ Read how Secureworks employed the commonly used admin privilege escalation tools #BloodHound and #SharpHound to do so: dell.to/3KmA9zt

Secureworks's tweet image. Improving detections without relying on the system where tools were executed ⚡

Read how Secureworks employed the commonly used admin privilege escalation tools #BloodHound and #SharpHound to do so: dell.to/3KmA9zt

#DetectionEngineering using @sigma_hq exemplified by @jaredcatkinson from @SpecterOps. #RPCFirewall is effective (against #SharpHound & other attacks) because it focuses on "choke-points", regardless of modality. @SagieDulce @dekel_paz

ZeroNLabs's tweet image. #DetectionEngineering using @sigma_hq exemplified by @jaredcatkinson from @SpecterOps.

#RPCFirewall is effective (against #SharpHound &amp;amp; other attacks) because it focuses on &quot;choke-points&quot;, regardless of modality. 

@SagieDulce @dekel_paz

My On Detection series is back! In this edition I explore how the same behavior (operation chain) can be implemented using several different execution modalities and the implications of this for detection engineers. posts.specterops.io/behavior-vs-ex…



Loading...

Something went wrong.


Something went wrong.


United States Trends