#smoothmusclecell kết quả tìm kiếm

The quantitative analysis of Re-orientation of #SmoothMuscleCell #CollagenFiber in🐭#Atherosclerosis #Calcification Annexin A2/5/6 (#MatrixVesicle markers)⬆️ only seen in zones of SMC/Collagen disorganization Xufeng Niu & Yubo Fan labs Research 2025 spj.science.org/doi/10.34133/r…

HaoYin20's tweet image. The quantitative analysis of Re-orientation of #SmoothMuscleCell #CollagenFiber in🐭#Atherosclerosis

#Calcification Annexin A2/5/6 (#MatrixVesicle markers)⬆️ only seen in zones of SMC/Collagen disorganization

Xufeng Niu & Yubo Fan labs Research 2025
spj.science.org/doi/10.34133/r…

PRMT5 methylates & stabilizes KLF4 protein▶️ ⏫#SmoothMuscleCell proliferation/migration & intimal hyperplasia in injured🐭carotid artery Evidence from #SmoothMuscleCell PRMT5 KO🐭 & Lentiviral PRMT5 PRMT5⬆️ in👤carotid stenosis & PDGF-BB-treated SMC #CardioVascRes 2023…

HaoYin20's tweet image. PRMT5 methylates & stabilizes KLF4 protein▶️
⏫#SmoothMuscleCell proliferation/migration & intimal hyperplasia in injured🐭carotid artery

Evidence from #SmoothMuscleCell PRMT5 KO🐭 & Lentiviral PRMT5

PRMT5⬆️ in👤carotid stenosis & PDGF-BB-treated SMC

#CardioVascRes 2023…

Gelsolin as a selective #Pericyte marker vs #SmoothMuscleCell Fibroblast in mouse #SkeletalMuscle Antibody R&D MAB8170 Cryosection BulkRNAseq (SkM PDGFRβ+SMA− pericyte vs PDGFRβ+SMA+ SMC) vs (Brain pericyte vs SMC) #SciRep 2025 nature.com/articles/s4159…

HaoYin20's tweet image. Gelsolin as a selective #Pericyte marker vs #SmoothMuscleCell Fibroblast in mouse #SkeletalMuscle
Antibody R&D MAB8170 Cryosection

BulkRNAseq
(SkM PDGFRβ+SMA− pericyte vs PDGFRβ+SMA+ SMC) vs (Brain pericyte vs SMC)

#SciRep 2025
nature.com/articles/s4159…

#VascularCalcification #SmoothMuscleCell m6A Epitranscriptomics High Pi ⏬METTL3 in SMCs METTL3-YTHDF2 destabilizes RUNX2 mRNA & ⏬ SMC Osteogenesis S-Adenosylhomocysteine as METTL3/14i aggravates aortic calcification in CKD 🐭 (adenine + hi Pi diet) @CommsBio 2025…

HaoYin20's tweet image. #VascularCalcification #SmoothMuscleCell m6A Epitranscriptomics

High Pi ⏬METTL3 in SMCs

METTL3-YTHDF2 destabilizes RUNX2 mRNA & ⏬ SMC Osteogenesis

S-Adenosylhomocysteine as METTL3/14i aggravates aortic calcification in CKD 🐭 (adenine + hi Pi diet)

@CommsBio 2025…

#SmoothMuscleCell Contractility regulated by m6A Epitranscriptomics METTL3 as a direct target gene of YY1 (+SET1A/WDR82) METTL3-IGF2BP1 stabilizes mRNAs of MYH11, MYLK2, TGFβ2 SMC Yy1 or Mettl3 KO🐭 ⏬vasoconstriction ↔️vasorelaxation AAV-SM22-METTL2 i.v. ⏫arterial…

HaoYin20's tweet image. #SmoothMuscleCell Contractility regulated by m6A Epitranscriptomics

METTL3 as a direct target gene of YY1 (+SET1A/WDR82)

METTL3-IGF2BP1 stabilizes mRNAs of MYH11, MYLK2, TGFβ2

SMC Yy1 or Mettl3 KO🐭
⏬vasoconstriction
↔️vasorelaxation

AAV-SM22-METTL2 i.v. ⏫arterial…

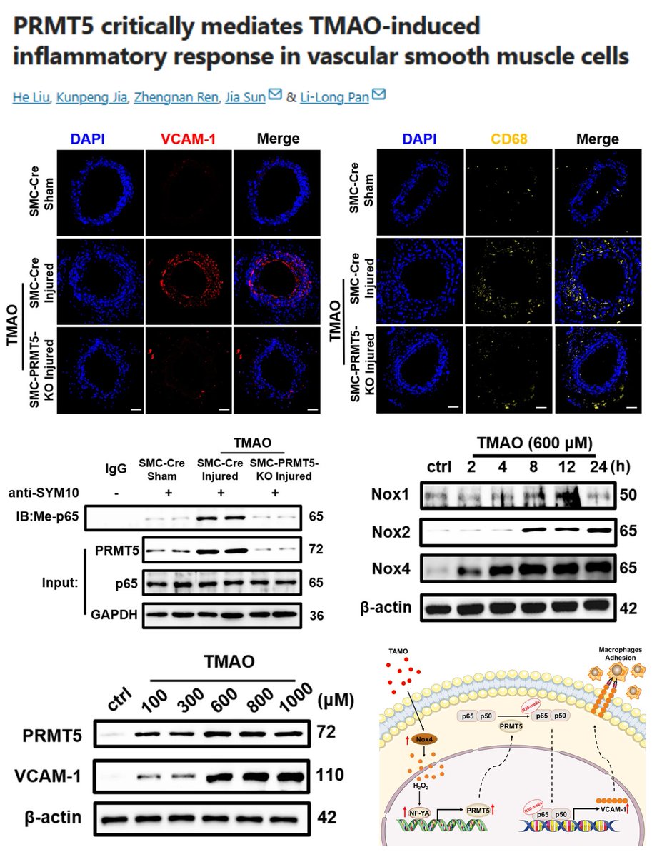
PRMT5 methylates NF-κB p65 to enhance trimethylamine N-oxide-NOX4-induced #SmoothMuscleCell inflammation SM22α+ SMC PRMT5 KO🐭 + carotid wire injury + TMAO i.p.▶️ ⏬p65 methylation ⏬Vascular cell VCAM1 ⏬CD68 recruitment #CellDeathDis 2022 @cddpress nature.com/articles/s4141…

HaoYin20's tweet image. PRMT5 methylates NF-κB p65 to enhance trimethylamine N-oxide-NOX4-induced #SmoothMuscleCell inflammation

SM22α+ SMC PRMT5 KO🐭 + carotid wire injury + TMAO i.p.▶️
⏬p65 methylation
⏬Vascular cell VCAM1
⏬CD68 recruitment

#CellDeathDis 2022 @cddpress
nature.com/articles/s4141…

#SmoothMuscleCell m6A Epitranscriptomics METTL3 & WTAP (m6A writer) ⬆️in👤carotid arterial intima METTL3-YTHDC1 (m6A reader) ⏫SGK1 mRNA synthesis (but not stability) 135 candidate METTL3 target genes by RNAseq + MeRIPseq in rat SMC SMC Mettl3 KO🐭➡️ ⏬injured carotid…

HaoYin20's tweet image. #SmoothMuscleCell m6A Epitranscriptomics

METTL3 & WTAP (m6A writer) ⬆️in👤carotid arterial intima

METTL3-YTHDC1 (m6A reader) ⏫SGK1 mRNA synthesis (but not stability)

135 candidate METTL3 target genes by RNAseq + MeRIPseq in rat SMC

SMC Mettl3 KO🐭➡️
⏬injured carotid…

PRMT5 di-methylates H3R8 & H4R3▶️ ⏬Myocardin-dependent #SmoothMuscleCell contractile gene transcription ⏫SMC proliferation/migration & intimal hyperplasia in injured🐭carotid artery PRMT5 (& PRMT4) ⬆️in PDGF-BB-treated SMC & 👤coronary #Atherosclerosis Evidence from SMC PRMT5…

HaoYin20's tweet image. PRMT5 di-methylates H3R8 & H4R3▶️
⏬Myocardin-dependent #SmoothMuscleCell contractile gene transcription
⏫SMC proliferation/migration & intimal hyperplasia in injured🐭carotid artery

PRMT5 (& PRMT4) ⬆️in PDGF-BB-treated SMC & 👤coronary #Atherosclerosis

Evidence from
SMC PRMT5…

#SmoothMuscleCell Mettl14, ⬆️in injured artery, aggravates #IntimalHyperplasia via ⏫nascent KLF4 & SERPINE1 mRNA synthesis (Not impacting mRNA stability) Likely Mettl3, but not other m6A readers/writers/erasers, plays a minor role @JCI_insight 2025 insight.jci.org/articles/view/…

HaoYin20's tweet image. #SmoothMuscleCell Mettl14, ⬆️in injured artery, aggravates #IntimalHyperplasia via ⏫nascent KLF4 & SERPINE1 mRNA synthesis (Not impacting mRNA stability)

Likely Mettl3, but not other m6A readers/writers/erasers, plays a minor role

@JCI_insight 2025
insight.jci.org/articles/view/…

#SmoothMuscleCell DOT1L, H3K79 methyltransferase, KO🐭➡️ ⏬lesion burden ⏬lesional leukocyte/Mφ ⏫plaque stability DOT1L ⬆️in PDGF-BB-treated SMC, 👤carotid #Atherosclerosis, 👤popliteal arterial aneursym shDOT1L in SMC➡️ ⏬proliferation ⏫contractile phenotype 75% 1-h…

HaoYin20's tweet image. #SmoothMuscleCell DOT1L, H3K79 methyltransferase, KO🐭➡️
⏬lesion burden
⏬lesional leukocyte/Mφ
⏫plaque stability

DOT1L ⬆️in PDGF-BB-treated SMC, 👤carotid #Atherosclerosis, 👤popliteal arterial aneursym

shDOT1L in SMC➡️
⏬proliferation ⏫contractile phenotype

75% 1-h…

NRIP2+ #SmoothMuscleCell (likely mediating metabolic resilience by antagonizing Leptin signaling) #AorticDissection Leptin antagonist (R128Q) or AAV9-SM22a-NRIP2 ⏬🐭AD #AorticRupture (BAPN) ⏫SMC contractile phenotype in vivo ⏫SMC mitochondrial ultrastructure & OXPHOS in vitro…

HaoYin20's tweet image. NRIP2+ #SmoothMuscleCell (likely mediating metabolic resilience by antagonizing Leptin signaling) #AorticDissection

Leptin antagonist (R128Q) or AAV9-SM22a-NRIP2
⏬🐭AD #AorticRupture (BAPN)
⏫SMC contractile phenotype in vivo
⏫SMC mitochondrial ultrastructure & OXPHOS in vitro…

#SmoothMuscleCell m6A Epitranscriptomics METTL3-YTHDF3 enhances Profilin-1 mRNA translation➡️ ⏫SMC proliferation migration ⏬SMC contractile phenotype METTL3 YTHDF3 PFN1 ⬆️in PDGF-BB-treated SMC & injured carotid artery SMC Mettl3 or Pfn1 KO🐭➡️ ⏬wire-injured carotid…

HaoYin20's tweet image. #SmoothMuscleCell m6A Epitranscriptomics

METTL3-YTHDF3 enhances Profilin-1 mRNA translation➡️
⏫SMC proliferation migration
⏬SMC contractile phenotype

METTL3 YTHDF3 PFN1 ⬆️in PDGF-BB-treated SMC & injured carotid artery

SMC Mettl3 or Pfn1 KO🐭➡️
⏬wire-injured carotid…

BRD4 stabilizes the chromatin occupancy of NIPBL/delangin, a cohesion loading factor, & maintains chromatin loops & genome folding Wnt1+ Neural Crest Brd4 KO🐭 👉⏬#SmoothMuscleCell invested on aortic arch e11.5 👉⏬SMC on aorta & pulmonary artery e14.5 👉Severe craniofacial…

HaoYin20's tweet image. BRD4 stabilizes the chromatin occupancy of NIPBL/delangin, a cohesion loading factor, & maintains chromatin loops & genome folding

Wnt1+ Neural Crest Brd4 KO🐭
👉⏬#SmoothMuscleCell invested on aortic arch e11.5
👉⏬SMC on aorta & pulmonary artery e14.5
👉Severe craniofacial…

#SmoothMuscleCell m6A Epitranscriptomics METTL3 ⏫in human #ArterioVenousFistula stenosis SMC Mettl3 KO🐭 ⏬#IntimalHyperplasia at AVF Mettl3-YTHDF1 stabilizes SLC7A11 mRNA➡️ ⏬SMC contractile phenotype ⏫SMC proliferation/migration ⏬Lipid peroxidation Ferroptotic death?🧐…

HaoYin20's tweet image. #SmoothMuscleCell m6A Epitranscriptomics

METTL3 ⏫in human #ArterioVenousFistula stenosis

SMC Mettl3 KO🐭
⏬#IntimalHyperplasia at AVF

Mettl3-YTHDF1 stabilizes SLC7A11 mRNA➡️
⏬SMC contractile phenotype
⏫SMC proliferation/migration
⏬Lipid peroxidation
Ferroptotic death?🧐…

Histone Variants underlie #SmoothMuscleCell phenotypic plasticity 1⃣H2A.Z (⬇️in #Atherosclerosis, enriches at nucleosome associated with accessible chromatin regions downstream of TSS) ⏫SMC contractile gene via recruiting SMAD3 & MED1 @CircAHA 2018 ahajournals.org/doi/10.1161/CI…

HaoYin20's tweet image. Histone Variants underlie #SmoothMuscleCell phenotypic plasticity
1⃣H2A.Z (⬇️in #Atherosclerosis, enriches at nucleosome associated with accessible chromatin regions downstream of TSS) ⏫SMC contractile gene via recruiting SMAD3 & MED1

@CircAHA 2018
ahajournals.org/doi/10.1161/CI……

#Atherosclerosis #SmoothMuscleCell m6A Epitranscriptomics Mettl3-YTHDF3⏫m6A-modified MTRFA mRNA (⬆️translation, not stability) in SMCs➡️ ⏫cholesterol-induced gain of macrophage-like phenotype ⬆️Lipid loading VCAM1 IL6 ⬇️Contractile markers SMC Mettl3 KO🐭 +HFD AAV-PCSK9➡️…

HaoYin20's tweet image. #Atherosclerosis #SmoothMuscleCell m6A Epitranscriptomics

Mettl3-YTHDF3⏫m6A-modified MTRFA mRNA (⬆️translation, not stability) in SMCs➡️
⏫cholesterol-induced gain of macrophage-like phenotype
⬆️Lipid loading VCAM1 IL6
⬇️Contractile markers

SMC Mettl3 KO🐭 +HFD AAV-PCSK9➡️…

#SmoothMuscleCell m6A Epitranscriptomics METTL14 ⬆️in 🐭#ThoracicAorticAneurysm (AngII + HFD) or erastin-treated SMC Liproxstatin-1 or AAV-shMettl14 rescues 🐭TAA METTL14-IGF2BP2 stabilizes ACSL4 mRNA➡️ SMC #Ferroptosis SRAMP/deepSRAMP: m6A site prediction @AJPCellPhys 2025…

HaoYin20's tweet image. #SmoothMuscleCell m6A Epitranscriptomics

METTL14 ⬆️in 🐭#ThoracicAorticAneurysm (AngII + HFD) or erastin-treated SMC

Liproxstatin-1 or AAV-shMettl14 rescues 🐭TAA

METTL14-IGF2BP2 stabilizes ACSL4 mRNA➡️
SMC #Ferroptosis

SRAMP/deepSRAMP: m6A site prediction

@AJPCellPhys 2025…

GPR153-cAMP/CREB-#YAP/TAZ or -NFκB cascades in #EndothelialCell #SmoothMuscleCell Orphan GPCR profiling in SMC GPR153 ⏫in SMC in intima, atheroma, MI ischemic zone ⏫in EC in inflamed SkM, Brain siGPR153➡️ ⏬SMC proliferation -/+contractile phenotype (highly…

HaoYin20's tweet image. GPR153-cAMP/CREB-#YAP/TAZ or -NFκB cascades in #EndothelialCell #SmoothMuscleCell

Orphan GPCR profiling in SMC

GPR153
⏫in SMC in intima, atheroma, MI ischemic zone
⏫in EC in inflamed SkM, Brain

siGPR153➡️
⏬SMC proliferation -/+contractile phenotype (highly…

#Atherosclerosis Epitranscriptomics Cell type-specific dysregulation of m6A machinery in pro-atherogenic phenotypes of #EndothelialCell (ALKBH5) #SmoothMuscleCell (WTAP) Mφ (METTL3 YTHDF2) Re-analysis of scRNAseq Wirka's Nat Med 2019 pmc.ncbi.nlm.nih.gov/articles/PMC72… @THNOdotORG 2025…

HaoYin20's tweet image. #Atherosclerosis Epitranscriptomics

Cell type-specific dysregulation of m6A machinery in pro-atherogenic phenotypes of #EndothelialCell (ALKBH5) #SmoothMuscleCell (WTAP) Mφ (METTL3 YTHDF2)

Re-analysis of scRNAseq Wirka's Nat Med 2019
pmc.ncbi.nlm.nih.gov/articles/PMC72…

@THNOdotORG 2025…

The quantitative analysis of Re-orientation of #SmoothMuscleCell #CollagenFiber in🐭#Atherosclerosis #Calcification Annexin A2/5/6 (#MatrixVesicle markers)⬆️ only seen in zones of SMC/Collagen disorganization Xufeng Niu & Yubo Fan labs Research 2025 spj.science.org/doi/10.34133/r…

HaoYin20's tweet image. The quantitative analysis of Re-orientation of #SmoothMuscleCell #CollagenFiber in🐭#Atherosclerosis

#Calcification Annexin A2/5/6 (#MatrixVesicle markers)⬆️ only seen in zones of SMC/Collagen disorganization

Xufeng Niu & Yubo Fan labs Research 2025
spj.science.org/doi/10.34133/r…

Gelsolin as a selective #Pericyte marker vs #SmoothMuscleCell Fibroblast in mouse #SkeletalMuscle Antibody R&D MAB8170 Cryosection BulkRNAseq (SkM PDGFRβ+SMA− pericyte vs PDGFRβ+SMA+ SMC) vs (Brain pericyte vs SMC) #SciRep 2025 nature.com/articles/s4159…

HaoYin20's tweet image. Gelsolin as a selective #Pericyte marker vs #SmoothMuscleCell Fibroblast in mouse #SkeletalMuscle
Antibody R&D MAB8170 Cryosection

BulkRNAseq
(SkM PDGFRβ+SMA− pericyte vs PDGFRβ+SMA+ SMC) vs (Brain pericyte vs SMC)

#SciRep 2025
nature.com/articles/s4159…

PRMT5 di-methylates H3R8 & H4R3▶️ ⏬Myocardin-dependent #SmoothMuscleCell contractile gene transcription ⏫SMC proliferation/migration & intimal hyperplasia in injured🐭carotid artery PRMT5 (& PRMT4) ⬆️in PDGF-BB-treated SMC & 👤coronary #Atherosclerosis Evidence from SMC PRMT5…

HaoYin20's tweet image. PRMT5 di-methylates H3R8 & H4R3▶️
⏬Myocardin-dependent #SmoothMuscleCell contractile gene transcription
⏫SMC proliferation/migration & intimal hyperplasia in injured🐭carotid artery

PRMT5 (& PRMT4) ⬆️in PDGF-BB-treated SMC & 👤coronary #Atherosclerosis

Evidence from
SMC PRMT5…

Không có kết quả nào cho "#smoothmusclecell"

#VascularCalcification #SmoothMuscleCell m6A Epitranscriptomics High Pi ⏬METTL3 in SMCs METTL3-YTHDF2 destabilizes RUNX2 mRNA & ⏬ SMC Osteogenesis S-Adenosylhomocysteine as METTL3/14i aggravates aortic calcification in CKD 🐭 (adenine + hi Pi diet) @CommsBio 2025…

HaoYin20's tweet image. #VascularCalcification #SmoothMuscleCell m6A Epitranscriptomics

High Pi ⏬METTL3 in SMCs

METTL3-YTHDF2 destabilizes RUNX2 mRNA & ⏬ SMC Osteogenesis

S-Adenosylhomocysteine as METTL3/14i aggravates aortic calcification in CKD 🐭 (adenine + hi Pi diet)

@CommsBio 2025…

#SmoothMuscleCell m6A Epitranscriptomics METTL3 & WTAP (m6A writer) ⬆️in👤carotid arterial intima METTL3-YTHDC1 (m6A reader) ⏫SGK1 mRNA synthesis (but not stability) 135 candidate METTL3 target genes by RNAseq + MeRIPseq in rat SMC SMC Mettl3 KO🐭➡️ ⏬injured carotid…

HaoYin20's tweet image. #SmoothMuscleCell m6A Epitranscriptomics

METTL3 & WTAP (m6A writer) ⬆️in👤carotid arterial intima

METTL3-YTHDC1 (m6A reader) ⏫SGK1 mRNA synthesis (but not stability)

135 candidate METTL3 target genes by RNAseq + MeRIPseq in rat SMC

SMC Mettl3 KO🐭➡️
⏬injured carotid…

The quantitative analysis of Re-orientation of #SmoothMuscleCell #CollagenFiber in🐭#Atherosclerosis #Calcification Annexin A2/5/6 (#MatrixVesicle markers)⬆️ only seen in zones of SMC/Collagen disorganization Xufeng Niu & Yubo Fan labs Research 2025 spj.science.org/doi/10.34133/r…

HaoYin20's tweet image. The quantitative analysis of Re-orientation of #SmoothMuscleCell #CollagenFiber in🐭#Atherosclerosis

#Calcification Annexin A2/5/6 (#MatrixVesicle markers)⬆️ only seen in zones of SMC/Collagen disorganization

Xufeng Niu & Yubo Fan labs Research 2025
spj.science.org/doi/10.34133/r…

#SmoothMuscleCell Contractility regulated by m6A Epitranscriptomics METTL3 as a direct target gene of YY1 (+SET1A/WDR82) METTL3-IGF2BP1 stabilizes mRNAs of MYH11, MYLK2, TGFβ2 SMC Yy1 or Mettl3 KO🐭 ⏬vasoconstriction ↔️vasorelaxation AAV-SM22-METTL2 i.v. ⏫arterial…

HaoYin20's tweet image. #SmoothMuscleCell Contractility regulated by m6A Epitranscriptomics

METTL3 as a direct target gene of YY1 (+SET1A/WDR82)

METTL3-IGF2BP1 stabilizes mRNAs of MYH11, MYLK2, TGFβ2

SMC Yy1 or Mettl3 KO🐭
⏬vasoconstriction
↔️vasorelaxation

AAV-SM22-METTL2 i.v. ⏫arterial…

NRIP2+ #SmoothMuscleCell (likely mediating metabolic resilience by antagonizing Leptin signaling) #AorticDissection Leptin antagonist (R128Q) or AAV9-SM22a-NRIP2 ⏬🐭AD #AorticRupture (BAPN) ⏫SMC contractile phenotype in vivo ⏫SMC mitochondrial ultrastructure & OXPHOS in vitro…

HaoYin20's tweet image. NRIP2+ #SmoothMuscleCell (likely mediating metabolic resilience by antagonizing Leptin signaling) #AorticDissection

Leptin antagonist (R128Q) or AAV9-SM22a-NRIP2
⏬🐭AD #AorticRupture (BAPN)
⏫SMC contractile phenotype in vivo
⏫SMC mitochondrial ultrastructure & OXPHOS in vitro…

PRMT5 methylates & stabilizes KLF4 protein▶️ ⏫#SmoothMuscleCell proliferation/migration & intimal hyperplasia in injured🐭carotid artery Evidence from #SmoothMuscleCell PRMT5 KO🐭 & Lentiviral PRMT5 PRMT5⬆️ in👤carotid stenosis & PDGF-BB-treated SMC #CardioVascRes 2023…

HaoYin20's tweet image. PRMT5 methylates & stabilizes KLF4 protein▶️
⏫#SmoothMuscleCell proliferation/migration & intimal hyperplasia in injured🐭carotid artery

Evidence from #SmoothMuscleCell PRMT5 KO🐭 & Lentiviral PRMT5

PRMT5⬆️ in👤carotid stenosis & PDGF-BB-treated SMC

#CardioVascRes 2023…

PRMT5 methylates NF-κB p65 to enhance trimethylamine N-oxide-NOX4-induced #SmoothMuscleCell inflammation SM22α+ SMC PRMT5 KO🐭 + carotid wire injury + TMAO i.p.▶️ ⏬p65 methylation ⏬Vascular cell VCAM1 ⏬CD68 recruitment #CellDeathDis 2022 @cddpress nature.com/articles/s4141…

HaoYin20's tweet image. PRMT5 methylates NF-κB p65 to enhance trimethylamine N-oxide-NOX4-induced #SmoothMuscleCell inflammation

SM22α+ SMC PRMT5 KO🐭 + carotid wire injury + TMAO i.p.▶️
⏬p65 methylation
⏬Vascular cell VCAM1
⏬CD68 recruitment

#CellDeathDis 2022 @cddpress
nature.com/articles/s4141…

#SmoothMuscleCell m6A Epitranscriptomics METTL3 ⏫in human #ArterioVenousFistula stenosis SMC Mettl3 KO🐭 ⏬#IntimalHyperplasia at AVF Mettl3-YTHDF1 stabilizes SLC7A11 mRNA➡️ ⏬SMC contractile phenotype ⏫SMC proliferation/migration ⏬Lipid peroxidation Ferroptotic death?🧐…

HaoYin20's tweet image. #SmoothMuscleCell m6A Epitranscriptomics

METTL3 ⏫in human #ArterioVenousFistula stenosis

SMC Mettl3 KO🐭
⏬#IntimalHyperplasia at AVF

Mettl3-YTHDF1 stabilizes SLC7A11 mRNA➡️
⏬SMC contractile phenotype
⏫SMC proliferation/migration
⏬Lipid peroxidation
Ferroptotic death?🧐…

Gelsolin as a selective #Pericyte marker vs #SmoothMuscleCell Fibroblast in mouse #SkeletalMuscle Antibody R&D MAB8170 Cryosection BulkRNAseq (SkM PDGFRβ+SMA− pericyte vs PDGFRβ+SMA+ SMC) vs (Brain pericyte vs SMC) #SciRep 2025 nature.com/articles/s4159…

HaoYin20's tweet image. Gelsolin as a selective #Pericyte marker vs #SmoothMuscleCell Fibroblast in mouse #SkeletalMuscle
Antibody R&D MAB8170 Cryosection

BulkRNAseq
(SkM PDGFRβ+SMA− pericyte vs PDGFRβ+SMA+ SMC) vs (Brain pericyte vs SMC)

#SciRep 2025
nature.com/articles/s4159…

Histone Variants underlie #SmoothMuscleCell phenotypic plasticity 1⃣H2A.Z (⬇️in #Atherosclerosis, enriches at nucleosome associated with accessible chromatin regions downstream of TSS) ⏫SMC contractile gene via recruiting SMAD3 & MED1 @CircAHA 2018 ahajournals.org/doi/10.1161/CI…

HaoYin20's tweet image. Histone Variants underlie #SmoothMuscleCell phenotypic plasticity
1⃣H2A.Z (⬇️in #Atherosclerosis, enriches at nucleosome associated with accessible chromatin regions downstream of TSS) ⏫SMC contractile gene via recruiting SMAD3 & MED1

@CircAHA 2018
ahajournals.org/doi/10.1161/CI……

#SmoothMuscleCell m6A Epitranscriptomics METTL3-YTHDF3 enhances Profilin-1 mRNA translation➡️ ⏫SMC proliferation migration ⏬SMC contractile phenotype METTL3 YTHDF3 PFN1 ⬆️in PDGF-BB-treated SMC & injured carotid artery SMC Mettl3 or Pfn1 KO🐭➡️ ⏬wire-injured carotid…

HaoYin20's tweet image. #SmoothMuscleCell m6A Epitranscriptomics

METTL3-YTHDF3 enhances Profilin-1 mRNA translation➡️
⏫SMC proliferation migration
⏬SMC contractile phenotype

METTL3 YTHDF3 PFN1 ⬆️in PDGF-BB-treated SMC & injured carotid artery

SMC Mettl3 or Pfn1 KO🐭➡️
⏬wire-injured carotid…

BRD4 stabilizes the chromatin occupancy of NIPBL/delangin, a cohesion loading factor, & maintains chromatin loops & genome folding Wnt1+ Neural Crest Brd4 KO🐭 👉⏬#SmoothMuscleCell invested on aortic arch e11.5 👉⏬SMC on aorta & pulmonary artery e14.5 👉Severe craniofacial…

HaoYin20's tweet image. BRD4 stabilizes the chromatin occupancy of NIPBL/delangin, a cohesion loading factor, & maintains chromatin loops & genome folding

Wnt1+ Neural Crest Brd4 KO🐭
👉⏬#SmoothMuscleCell invested on aortic arch e11.5
👉⏬SMC on aorta & pulmonary artery e14.5
👉Severe craniofacial…

#SmoothMuscleCell DOT1L, H3K79 methyltransferase, KO🐭➡️ ⏬lesion burden ⏬lesional leukocyte/Mφ ⏫plaque stability DOT1L ⬆️in PDGF-BB-treated SMC, 👤carotid #Atherosclerosis, 👤popliteal arterial aneursym shDOT1L in SMC➡️ ⏬proliferation ⏫contractile phenotype 75% 1-h…

HaoYin20's tweet image. #SmoothMuscleCell DOT1L, H3K79 methyltransferase, KO🐭➡️
⏬lesion burden
⏬lesional leukocyte/Mφ
⏫plaque stability

DOT1L ⬆️in PDGF-BB-treated SMC, 👤carotid #Atherosclerosis, 👤popliteal arterial aneursym

shDOT1L in SMC➡️
⏬proliferation ⏫contractile phenotype

75% 1-h…

.@McGovernMed scientist, Dr. Dianna Milewicz led this study uncovering a molecular mechanism that emphasizes #SmoothMuscleCell cytosolic stress and HSF1 activation as a pathway driving #atherosclerotic plaque formation independently of cholesterol levels. bit.ly/40FvjnS

musclecellnews's tweet image. .@McGovernMed scientist, Dr. Dianna Milewicz led this study uncovering a molecular mechanism that emphasizes #SmoothMuscleCell cytosolic stress and HSF1 activation as a pathway driving #atherosclerotic plaque formation independently of cholesterol levels.

bit.ly/40FvjnS

#Atherosclerosis Epitranscriptomics Cell type-specific dysregulation of m6A machinery in pro-atherogenic phenotypes of #EndothelialCell (ALKBH5) #SmoothMuscleCell (WTAP) Mφ (METTL3 YTHDF2) Re-analysis of scRNAseq Wirka's Nat Med 2019 pmc.ncbi.nlm.nih.gov/articles/PMC72… @THNOdotORG 2025…

HaoYin20's tweet image. #Atherosclerosis Epitranscriptomics

Cell type-specific dysregulation of m6A machinery in pro-atherogenic phenotypes of #EndothelialCell (ALKBH5) #SmoothMuscleCell (WTAP) Mφ (METTL3 YTHDF2)

Re-analysis of scRNAseq Wirka's Nat Med 2019
pmc.ncbi.nlm.nih.gov/articles/PMC72…

@THNOdotORG 2025…

#Atherosclerosis #SmoothMuscleCell m6A Epitranscriptomics Mettl3-YTHDF3⏫m6A-modified MTRFA mRNA (⬆️translation, not stability) in SMCs➡️ ⏫cholesterol-induced gain of macrophage-like phenotype ⬆️Lipid loading VCAM1 IL6 ⬇️Contractile markers SMC Mettl3 KO🐭 +HFD AAV-PCSK9➡️…

HaoYin20's tweet image. #Atherosclerosis #SmoothMuscleCell m6A Epitranscriptomics

Mettl3-YTHDF3⏫m6A-modified MTRFA mRNA (⬆️translation, not stability) in SMCs➡️
⏫cholesterol-induced gain of macrophage-like phenotype
⬆️Lipid loading VCAM1 IL6
⬇️Contractile markers

SMC Mettl3 KO🐭 +HFD AAV-PCSK9➡️…

Explore the intricate role of #RhoA in vascular #smoothmusclecell (VSMC) phenotype regulation in Type 2 Diabetes!🧬 ✔️RhoA's dual role in VSMC contraction & proliferation ✔️Implications for #vascular complications in #T2D ✔️Potential therapeutic targets oaepublish.com/articles/2574-…

Vessel_Plus's tweet image. Explore the intricate role of #RhoA in vascular #smoothmusclecell (VSMC) phenotype regulation in Type 2 Diabetes!🧬
✔️RhoA's dual role in VSMC contraction & proliferation
✔️Implications for #vascular complications in #T2D
✔️Potential therapeutic targets
oaepublish.com/articles/2574-…

#SmoothMuscleCell m6A Epitranscriptomics METTL14 ⬆️in 🐭#ThoracicAorticAneurysm (AngII + HFD) or erastin-treated SMC Liproxstatin-1 or AAV-shMettl14 rescues 🐭TAA METTL14-IGF2BP2 stabilizes ACSL4 mRNA➡️ SMC #Ferroptosis SRAMP/deepSRAMP: m6A site prediction @AJPCellPhys 2025…

HaoYin20's tweet image. #SmoothMuscleCell m6A Epitranscriptomics

METTL14 ⬆️in 🐭#ThoracicAorticAneurysm (AngII + HFD) or erastin-treated SMC

Liproxstatin-1 or AAV-shMettl14 rescues 🐭TAA

METTL14-IGF2BP2 stabilizes ACSL4 mRNA➡️
SMC #Ferroptosis

SRAMP/deepSRAMP: m6A site prediction

@AJPCellPhys 2025…

Loading...

Something went wrong.


Something went wrong.


United States Trends