#synbiolab 搜尋結果
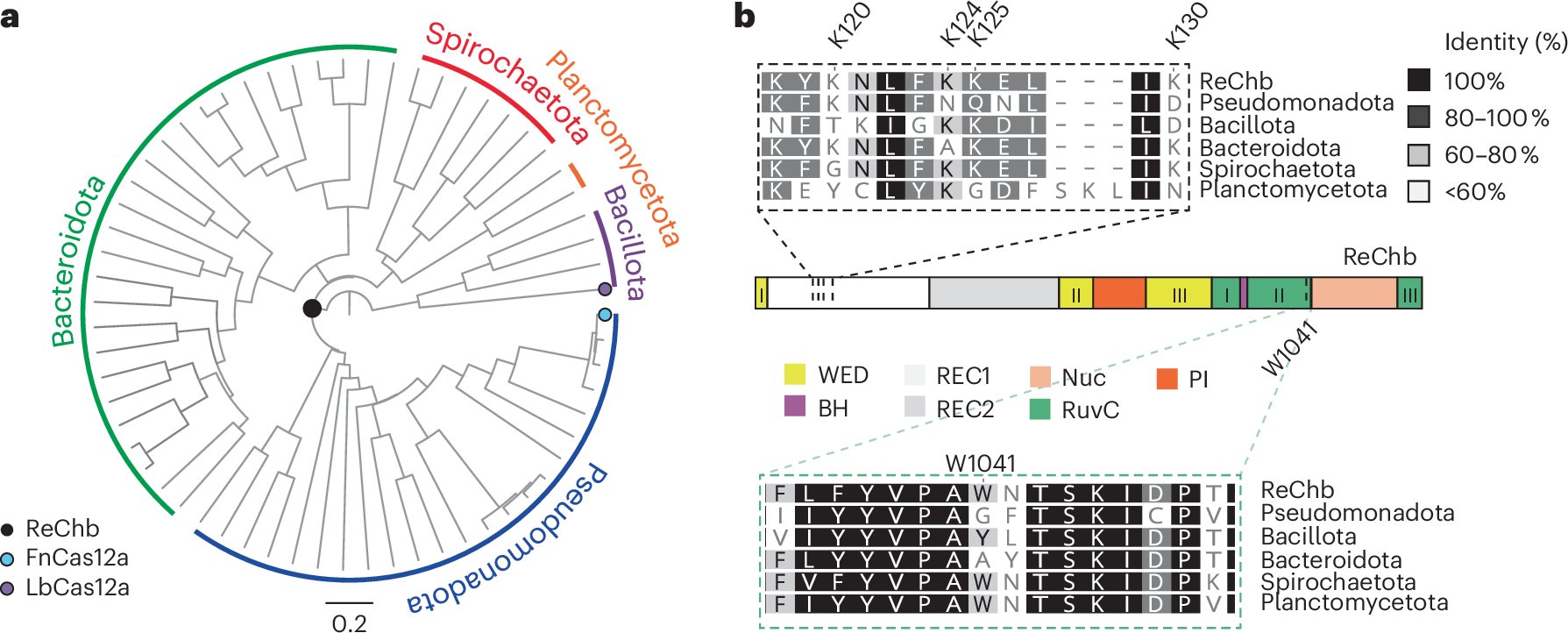
Excited to share our work published in @NatureBiotech! We uncover and characterize a unique and highly versatile ancestral form of CRISPR-Cas12a (ReChb)! A big thanks to the whole team. 🧬 nature.com/articles/s4158… #SynBioLab @CICbioGUNE @IgorTascon @BeiselLab @FUNDELA1
#bioGUNE_News | @rjmsci's first article during his stay via @frontiers_media @ERC_Research program is out! Published in @DrugDiscovNews, it explores how a resurrected ancient enzyme could transform gene editing - work from our #SynBioLab @YleniaJabalera! drugdiscoverynews.com/resurrected-an…
drugdiscoverynews.com
Resurrected ancient enzyme could transform gene editing
An enzyme reconstructed from a three-billion-year-old bacterium widens gene editing capabilities to even more regions of the genome.
Thrilled to have participated as a speaker in the Genome Engineering Seminar Series @harvardmed , sharing the results from our latest manuscript. Huge thanks to @GenomeSeminars for the invitation! #SynBioLab @CICbioGUNE gess.hms.harvard.edu/event/tbd-tbd-…
Moltes felicitats!!!🧑🔬El Laboratori en Biologia Sintètica Translacional #SynBioLab aconsegueix l’acreditació #TECNIO 🏅 que valida el seu compromís amb la transferència tecnològica dels resultats de #recerca @TransferUPF upf.edu/web/innovacio/…
#bioGUNE_News | @rjmsci's first article during his stay via @frontiers_media @ERC_Research program is out! Published in @DrugDiscovNews, it explores how a resurrected ancient enzyme could transform gene editing - work from our #SynBioLab @YleniaJabalera! drugdiscoverynews.com/resurrected-an…
drugdiscoverynews.com
Resurrected ancient enzyme could transform gene editing
An enzyme reconstructed from a three-billion-year-old bacterium widens gene editing capabilities to even more regions of the genome.
Thrilled to have participated as a speaker in the Genome Engineering Seminar Series @harvardmed , sharing the results from our latest manuscript. Huge thanks to @GenomeSeminars for the invitation! #SynBioLab @CICbioGUNE gess.hms.harvard.edu/event/tbd-tbd-…
Excited to share our work published in @NatureBiotech! We uncover and characterize a unique and highly versatile ancestral form of CRISPR-Cas12a (ReChb)! A big thanks to the whole team. 🧬 nature.com/articles/s4158… #SynBioLab @CICbioGUNE @IgorTascon @BeiselLab @FUNDELA1
Moltes felicitats!!!🧑🔬El Laboratori en Biologia Sintètica Translacional #SynBioLab aconsegueix l’acreditació #TECNIO 🏅 que valida el seu compromís amb la transferència tecnològica dels resultats de #recerca @TransferUPF upf.edu/web/innovacio/…
Something went wrong.
Something went wrong.
United States Trends
- 1. #GivingTuesday 22.9K posts
- 2. #twitchrecap 5,794 posts
- 3. Larry 33.1K posts
- 4. Costco 47.7K posts
- 5. Jared Curtis 2,411 posts
- 6. #AppleMusicReplay 7,995 posts
- 7. #DragRace 4,363 posts
- 8. Susan Dell 5,543 posts
- 9. So 79% 1,166 posts
- 10. NextNRG Inc. 2,627 posts
- 11. #csm222 6,458 posts
- 12. Lucario 24.4K posts
- 13. Punk and AJ 1,623 posts
- 14. BT and Sal N/A
- 15. WFAN N/A
- 16. Trump Accounts 12.3K posts
- 17. Carton 29K posts
- 18. King Von 1,645 posts
- 19. $BBAI 2,378 posts
- 20. Michael and Susan 3,688 posts