Smart Identification is an object identification mechanism wherein UFT uses a combination of fundamental properties of a test object class AND some optional properties to identify an object. #UFTTutorials Read more 👉 lttr.ai/YNRx @ajonit

LearnQTP's tweet image. Smart Identification is an object identification mechanism wherein UFT uses a combination of fundamental properties of a test object class AND some optional properties to identify an object. #UFTTutorials

Read more 👉 lttr.ai/YNRx

 @ajonit

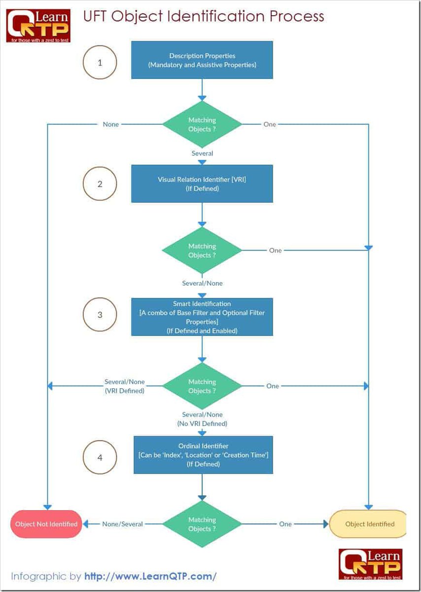
Don't forget to read and bookmark this article. By far the first thing you should grasp while learning UFT. Complete Object Identification Process in UFT One ▸ lttr.ai/Zhgk @ajonit #ObjectIdentificationProcess #DetailedGuide #UFTTutorials

LearnQTP's tweet image. Don't forget to read and bookmark this article. By far the first thing you should grasp while learning UFT. 
Complete Object Identification Process in UFT One
▸ lttr.ai/Zhgk

 @ajonit

 #ObjectIdentificationProcess #DetailedGuide #UFTTutorials

In this tutorial, we will learn the complete object identification process in UFT. This is by far one of the most important things to learn in UFT. Read the full tutorial: ▸ lttr.ai/YvMl @ajonit #ObjectIdentificationProcess #DetailedGuide #UFTTutorials

LearnQTP's tweet image. In this tutorial, we will learn the complete object identification process in UFT. This is by far one of the most important things to learn in UFT.

Read the full tutorial:
▸ lttr.ai/YvMl

 @ajonit

 #ObjectIdentificationProcess #DetailedGuide #UFTTutorials

The combination of mandatory and assistive properties is known as Learned description (also sometimes referred as description properties or test object description). Read more 👉 lttr.ai/YbG0 @ajonit #ObjectIdentificationProcess #DetailedGuide #UFTTutorials

LearnQTP's tweet image. The combination of mandatory and assistive properties is known as Learned description (also sometimes referred as description properties or test object description).

Read more 👉 lttr.ai/YbG0

 @ajonit

 #ObjectIdentificationProcess #DetailedGuide #UFTTutorials

Don't forget to read and bookmark this article. By far the first thing you should grasp while learning UFT. Complete Object Identification Process in UFT One ▸ lttr.ai/Zhgk @ajonit #ObjectIdentificationProcess #DetailedGuide #UFTTutorials

LearnQTP's tweet image. Don't forget to read and bookmark this article. By far the first thing you should grasp while learning UFT. 
Complete Object Identification Process in UFT One
▸ lttr.ai/Zhgk

 @ajonit

 #ObjectIdentificationProcess #DetailedGuide #UFTTutorials

In this tutorial, we will learn the complete object identification process in UFT. This is by far one of the most important things to learn in UFT. Read the full tutorial: ▸ lttr.ai/YvMl @ajonit #ObjectIdentificationProcess #DetailedGuide #UFTTutorials

LearnQTP's tweet image. In this tutorial, we will learn the complete object identification process in UFT. This is by far one of the most important things to learn in UFT.

Read the full tutorial:
▸ lttr.ai/YvMl

 @ajonit

 #ObjectIdentificationProcess #DetailedGuide #UFTTutorials

The combination of mandatory and assistive properties is known as Learned description (also sometimes referred as description properties or test object description). Read more 👉 lttr.ai/YbG0 @ajonit #ObjectIdentificationProcess #DetailedGuide #UFTTutorials

LearnQTP's tweet image. The combination of mandatory and assistive properties is known as Learned description (also sometimes referred as description properties or test object description).

Read more 👉 lttr.ai/YbG0

 @ajonit

 #ObjectIdentificationProcess #DetailedGuide #UFTTutorials

Smart Identification is an object identification mechanism wherein UFT uses a combination of fundamental properties of a test object class AND some optional properties to identify an object. #UFTTutorials Read more 👉 lttr.ai/YNRx @ajonit

LearnQTP's tweet image. Smart Identification is an object identification mechanism wherein UFT uses a combination of fundamental properties of a test object class AND some optional properties to identify an object. #UFTTutorials

Read more 👉 lttr.ai/YNRx

 @ajonit

لا توجد نتائج لـ "#ufttutorials"

Smart Identification is an object identification mechanism wherein UFT uses a combination of fundamental properties of a test object class AND some optional properties to identify an object. #UFTTutorials Read more 👉 lttr.ai/YNRx @ajonit

LearnQTP's tweet image. Smart Identification is an object identification mechanism wherein UFT uses a combination of fundamental properties of a test object class AND some optional properties to identify an object. #UFTTutorials

Read more 👉 lttr.ai/YNRx

 @ajonit

Don't forget to read and bookmark this article. By far the first thing you should grasp while learning UFT. Complete Object Identification Process in UFT One ▸ lttr.ai/Zhgk @ajonit #ObjectIdentificationProcess #DetailedGuide #UFTTutorials

LearnQTP's tweet image. Don't forget to read and bookmark this article. By far the first thing you should grasp while learning UFT. 
Complete Object Identification Process in UFT One
▸ lttr.ai/Zhgk

 @ajonit

 #ObjectIdentificationProcess #DetailedGuide #UFTTutorials

In this tutorial, we will learn the complete object identification process in UFT. This is by far one of the most important things to learn in UFT. Read the full tutorial: ▸ lttr.ai/YvMl @ajonit #ObjectIdentificationProcess #DetailedGuide #UFTTutorials

LearnQTP's tweet image. In this tutorial, we will learn the complete object identification process in UFT. This is by far one of the most important things to learn in UFT.

Read the full tutorial:
▸ lttr.ai/YvMl

 @ajonit

 #ObjectIdentificationProcess #DetailedGuide #UFTTutorials

The combination of mandatory and assistive properties is known as Learned description (also sometimes referred as description properties or test object description). Read more 👉 lttr.ai/YbG0 @ajonit #ObjectIdentificationProcess #DetailedGuide #UFTTutorials

LearnQTP's tweet image. The combination of mandatory and assistive properties is known as Learned description (also sometimes referred as description properties or test object description).

Read more 👉 lttr.ai/YbG0

 @ajonit

 #ObjectIdentificationProcess #DetailedGuide #UFTTutorials

Loading...

Something went wrong.


Something went wrong.


United States Trends