#analysiswithanand search results

"WiseTech" is new buzz in the industry. Many are considering it as a weekend gig. In a broader term it is called "Behaviour diagnosis" I have taken help from GEMINI to create a framework. Simulate the situation and see if it works. #analysiswithanand

researchanand's tweet image. "WiseTech" is new buzz in the industry. Many are considering it as a weekend gig. 
In a broader term it is called "Behaviour diagnosis"

I have taken help from GEMINI to create a framework.
Simulate the situation and see if it works.

#analysiswithanand

Test your skills here by answering this simple test. This is a test designed for "Industry analyst" position by a global consulting firm. I hope you will not take help from any AI tool. It would be nice, if you can write a logical reasoning. #analysiswithanand

researchanand's tweet image. Test your skills here by answering this simple test. This is a test designed for "Industry analyst" position by a global consulting firm.

I hope you will not take help from any AI tool.

It would be nice, if you can write a logical reasoning.

#analysiswithanand

Founders should ruthlessly audit their time spent on events and fireside chats. Three points 1. The opportunity cost 2. The information gap 3. The networking myth I learnt this lesson a very hard way. #analysiswithanand


We talk a lot about student learning outcomes... Maybe it’s time we also talk about parents / teachers learning opportunities. Inspired by @MJDeshpande who is a pioneer in this field. #analysiswithanand


Uninstall all these 10 minute delivery apps.. You will live a healthy and happy life. #analysiswithanand


I never started the meeting by saying “Where were we yesterday.” What's the one line you say at the beginning of the meeting? #analysiswithanand


have you ever used 6 Thinking Hats methodology for your work? Here is the framework generated using ChatGPT, easy to understand and implement. Try it to map your personal / professional growth. #analysiswithanand

researchanand's tweet image. have you ever used 6 Thinking Hats methodology for your work?

Here is the framework generated using ChatGPT, easy to understand and implement.

Try it to map your personal / professional growth.

#analysiswithanand

Use this method, analyse where you stand, what areas are not addressed and work with the immediate supervisor to get clarity. Then take a decision on staying or moving out of the organisation. #analysiswithanand

researchanand's tweet image. Use this method, analyse where you stand, what areas are not addressed and work with the immediate supervisor to get clarity. Then take a decision on staying or moving out of the organisation.

#analysiswithanand

They say we live in the information age. The truth is that we live in the misinformation age. This menace will keep getting wilder as more and more inappropriate data is fed into AI systems. What's your thoughts? #analysiswithanand


Stages in corporate career Entry level: I make slides fast and pretty Mid level: I make others make slides fast and pretty Senior level: I brainwash clients that these slides will change their business #MondayMotivation #analysiswithanand


It's a product market fit problem, And the market is the main problem in this case... #analysiswithanand

researchanand's tweet image. It's a product market fit problem,
And the market is the main problem in this case...

#analysiswithanand

LinkedIn is full of AI generated stuff. Mindless motivational stuff Copied content for engagement farming Honoured/ Humbled are the most used key words by "copy writers / ghost writers" Actual networking is dead #analysiswithanand

LinkedIn is full of AI generated stuff. Mindless motivational stuff Copied content for engagement farming Honoured/ Humbled are the most used key words by "copy writers / ghost writers" Actual networking is dead #analysiswithanand



India is a trust deficit country. Trust is a luxury where accountability doesn’t exist. Applicable at all levels. #analysiswithanand


The dirty secret of edtech- The biggest names don't actually care if you learn anything. Video courses only work for highly motivated Everyone in this space starts with good intentions. What's your experience? #analysiswithanand


The real determinant isn’t the gender.... It’s emotional maturity, neutrality, and commitment to relational growth rather than validation alone. #analysiswithanand


We are proud of our space program!! #EducationMatters #analysiswithanand

Thank you PM @narendramodi for inviting me to your country. It was eye-opening to see the passion for space that runs deep in the country, and interact with India’s impressive young talents and future astronauts ! People change the world when they dream big, in Europe and in…



Why is the blame game a normal phenomenon in a work culture? What could be the reason for not driving the productivity? Fear, Threat, Harassment or Pointing mistakes Does it not dis-engage the employee? #analysiswithanand


पहिल्यांदा मी सहमत आहे तुमच्याशी दादा.व्यक्तिमत्वच भारजास्त आहे सागरचे 😎 यावेळेसचे analysis जास्त आवडल(दरवेळेस आवडत बरका) #analysiswithanand


What are your reason for job change? Dealing with health problems Reducing dissatisfaction Attractive working conditions Growing personally Desirable work context #analysiswithanand


Stages in corporate career Entry level: I make slides fast and pretty Mid level: I make others make slides fast and pretty Senior level: I brainwash clients that these slides will change their business #MondayMotivation #analysiswithanand


Use this method, analyse where you stand, what areas are not addressed and work with the immediate supervisor to get clarity. Then take a decision on staying or moving out of the organisation. #analysiswithanand

researchanand's tweet image. Use this method, analyse where you stand, what areas are not addressed and work with the immediate supervisor to get clarity. Then take a decision on staying or moving out of the organisation.

#analysiswithanand

Founders should ruthlessly audit their time spent on events and fireside chats. Three points 1. The opportunity cost 2. The information gap 3. The networking myth I learnt this lesson a very hard way. #analysiswithanand


We talk a lot about student learning outcomes... Maybe it’s time we also talk about parents / teachers learning opportunities. Inspired by @MJDeshpande who is a pioneer in this field. #analysiswithanand


"WiseTech" is new buzz in the industry. Many are considering it as a weekend gig. In a broader term it is called "Behaviour diagnosis" I have taken help from GEMINI to create a framework. Simulate the situation and see if it works. #analysiswithanand

researchanand's tweet image. "WiseTech" is new buzz in the industry. Many are considering it as a weekend gig. 
In a broader term it is called "Behaviour diagnosis"

I have taken help from GEMINI to create a framework.
Simulate the situation and see if it works.

#analysiswithanand

Uninstall all these 10 minute delivery apps.. You will live a healthy and happy life. #analysiswithanand


It's a product market fit problem, And the market is the main problem in this case... #analysiswithanand

researchanand's tweet image. It's a product market fit problem,
And the market is the main problem in this case...

#analysiswithanand

I never started the meeting by saying “Where were we yesterday.” What's the one line you say at the beginning of the meeting? #analysiswithanand


Backups are like insurance; You only need them the one time you forget. Data truly has its own version of chaos theory! #analysiswithanand


Test your skills here by answering this simple test. This is a test designed for "Industry analyst" position by a global consulting firm. I hope you will not take help from any AI tool. It would be nice, if you can write a logical reasoning. #analysiswithanand

researchanand's tweet image. Test your skills here by answering this simple test. This is a test designed for "Industry analyst" position by a global consulting firm.

I hope you will not take help from any AI tool.

It would be nice, if you can write a logical reasoning.

#analysiswithanand

@PMOIndia as most of the ministries have adopted @zoho products, polite requests to ask all the banks and other institutions to send messages on @Arattai . Better way to adopt a home grown system. @AshwiniVaishnaw #analysiswithanand


Cars24 has launched a 30-day return policy on pre-owned cars. This will allow customers to return the vehicle within 30 days or 999 km if it does not meet their expectations. Looks lucrative but with lots of risk... Your thoughts? #analysiswithanand


Excessive dependency: inefficiency, risk, and control loss. Strategic interdependency: synergy, speed, and cost optimization. Efficiency depends not on whether dependency exists, but on how it’s managed. #analysiswithanand


India is a trust deficit country. Trust is a luxury where accountability doesn’t exist. Applicable at all levels. #analysiswithanand


Lenskart IPO $7 Bn valuation... May be the advisors looked at it from a wrong 'lens' when they came to this valuation. #analysiswithanand


What are your reason for job change? Dealing with health problems Reducing dissatisfaction Attractive working conditions Growing personally Desirable work context #analysiswithanand


Why is the blame game a normal phenomenon in a work culture? What could be the reason for not driving the productivity? Fear, Threat, Harassment or Pointing mistakes Does it not dis-engage the employee? #analysiswithanand


A GM, managing new product development team, told me, “My team stopped bringing solutions and I end up solving everything.” I asked, “When was the last time you said "Thank You"… without the BUT?” Dear Managers, What's your experience? #analysiswithanand


In India, if you earn over ₹50 lakhs a year yet aren’t overweight, that’s real discipline. With money, you can easily skip chores, never walk, and eat endlessly. Comfort is cheap, temptation is everywhere. So if you still choose health, you truly mean it. #analysiswithanand


No results for "#analysiswithanand"

Last month I visited the Engineering Expo held at Moshi. I was surprised and at the same time overwhelmed that many students pursuing Engineering visited the expo. They were seen in animated discussions and also checking on internships. #analysiswithanand

researchanand's tweet image. Last month I visited the Engineering Expo held at Moshi.
I was surprised and at the same time overwhelmed that many students pursuing Engineering visited the expo. 
They were seen in animated discussions and also checking on internships.

#analysiswithanand
researchanand's tweet image. Last month I visited the Engineering Expo held at Moshi.
I was surprised and at the same time overwhelmed that many students pursuing Engineering visited the expo. 
They were seen in animated discussions and also checking on internships.

#analysiswithanand
researchanand's tweet image. Last month I visited the Engineering Expo held at Moshi.
I was surprised and at the same time overwhelmed that many students pursuing Engineering visited the expo. 
They were seen in animated discussions and also checking on internships.

#analysiswithanand

"WiseTech" is new buzz in the industry. Many are considering it as a weekend gig. In a broader term it is called "Behaviour diagnosis" I have taken help from GEMINI to create a framework. Simulate the situation and see if it works. #analysiswithanand

researchanand's tweet image. "WiseTech" is new buzz in the industry. Many are considering it as a weekend gig. 
In a broader term it is called "Behaviour diagnosis"

I have taken help from GEMINI to create a framework.
Simulate the situation and see if it works.

#analysiswithanand

आम्ही बोललो होतो मागे कधीतरी.. काय आहे की.. जो पर्यंत इंडस्ट्री एक्सपर्ट सांगत नाही तो पर्यंत मान्य करायचं नाही.. असो.. #analysiswithanand

researchanand's tweet image. आम्ही बोललो होतो मागे कधीतरी..

काय आहे की..

जो पर्यंत इंडस्ट्री एक्सपर्ट सांगत नाही तो पर्यंत मान्य करायचं नाही..

असो..

#analysiswithanand

One of my clients has outsourced the L2 services to a MSP without validating the following points. The risk is too high The Client not interested in upgradation / investment Going for ISMS 2022 certification. Will he get certified? #DataProtection #ISMS #analysiswithanand

researchanand's tweet image. One of my clients has outsourced the L2 services to a MSP without validating the following points.
The risk is too high
The Client not interested in upgradation / investment 
Going for ISMS 2022 certification.
Will he get certified?

#DataProtection 
#ISMS 
#analysiswithanand
researchanand's tweet image. One of my clients has outsourced the L2 services to a MSP without validating the following points.
The risk is too high
The Client not interested in upgradation / investment 
Going for ISMS 2022 certification.
Will he get certified?

#DataProtection 
#ISMS 
#analysiswithanand

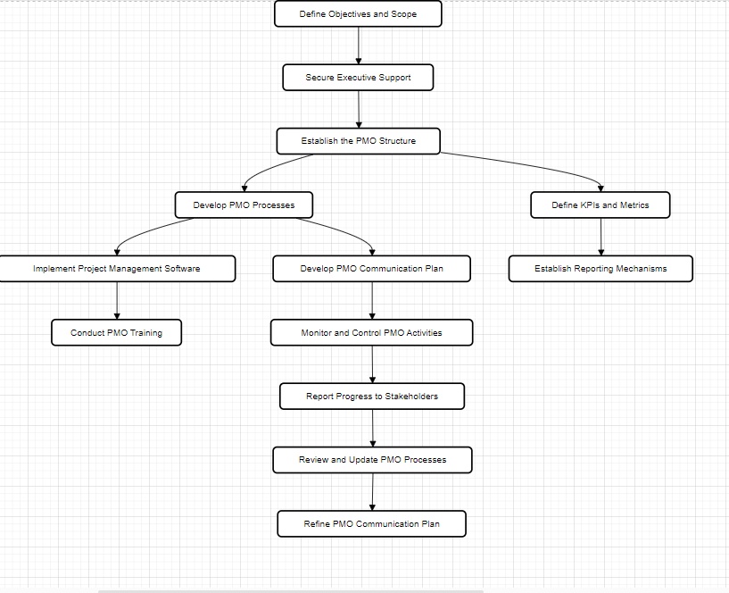
A project manager's handbook to manage and measure performance.. #analysiswithanand

researchanand's tweet image. A project manager's handbook to manage and measure performance..

#analysiswithanand

Building a cycle of continuous value keeps you relevant.. Banking on one time brilliance is the end of the road.. Sometimes, being too good can break you. The classic story of "Tupperware" #analysiswithanand #management_lessons

researchanand's tweet image. Building a cycle of continuous value keeps you relevant..

Banking on one time brilliance is the end of the road..

Sometimes, being too good can break you.

The classic story of "Tupperware"

#analysiswithanand
#management_lessons

Use this tone with AI and see how it behaves. Get surprised by using this working on non technical work. #analysiswithanand

researchanand's tweet image. Use this tone with AI and see how it behaves.

Get surprised by using this working on non technical work.

#analysiswithanand

Something I love to work upon. It's heartening that small companies, even the unstructured one has understood the importance of Project Management #analysiswithanand

researchanand's tweet image. Something I love to work upon.

It's heartening that small companies, even the unstructured one has understood the importance of Project Management 

#analysiswithanand

How do you create a presentation. What process do you follow? This is my thought process. #analysiswithanand

researchanand's tweet image. How do you create a presentation.
What process do you follow?

This is my thought process.

#analysiswithanand

Test your skills here by answering this simple test. This is a test designed for "Industry analyst" position by a global consulting firm. I hope you will not take help from any AI tool. It would be nice, if you can write a logical reasoning. #analysiswithanand

researchanand's tweet image. Test your skills here by answering this simple test. This is a test designed for "Industry analyst" position by a global consulting firm.

I hope you will not take help from any AI tool.

It would be nice, if you can write a logical reasoning.

#analysiswithanand

Emotional journey - The destination isn't always clear, but the journey itself is what defines us, revealing layers we never knew we carried, and strength we never expected. What's your current "Emotional" status? #analysiswithanand

researchanand's tweet image. Emotional journey - 
The destination isn't always clear, but the journey itself is what defines us, revealing layers we never knew we carried, and strength we never expected.

What's your current "Emotional" status?

#analysiswithanand

Let it sink in - Employee are a shared resource. You may align more closely with one boss versus another based on common function, geography, exposure or style. Don’t fall into this trap. Remember why your matrix role is in place. #analysiswithanand

researchanand's tweet image. Let it sink in - Employee are a shared resource. 

You may align more closely with one boss versus another based on common function, geography, exposure or style. Don’t fall into this trap.

Remember why your matrix role is in place.

#analysiswithanand

Assembled in India!!! Indian Auto companies shy away from designing / developing critical parts in-house. Even they don't encourage Start-ups to take up the challenge. Same IT industry mentality. Good at Service, Bad at Developing products. #analysiswithanand

researchanand's tweet image. Assembled in India!!!

Indian Auto companies shy away from designing / developing critical parts in-house. Even they don't encourage Start-ups to take up the challenge.

Same IT industry mentality. Good at Service, Bad at Developing products.

#analysiswithanand

B Tech without a B Tech degree. EdTech is becoming a breeding centre for creative scams. The common modus operandi is "continuous shuffling of teaching staff". Even the staff don't have any teaching experience or the subject knowledge. #analysiswithanand

researchanand's tweet image. B Tech without a B Tech degree.

EdTech is becoming a breeding centre for creative scams.

The common modus operandi is "continuous shuffling of teaching staff". Even the staff don't have any teaching experience or the subject knowledge.

#analysiswithanand

So here is the unpleasant truth. AI is coming for your job. I am not trying to scare you. I am not talking about your current job status. I am talking about your ability to stay in your profession in the industry. Bring that RADICAL change now!! #analysiswithanand

researchanand's tweet image. So here is the unpleasant truth. AI is coming for your job. 

I am not trying to scare you. I am not talking about your current job status. I am talking about your ability to stay in your profession in the industry.

Bring that RADICAL change now!!

#analysiswithanand

LinkedIn is slowly becoming a modelling site. Fake JD No email No location Type "interested" and we will review your profile This is not a help This is just farming The job post looks like a photo shoot. The LinkedIn of tomorrow #analysiswithanand

researchanand's tweet image. LinkedIn is slowly becoming a modelling site.

Fake JD
No email
No location 
Type "interested" and we will review your profile 

This is not a help
This is just farming 

The job post looks like a photo shoot.

The LinkedIn of tomorrow 

#analysiswithanand

It's a product market fit problem, And the market is the main problem in this case... #analysiswithanand

researchanand's tweet image. It's a product market fit problem,
And the market is the main problem in this case...

#analysiswithanand

have you ever used 6 Thinking Hats methodology for your work? Here is the framework generated using ChatGPT, easy to understand and implement. Try it to map your personal / professional growth. #analysiswithanand

researchanand's tweet image. have you ever used 6 Thinking Hats methodology for your work?

Here is the framework generated using ChatGPT, easy to understand and implement.

Try it to map your personal / professional growth.

#analysiswithanand

More such transactions will happen in the next 12–18 months. Business has moved from impressive presentations to actual measurable outcome. Exciting days ahead in the Consulting business. #analysiswithanand

researchanand's tweet image. More such transactions will happen in the next 12–18 months.

Business has moved from impressive presentations to actual measurable outcome.

Exciting days ahead in the Consulting business.

#analysiswithanand

Loading...

Something went wrong.


Something went wrong.


United States Trends