#c4d search results

桃ジュース工場を3Dで作ってみました🍑 簡単なアニメーションもつけて、ひとまず完成です✨ #c4d #cinema4d


I saw the interactive pawpad collision demo here today and decided to do my own setup :D What do you think? It's a distance driven shapekey, with a vertex map influence. #C4D #Cinema4D


Quick tip: max2c4d auto-converts ForestPack setups to Chaos Scatter when moving 3ds Max → C4D — density/scale/rotation maps + include/exclude splines all carry over. No rebuilding from scratch. #C4D #3dsMax #archviz


[BUILD THE ROBOTS] Based on the @riko16riko16 video #FNAF #C4D #3DART

Lammyart's tweet image. [BUILD THE ROBOTS]

 Based on the @riko16riko16 video
#FNAF #C4D #3DART

Cinema4D 2026のMographの新機能スプラインビーズ分布のテスト。配列させる個々のオブジェクトに動きを加えてみたら面白い挙動になったりで楽しい! #Motiongraphics #c4d


モニターのデザインも入れたので、あとはライティングとアニメーションを追加したら完成かな・・・?👀 #c4d #cinema4d

HanaSakuno's tweet image. モニターのデザインも入れたので、あとはライティングとアニメーションを追加したら完成かな・・・?👀
#c4d #cinema4d

Mouse Effect + Wireframe effect #c4d


Free tool: Differential Line Growth for Cinema 4D AlgoMesh's neat free add-on deforms splines into complex organic-looking forms suitable for motion graphics or illustration work cgchannel.com/2026/03/get-al… #Cinema4D #C4D #motiongraphics #VFX #illustration @maxonvfx

theCGchannel's tweet image. Free tool: Differential Line Growth for Cinema 4D

AlgoMesh's neat free add-on deforms splines into complex organic-looking forms suitable for motion graphics or illustration work

cgchannel.com/2026/03/get-al… 

#Cinema4D #C4D #motiongraphics #VFX #illustration @maxonvfx

Our NAB sale is in full swing! With perpetual licences, Subscriptions & Create licence all included. If your license is up to date when the Blender add-on launches this summer, you’ll get access at no extra cost. Use code NAB30 Ends midnight (UK) 23 Apr #INSYDIUM #NAB #C4D #b3d

insydium_ltd's tweet image. Our NAB sale is in full swing! With perpetual licences, Subscriptions & Create licence all included.
If your license is up to date when the Blender add-on launches this summer, you’ll get access at no extra cost.

Use code NAB30
Ends midnight (UK) 23 Apr
#INSYDIUM #NAB #C4D #b3d

그래픽 쫌쫌따리~ #C4D #artwork

maramu__'s tweet image. 그래픽 쫌쫌따리~

#C4D
#artwork
maramu__'s tweet image. 그래픽 쫌쫌따리~

#C4D
#artwork

This weeks Tutorial is online: "My 5 favorite new MaterialX nodes" I mostly show how you can animate shader parameters and show some new nosed in the MaterialX context. Nerdy warning 😇 youtu.be/f4_ALknPuEg @OTOY @MaxonVFX @Maxon_Cinema4D #octane #c4d #materialx #cinema4d

RaphaelRau's tweet image. This weeks Tutorial is online:
"My 5 favorite new MaterialX nodes"

I mostly show how you can animate shader parameters and show some new nosed in the MaterialX context.
Nerdy warning 😇

youtu.be/f4_ALknPuEg

@OTOY  @MaxonVFX @Maxon_Cinema4D 
#octane #c4d #materialx #cinema4d

久々のモーショングラフィックスです。 #ae #c4d 音源 : waiai SAMPLER DISK#1 short_03 waiai.bandcamp.com/album/sampler-…


Algorithmic growth, artist‑controlled The INSYDIUM Taiao Tree uses a space‑colonisation system to form branching networks inside any 3D volume. Procedural tree design - sculpted with intelligence, defined by creativity. #INSYDIUM #Taiao #C4D #SpaceColonisation #ProceduralTools


Octane 2026.2 for Cinema4D - 1.9.0 is out: With lots of revisions and fixes! render.otoy.com/forum/viewtopi… #c4d #octane #otoy

RaphaelRau's tweet image. Octane 2026.2 for Cinema4D - 1.9.0 is out:
With lots of revisions and fixes!

render.otoy.com/forum/viewtopi…

#c4d #octane #otoy

Hey everyone. I am finally back with a new tutorial: About the "Octane Distorted UVW Node" youtu.be/u_xyzOkKoLk Find the scene files for Blender and C4D here: patreon.com/SilverwingVFX @OTOY #octane #octanerender #c4d #b3d

RaphaelRau's tweet image. Hey everyone. I am finally back with a new tutorial:

About the "Octane Distorted UVW Node"
youtu.be/u_xyzOkKoLk

Find the scene files for Blender and C4D here:
patreon.com/SilverwingVFX

@OTOY #octane #octanerender #c4d #b3d

This week I present you all something long requested: Octane# VECTRON: In this tut I go over the basics of Vectron and how to actually model with it. youtu.be/D7w7LMzMuXk @OTOY #octanerender #c4d @MaxonVFX @Maxon_Cinema4D #vectron

RaphaelRau's tweet image. This week I present you all something long requested:
Octane# VECTRON:

In this tut I go over the basics of Vectron and how to actually model with it.

youtu.be/D7w7LMzMuXk

@OTOY #octanerender #c4d @MaxonVFX @Maxon_Cinema4D #vectron

What if pt 28(?) I’ve been a bit unmotivated with FNAF stuff recently, but I had some small ideas in the meantime This one was actually my headcanon as a kid lol #fnaf #c4d #fnafanart #fnaf3movie

mrcheese047's tweet image. What if pt 28(?)
I’ve been a bit unmotivated with FNAF stuff recently, but I had some small ideas in the meantime

This one was actually my headcanon as a kid lol
#fnaf #c4d #fnafanart #fnaf3movie
mrcheese047's tweet image. What if pt 28(?)
I’ve been a bit unmotivated with FNAF stuff recently, but I had some small ideas in the meantime

This one was actually my headcanon as a kid lol
#fnaf #c4d #fnafanart #fnaf3movie
mrcheese047's tweet image. What if pt 28(?)
I’ve been a bit unmotivated with FNAF stuff recently, but I had some small ideas in the meantime

This one was actually my headcanon as a kid lol
#fnaf #c4d #fnafanart #fnaf3movie

new tutorial " WorkFlow IWC - Ceramics Woodland "is now available on my YouTube channel Cinema 4D Maxon Cinema 4D and Xp @insydium_ltd youtube.com/@aftelinagraph… For project fille free : aftelinagraphic.gumroad.com #Cinema4D #C4D #3Dart #3Ddesign #3Danimation #MaxonCinema4D #Maxon


Finalizei 🔥🔥🔥 #fnaf #cinema4d #c4d

LChannel06's tweet image. Finalizei 🔥🔥🔥

#fnaf #cinema4d #c4d

ta bem cru ainda, mas a ideia base é essa 🔥 #fnaf #FNaFRobloxFangame

LChannel06's tweet image. ta bem cru ainda, mas a ideia base é essa 🔥

#fnaf #FNaFRobloxFangame


[Boo.] Map made by: @/RealTorres15 #fnaf #C4D #3DART

Lammyart's tweet image. [Boo.]
Map made by: @/RealTorres15
#fnaf #C4D #3DART
Lammyart's tweet image. [Boo.]
Map made by: @/RealTorres15
#fnaf #C4D #3DART

Quick tip: max2c4d auto-converts ForestPack setups to Chaos Scatter when moving 3ds Max → C4D — density/scale/rotation maps + include/exclude splines all carry over. No rebuilding from scratch. #C4D #3dsMax #archviz


SlendyTubbies Thing. Credits on ALT. Coisa de SlendyTubbies. Créditos no ALT. #SlendyTubbies #C4D #TinkyWinky #WhiteTubby #cinema4d

adrianprodreal's tweet image. SlendyTubbies Thing.
Credits on ALT.

Coisa de SlendyTubbies.
Créditos no ALT.

#SlendyTubbies #C4D #TinkyWinky #WhiteTubby #cinema4d

今作ってる昔のトイレの動画 Cinema4DLiteで制作 #C4D #CG #動画制作


is there a better way of creating a pearlescent shader in redshift? #c4d

XIVIMMXXVI78613's tweet image. is there a better way of creating a pearlescent shader in redshift? #c4d

OpenPBR just became the default in Drop Dead. 💀 Free update (fresh meat v1.3.3) Triplanar mapping, sheen support, and a one-click updater also made it in. Drop textures. Instant RS material. Dead simple. keyframeordie.com #redshift #maxon #c4d #cinema4d #openPBR

keyframeordie's tweet image. OpenPBR just became the default in Drop Dead. 💀

Free update (fresh meat v1.3.3)

Triplanar mapping, sheen support, and a one-click updater also made it in.

Drop textures. Instant RS material. Dead simple.
keyframeordie.com

#redshift #maxon #c4d #cinema4d #openPBR

昨年の課題で制作した映像です #UnrealEngine #C4D


Kleine #MoGraph Spielerei mit einer alten #Cinema4D Version. #C4D #LoopAnimation Gummimattenscharber


Material Balance ⚖️ Pure geometry and the interplay of materials. That case where soft-touch plastic meets warm metal in perfect symmetry. #Cinema4D #Redshift #C4D #Abstract3D #3DRender #VisualAesthetics #Minimalism @maxonredshift @MaxonVFX @GSG3D

n_samiev's tweet image. Material Balance ⚖️

Pure geometry and the interplay of materials. That case where soft-touch plastic meets warm metal in perfect symmetry.

#Cinema4D #Redshift #C4D #Abstract3D #3DRender #VisualAesthetics #Minimalism @maxonredshift @MaxonVFX @GSG3D
n_samiev's tweet image. Material Balance ⚖️

Pure geometry and the interplay of materials. That case where soft-touch plastic meets warm metal in perfect symmetry.

#Cinema4D #Redshift #C4D #Abstract3D #3DRender #VisualAesthetics #Minimalism @maxonredshift @MaxonVFX @GSG3D
n_samiev's tweet image. Material Balance ⚖️

Pure geometry and the interplay of materials. That case where soft-touch plastic meets warm metal in perfect symmetry.

#Cinema4D #Redshift #C4D #Abstract3D #3DRender #VisualAesthetics #Minimalism @maxonredshift @MaxonVFX @GSG3D

Hey everyone! I've released a hotfix (and probably the final version) of the TRTF 5 pack. Ei pessoal! Eu lancei um hotfix (e provavelmente a versão final) do pack de TRTF 5. deviantart.com/adrianproducti… #FNAF #C4D #TRTF #fangame #FNAFMovie #FNAF2Movie #cinema4d (1/2)...

adrianprodreal's tweet image. Hey everyone! I've released a hotfix (and probably the final version) of the TRTF 5 pack.

Ei pessoal! Eu lancei um hotfix (e provavelmente a versão final) do pack de TRTF 5.

deviantart.com/adrianproducti…

#FNAF #C4D #TRTF #fangame #FNAFMovie #FNAF2Movie #cinema4d

(1/2)...
adrianprodreal's tweet image. Hey everyone! I've released a hotfix (and probably the final version) of the TRTF 5 pack.

Ei pessoal! Eu lancei um hotfix (e provavelmente a versão final) do pack de TRTF 5.

deviantart.com/adrianproducti…

#FNAF #C4D #TRTF #fangame #FNAFMovie #FNAF2Movie #cinema4d

(1/2)...

「Styleframes for Motion Designers 日本語ガイド」の宣伝です〜!#c4d メインですが、ソフト問わずな内容も多いので #blender な方でも得るものは大きいはず🔥英語版は無料なので、まずはそちらをご覧いただいて日本語がよいと思ったらご検討くだいませ!🙏 youtube.com/watch?v=2GHXrc…

chubu3D's tweet image. 「Styleframes for Motion Designers 日本語ガイド」の宣伝です〜!#c4d  メインですが、ソフト問わずな内容も多いので #blender な方でも得るものは大きいはず🔥英語版は無料なので、まずはそちらをご覧いただいて日本語がよいと思ったらご検討くだいませ!🙏

youtube.com/watch?v=2GHXrc…

Octane 2026.2 for Cinema4D - 1.9.0 is out: With lots of revisions and fixes! render.otoy.com/forum/viewtopi… #c4d #octane #otoy

RaphaelRau's tweet image. Octane 2026.2 for Cinema4D - 1.9.0 is out:
With lots of revisions and fixes!

render.otoy.com/forum/viewtopi…

#c4d #octane #otoy

Render output complete. Here are the full-resolution assets from our morning geometry session. Ideal for analyzing refraction indices and surface imperfections on distinct material types. 📥 4K Wallpapers attached. #C4D #Redshift #AbstractArt #3DDesign

Halleyapps's tweet image. Render output complete.

Here are the full-resolution assets from our morning geometry session. 
Ideal for analyzing refraction indices and surface imperfections on distinct material types.

📥 4K Wallpapers attached.

#C4D #Redshift #AbstractArt #3DDesign
Halleyapps's tweet image. Render output complete.

Here are the full-resolution assets from our morning geometry session. 
Ideal for analyzing refraction indices and surface imperfections on distinct material types.

📥 4K Wallpapers attached.

#C4D #Redshift #AbstractArt #3DDesign

Morning Study: The Physics of Form Two approaches to digital matter: A: High-velocity Procedural Splines (Glossy finish) B: Static Bauhaus Composition (PBR Gold/Marble) Does your current workflow lean toward Kinetic Flow or Rigid Structure? 🔁 RT for Curves ❤️ Like for Angles

Halleyapps's tweet image. Morning Study: The Physics of Form
Two approaches to digital matter:

A: High-velocity Procedural Splines (Glossy finish)
B: Static Bauhaus Composition (PBR Gold/Marble)

Does your current workflow lean toward Kinetic Flow or Rigid Structure?

🔁 RT for Curves

❤️ Like for Angles


Hey everyone. I am finally back with a new tutorial: About the "Octane Distorted UVW Node" youtu.be/u_xyzOkKoLk Find the scene files for Blender and C4D here: patreon.com/SilverwingVFX @OTOY #octane #octanerender #c4d #b3d

RaphaelRau's tweet image. Hey everyone. I am finally back with a new tutorial:

About the "Octane Distorted UVW Node"
youtu.be/u_xyzOkKoLk

Find the scene files for Blender and C4D here:
patreon.com/SilverwingVFX

@OTOY #octane #octanerender #c4d #b3d

This week I present you all something long requested: Octane# VECTRON: In this tut I go over the basics of Vectron and how to actually model with it. youtu.be/D7w7LMzMuXk @OTOY #octanerender #c4d @MaxonVFX @Maxon_Cinema4D #vectron

RaphaelRau's tweet image. This week I present you all something long requested:
Octane# VECTRON:

In this tut I go over the basics of Vectron and how to actually model with it.

youtu.be/D7w7LMzMuXk

@OTOY #octanerender #c4d @MaxonVFX @Maxon_Cinema4D #vectron

It costs $0.00 to support a 3d Artist. #c4d

3dofdy's tweet image. It costs $0.00 to support a 3d Artist. #c4d
3dofdy's tweet image. It costs $0.00 to support a 3d Artist. #c4d
3dofdy's tweet image. It costs $0.00 to support a 3d Artist. #c4d
3dofdy's tweet image. It costs $0.00 to support a 3d Artist. #c4d

It costs $0.00 to support a 3d Artist. #b3d

mhiro100's tweet image. It costs $0.00 to support a 3d Artist. #b3d
mhiro100's tweet image. It costs $0.00 to support a 3d Artist. #b3d
mhiro100's tweet image. It costs $0.00 to support a 3d Artist. #b3d
mhiro100's tweet image. It costs $0.00 to support a 3d Artist. #b3d


This weeks Tutorial is online: "My 5 favorite new MaterialX nodes" I mostly show how you can animate shader parameters and show some new nosed in the MaterialX context. Nerdy warning 😇 youtu.be/f4_ALknPuEg @OTOY @MaxonVFX @Maxon_Cinema4D #octane #c4d #materialx #cinema4d

RaphaelRau's tweet image. This weeks Tutorial is online:
"My 5 favorite new MaterialX nodes"

I mostly show how you can animate shader parameters and show some new nosed in the MaterialX context.
Nerdy warning 😇

youtu.be/f4_ALknPuEg

@OTOY  @MaxonVFX @Maxon_Cinema4D 
#octane #c4d #materialx #cinema4d

My last tutorial for this Year is here: New in Octane 2026.1 youtu.be/MDb2aP9B3kg Every Year, roughly at the same time as is tradition by now. I hope you enjoy! @OTOY @OctaneRenderIt #b3d #blender #c4d

RaphaelRau's tweet image. My last tutorial for this Year is here:
New in Octane 2026.1
youtu.be/MDb2aP9B3kg
Every Year, roughly at the same time as is tradition by now. I hope you enjoy!

@OTOY 
@OctaneRenderIt 
#b3d #blender #c4d

This weeks tut is out. Again along the lines of Octane Vectron. This time how you are able to use Bitmap Textures with it: youtu.be/dKGjTW-ktSY Enjoy! #c4d #otoy #octane #vectron #landscape #cgi @OTOY @Maxon_Cinema4D @MaxonVFX

RaphaelRau's tweet image. This weeks tut is out. Again along the lines of Octane Vectron.
This time how you are able to use Bitmap Textures with it:

youtu.be/dKGjTW-ktSY

Enjoy!

#c4d #otoy #octane #vectron #landscape #cgi
@OTOY @Maxon_Cinema4D @MaxonVFX

Free tool: Differential Line Growth for Cinema 4D AlgoMesh's neat free add-on deforms splines into complex organic-looking forms suitable for motion graphics or illustration work cgchannel.com/2026/03/get-al… #Cinema4D #C4D #motiongraphics #VFX #illustration @maxonvfx

theCGchannel's tweet image. Free tool: Differential Line Growth for Cinema 4D

AlgoMesh's neat free add-on deforms splines into complex organic-looking forms suitable for motion graphics or illustration work

cgchannel.com/2026/03/get-al… 

#Cinema4D #C4D #motiongraphics #VFX #illustration @maxonvfx

Keyboard Modeling WIP #c4d

BakuYoake's tweet image. Keyboard Modeling WIP #c4d

The Perfect Fredbear Design. Credits on ALT. O Design Perfeito do Fredbear. Créditos no ALT. #C4D #FNAF #fivenightstafreddys #cinema4d #FNAFMovie #FNAF2Movie #Fredbear #FNAF3Movie

adrianprodreal's tweet image. The Perfect Fredbear Design.
Credits on ALT.

O Design Perfeito do Fredbear.
Créditos no ALT.

#C4D #FNAF #fivenightstafreddys #cinema4d #FNAFMovie #FNAF2Movie #Fredbear #FNAF3Movie
adrianprodreal's tweet image. The Perfect Fredbear Design.
Credits on ALT.

O Design Perfeito do Fredbear.
Créditos no ALT.

#C4D #FNAF #fivenightstafreddys #cinema4d #FNAFMovie #FNAF2Movie #Fredbear #FNAF3Movie

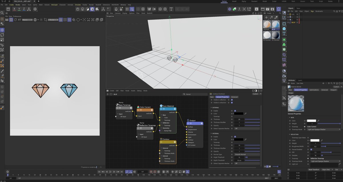
C4DでAeのシェイプっぽい2DLookを目指したお話✍️ #c4d ①Toon Materialを使用する ②Thicknessを大体「外2 : 内1」の割合で組む ③ライティングの強さやグラデ配色を調整する MVなどの2Dデザイン系に3Dオブジェクトを合成する際に、3Dっぽさの違和感を減らせると思います

BakuYoake's tweet image. C4DでAeのシェイプっぽい2DLookを目指したお話✍️ #c4d 

①Toon Materialを使用する
②Thicknessを大体「外2 : 内1」の割合で組む
③ライティングの強さやグラデ配色を調整する

MVなどの2Dデザイン系に3Dオブジェクトを合成する際に、3Dっぽさの違和感を減らせると思います
BakuYoake's tweet image. C4DでAeのシェイプっぽい2DLookを目指したお話✍️ #c4d 

①Toon Materialを使用する
②Thicknessを大体「外2 : 内1」の割合で組む
③ライティングの強さやグラデ配色を調整する

MVなどの2Dデザイン系に3Dオブジェクトを合成する際に、3Dっぽさの違和感を減らせると思います

Short Movie用のキャラクター作成中 #C4D 動かすのが楽しみ

BakuYoake's tweet image. Short Movie用のキャラクター作成中 #C4D 
動かすのが楽しみ

The REAL Canon Fredbear! Credits on ALT. O VERDADEIRO Fredbear Canônico! Créditos no ALT. #FNAF #C4D #fivenightsatfreddys #FNAFMovie #FNAF2Movie #cinema4d #Fredbear #FNAF3Movie

adrianprodreal's tweet image. The REAL Canon Fredbear!
Credits on ALT.

O VERDADEIRO Fredbear Canônico!
Créditos no ALT.

#FNAF #C4D #fivenightsatfreddys #FNAFMovie #FNAF2Movie #cinema4d #Fredbear #FNAF3Movie

オブジェクトをCloneで増やしたものを1つ1つにマテリアルを割り当てするって可能だったりしますか? #C4D

shiasa__'s tweet image. オブジェクトをCloneで増やしたものを1つ1つにマテリアルを割り当てするって可能だったりしますか?

#C4D

💊 December Capsules Now Live! 💊 📢 New #Cinema4D Capsules are here with Toon/NPR & Fencing Materials for #C4D + #Redshift. 🎭 Stylize scenes with bold halftones & comic shading. 🔗 Add ultra-realistic chain link, chicken wire, and welded fences. 🎨 Art by @fuchsundvogel3d

MaxonVFX's tweet image. 💊 December Capsules Now Live! 💊

📢 New #Cinema4D Capsules are here with Toon/NPR & Fencing Materials for #C4D + #Redshift.

🎭 Stylize scenes with bold halftones & comic shading.

🔗 Add ultra-realistic chain link, chicken wire, and welded fences.

🎨 Art by @fuchsundvogel3d
MaxonVFX's tweet image. 💊 December Capsules Now Live! 💊

📢 New #Cinema4D Capsules are here with Toon/NPR & Fencing Materials for #C4D + #Redshift.

🎭 Stylize scenes with bold halftones & comic shading.

🔗 Add ultra-realistic chain link, chicken wire, and welded fences.

🎨 Art by @fuchsundvogel3d
MaxonVFX's tweet image. 💊 December Capsules Now Live! 💊

📢 New #Cinema4D Capsules are here with Toon/NPR & Fencing Materials for #C4D + #Redshift.

🎭 Stylize scenes with bold halftones & comic shading.

🔗 Add ultra-realistic chain link, chicken wire, and welded fences.

🎨 Art by @fuchsundvogel3d

Loading...

Something went wrong.


Something went wrong.