#nextflow resultados de búsqueda

Nextpie: A web-based reporting tool and database for reproducible #Nextflow pipelines academic.oup.com/bioinformatics… 🧬🖥️🧪 github.com/bishwaG/Nextpie

strnr's tweet image. Nextpie: A web-based reporting tool and database for reproducible #Nextflow pipelines academic.oup.com/bioinformatics… 🧬🖥️🧪 github.com/bishwaG/Nextpie
strnr's tweet image. Nextpie: A web-based reporting tool and database for reproducible #Nextflow pipelines academic.oup.com/bioinformatics… 🧬🖥️🧪 github.com/bishwaG/Nextpie

Nextflow Training & Sessions | 🗓️ Nov 18, 2025 | 🇫🇷 Meliá Paris La Défense Join us in Paris next month for beginner-friendly #Nextflow Training, expert presentations, live demos, and networking. Speaker lineup dropping soon! 👀 Register here: hubs.la/Q03Prw7T0

nextflowio's tweet image. Nextflow Training & Sessions | 🗓️ Nov 18, 2025 | 🇫🇷 Meliá Paris La Défense

Join us in Paris next month for beginner-friendly #Nextflow Training, expert presentations, live demos, and networking. Speaker lineup dropping soon! 👀

Register here: hubs.la/Q03Prw7T0

From Workflows to People 👭 Check out the latest blog post by Nextflow Ambassador Lara Ianov on building community through #Nextflow and @nf_core at @UABNews 👏 📚 Read now: hubs.la/Q03QVsqt0

nextflowio's tweet image. From Workflows to People 👭 Check out the latest blog post by Nextflow Ambassador Lara Ianov on building community through #Nextflow and @nf_core at @UABNews 👏

📚 Read now: hubs.la/Q03QVsqt0

Results in diff expression analysis can vary depending on the processing pipeline used, but to what extent do they affect gene set enrichment?🤔 To answer this we present FLOP, a #nextflow workflow to perform & contrast RNA-seq results 🖥️ doi.org/10.1101/2023.0… 👇🧵

saezlab's tweet image. Results in diff expression analysis can vary depending on the processing pipeline used, but to what extent do they affect gene set enrichment?🤔 To answer this we present FLOP, a #nextflow workflow to perform & contrast RNA-seq results 🖥️ doi.org/10.1101/2023.0… 👇🧵

Improving the Reliability, Quality and Maintainability of Bioinformatics Pipelines with nf-test. #NextFlow #Unitest #CodeTesting #Bioinformatics #Pipelines @GigaScience academic.oup.com/gigascience/ad…

jsantoyo's tweet image. Improving the Reliability, Quality and Maintainability of Bioinformatics Pipelines with nf-test. #NextFlow #Unitest #CodeTesting #Bioinformatics #Pipelines @GigaScience 
academic.oup.com/gigascience/ad…

I'm thrilled to get a last-minute registration to the #Nextflow summit and hackathon in Barcelona next week! I'm looking forward to meeting you all, and talking about all things Nextflow + open science + bioinformatics in one of my favorite cities in the world 🇪🇸🧬🖥️

strnr's tweet image. I'm thrilled to get a last-minute registration to the #Nextflow summit and hackathon in Barcelona next week! I'm looking forward to meeting you all, and talking about all things Nextflow + open science + bioinformatics in one of my favorite cities in the world 🇪🇸🧬🖥️

💦 Smoothed-Particle Hydrodynamics (SPH) coming to Simcenter STAR-CCM+ 💦 The biggest #CFD splash for me in 2024 so far: blogs.sw.siemens.com/simcenter/sph-… A bit more than 2 years ago, Siemens acquired #Nextflow Software…


Comprehensive multi-omics profiling of a healthy human cohort biorxiv.org/content/10.110… #Nextflow workflow: github.com/EATRIS/EATRIS-…

strnr's tweet image. Comprehensive multi-omics profiling of a healthy human cohort biorxiv.org/content/10.110… 
#Nextflow workflow: github.com/EATRIS/EATRIS-…
strnr's tweet image. Comprehensive multi-omics profiling of a healthy human cohort biorxiv.org/content/10.110… 
#Nextflow workflow: github.com/EATRIS/EATRIS-…
strnr's tweet image. Comprehensive multi-omics profiling of a healthy human cohort biorxiv.org/content/10.110… 
#Nextflow workflow: github.com/EATRIS/EATRIS-…
strnr's tweet image. Comprehensive multi-omics profiling of a healthy human cohort biorxiv.org/content/10.110… 
#Nextflow workflow: github.com/EATRIS/EATRIS-…

I am presenting how @GHGA_DE standardize and optimize in-house somatic variant calling workflows using #nextflow. Find me tomorrow in front of P15.008.D #eshg2024 👋

kubranarci's tweet image. I am presenting how @GHGA_DE standardize and optimize in-house somatic variant calling workflows using #nextflow. Find me tomorrow in front of P15.008.D #eshg2024 👋

We are thrilled to announce the release of a new major version of the #Nextflow VSCode Extension! 🚀 The #Nextflow VSCode extension now offers a modern developer experience with: 🔹 Precise errors and warnings 🔹 Syntax highlighting and auto-formatting 🔹 Code navigation 🔹…


Back in #ismb2023 , presenting our migration to #nextflow and our testing environment

homonecloco's tweet image. Back in #ismb2023 , presenting our migration to #nextflow and our testing environment

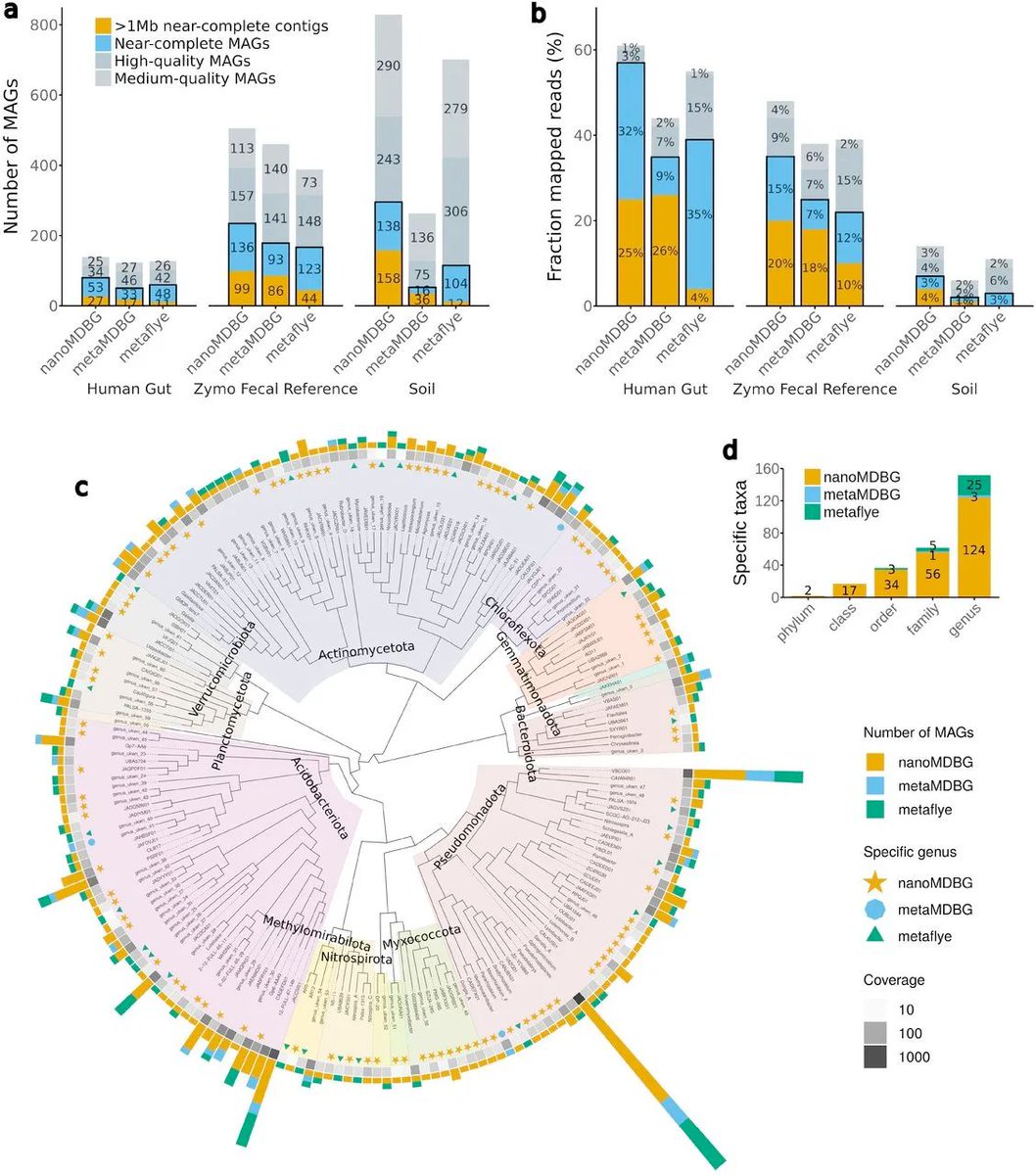
Metagenomics-Toolkit: The Flexible and Efficient Cloud-Based Metagenomics Workflow featuring Machine Learning-Enabled Resource Allocation biorxiv.org/content/10.110… 🧬🖥️🧪 #nextflow github.com/metagenomics/m…

strnr's tweet image. Metagenomics-Toolkit: The Flexible and Efficient Cloud-Based Metagenomics Workflow featuring Machine Learning-Enabled Resource Allocation biorxiv.org/content/10.110… 🧬🖥️🧪  #nextflow github.com/metagenomics/m…
strnr's tweet image. Metagenomics-Toolkit: The Flexible and Efficient Cloud-Based Metagenomics Workflow featuring Machine Learning-Enabled Resource Allocation biorxiv.org/content/10.110… 🧬🖥️🧪  #nextflow github.com/metagenomics/m…
strnr's tweet image. Metagenomics-Toolkit: The Flexible and Efficient Cloud-Based Metagenomics Workflow featuring Machine Learning-Enabled Resource Allocation biorxiv.org/content/10.110… 🧬🖥️🧪  #nextflow github.com/metagenomics/m…
strnr's tweet image. Metagenomics-Toolkit: The Flexible and Efficient Cloud-Based Metagenomics Workflow featuring Machine Learning-Enabled Resource Allocation biorxiv.org/content/10.110… 🧬🖥️🧪  #nextflow github.com/metagenomics/m…

Weekly Recap (Aug 2025, part 2): Metagenome assembly from nanopore reads, AI for single-cell analysis, GxE + epistasis in a vertebrate model, estimating GxE for polygenic traits, long-read alignment, agents, nf-core, ... doi.org/10.59350/004y6… #Rstats #nextflow 🧬🖥️🧪

strnr's tweet image. Weekly Recap (Aug 2025, part 2): Metagenome assembly from nanopore reads, AI for single-cell analysis, GxE + epistasis in a vertebrate model, estimating GxE for polygenic traits, long-read alignment, agents, nf-core, ... doi.org/10.59350/004y6… #Rstats #nextflow 🧬🖥️🧪
strnr's tweet image. Weekly Recap (Aug 2025, part 2): Metagenome assembly from nanopore reads, AI for single-cell analysis, GxE + epistasis in a vertebrate model, estimating GxE for polygenic traits, long-read alignment, agents, nf-core, ... doi.org/10.59350/004y6… #Rstats #nextflow 🧬🖥️🧪
strnr's tweet image. Weekly Recap (Aug 2025, part 2): Metagenome assembly from nanopore reads, AI for single-cell analysis, GxE + epistasis in a vertebrate model, estimating GxE for polygenic traits, long-read alignment, agents, nf-core, ... doi.org/10.59350/004y6… #Rstats #nextflow 🧬🖥️🧪
strnr's tweet image. Weekly Recap (Aug 2025, part 2): Metagenome assembly from nanopore reads, AI for single-cell analysis, GxE + epistasis in a vertebrate model, estimating GxE for polygenic traits, long-read alignment, agents, nf-core, ... doi.org/10.59350/004y6… #Rstats #nextflow 🧬🖥️🧪

#Nextflow Scripting for #Bioinformatics is very easy. Here is a tutorial that shows you how write a script to assemble oxford #nanopore data with flye. youtu.be/XejGiuAi7ek #Bioinformatics #DataScience #BigData #Linux #ONT

informatician3's tweet image. #Nextflow Scripting for #Bioinformatics is very easy. Here is a tutorial that shows you how write a script to assemble oxford #nanopore data with flye.

youtu.be/XejGiuAi7ek

#Bioinformatics #DataScience #BigData #Linux #ONT

Already 2.nd day at @nf_core #nextflow hackathon crashing some modules and pipelines. Happy to be part of this amazing @GHGA_DE workflows team. @zhrhzl Florian Heyl

kubranarci's tweet image. Already 2.nd day at  @nf_core #nextflow hackathon crashing some modules and pipelines. Happy to be part of this amazing @GHGA_DE workflows team. @zhrhzl Florian Heyl

Cloudgene 3 (cloudgene.io): Transforming #Nextflow Pipelines into Powerful Web Services biorxiv.org/content/10.110…

strnr's tweet image. Cloudgene 3 (cloudgene.io): Transforming #Nextflow Pipelines into Powerful Web Services biorxiv.org/content/10.110…
strnr's tweet image. Cloudgene 3 (cloudgene.io): Transforming #Nextflow Pipelines into Powerful Web Services biorxiv.org/content/10.110…
strnr's tweet image. Cloudgene 3 (cloudgene.io): Transforming #Nextflow Pipelines into Powerful Web Services biorxiv.org/content/10.110…
strnr's tweet image. Cloudgene 3 (cloudgene.io): Transforming #Nextflow Pipelines into Powerful Web Services biorxiv.org/content/10.110…

"Excited to present a poster at #ISCBConference! 🎉 about #Scalpel 🧬🔍, a tool developed for characterizing alternative polyadenylation in single cells using #Nextflow at @PlassLab. Have a look at poster B-381 👁️ #Bioinformatics! #SingleCellResearch #Genomics #CompBiology"

franz_ake's tweet image. "Excited to present a poster at #ISCBConference! 🎉 about  #Scalpel 🧬🔍, a tool developed for characterizing alternative polyadenylation in single cells using #Nextflow at @PlassLab. Have a look at poster B-381 👁️ #Bioinformatics! #SingleCellResearch #Genomics #CompBiology"

From Workflows to People 👭 Check out the latest blog post by Nextflow Ambassador Lara Ianov on building community through #Nextflow and @nf_core at @UABNews 👏 📚 Read now: hubs.la/Q03QVsqt0

nextflowio's tweet image. From Workflows to People 👭 Check out the latest blog post by Nextflow Ambassador Lara Ianov on building community through #Nextflow and @nf_core at @UABNews 👏

📚 Read now: hubs.la/Q03QVsqt0

Great to see the bioimaging community embracing #Nextflow. Looking forward to seeing these skills put into practice!


If you missed out on #Nextflow training, check out these sessions from @SeqeraLabs coming up ⬇️


Improving the Reliability, Quality and Maintainability of Bioinformatics Pipelines with nf-test. #NextFlow #Unitest #CodeTesting #Bioinformatics #Pipelines @GigaScience academic.oup.com/gigascience/ad…

jsantoyo's tweet image. Improving the Reliability, Quality and Maintainability of Bioinformatics Pipelines with nf-test. #NextFlow #Unitest #CodeTesting #Bioinformatics #Pipelines @GigaScience 
academic.oup.com/gigascience/ad…

🚀 Introducing the Nextflow Plugins Registry: a centralized repository for discovering, sharing, and managing #Nextflow plugins. We've streamlined the entire plugin lifecycle for the bioinformatics community.‍💻 Explore today: hubs.la/Q03Q09v-0

nextflowio's tweet image. 🚀 Introducing the Nextflow Plugins Registry: a centralized repository for discovering, sharing, and managing #Nextflow plugins. We've streamlined the entire plugin lifecycle for the bioinformatics community.‍💻 Explore today: hubs.la/Q03Q09v-0

Day 2 of the #NextflowSummit is underway! Up first: a must-see keynote from Ben Sherman (@SeqeraLabs) on everything new with #Nextflow, followed by 3 parallel talk tracks: 🤖 AI-Assisted Research 💊 Translational Research 🌎 Nextflow Ecosystem & @nf_core


Nextpie is a web application that aggregates and visualizes metadata from #Nextflow pipeline runs. It collects resource usage information—CPU, memory, and disk utilization—into a centralized database, offering interactive visualizations and API-based access for performance…


ICYMI: Considering, "Which workflow manager should I use?" We've compared the major players: 🐍 #Snakemake 🌊 #Nextflow 📜 #CWL / #WDL 🌌 #Galaxy 🤖 #Snakemaker 🔗: bridgeinformatics.com/battle-of-the-… #Bioinformatics #DataScience #Genomics #Workflows #Reproducibility #AI

Bridge_Info_USA's tweet image. ICYMI: Considering, "Which workflow manager should I use?" We've compared the major players: 🐍 #Snakemake 🌊 #Nextflow 📜 #CWL / #WDL 🌌  #Galaxy 🤖 #Snakemaker 🔗: bridgeinformatics.com/battle-of-the-…
#Bioinformatics #DataScience #Genomics #Workflows #Reproducibility #AI

Get ready for: 🔹 Product updates from #Nextflow and #Seqera 🔹 Presentations from industry leaders across 6 specialized tracks 🔹 Lightning poster sessions showcasing cutting-edge research


Nextflow Training & Sessions | 🗓️ Nov 18, 2025 | 🇫🇷 Meliá Paris La Défense Join us in Paris next month for beginner-friendly #Nextflow Training, expert presentations, live demos, and networking. Speaker lineup dropping soon! 👀 Register here: hubs.la/Q03Prw7T0

nextflowio's tweet image. Nextflow Training & Sessions | 🗓️ Nov 18, 2025 | 🇫🇷 Meliá Paris La Défense

Join us in Paris next month for beginner-friendly #Nextflow Training, expert presentations, live demos, and networking. Speaker lineup dropping soon! 👀

Register here: hubs.la/Q03Prw7T0

🔵#横浜FC名古屋 ブース情報🔵 #NEXTFLOW 無料抽選会開催🎁 #フリ丸#エヌフ のコラボグッズが当たる! ペットボトルキャップ回収も⭐️ リサイクル支援団体を通じて、世界の子どもたちへのワクチン支援に活用✨ぜひお持ち下さい🙌 ⏱11:00〜キックオフ 📍ホームゴール裏イベント広場 #yokohamafc

yokohama_fc's tweet image. 🔵#横浜FC名古屋 ブース情報🔵

#NEXTFLOW 無料抽選会開催🎁
#フリ丸 と #エヌフ のコラボグッズが当たる!
ペットボトルキャップ回収も⭐️
リサイクル支援団体を通じて、世界の子どもたちへのワクチン支援に活用✨ぜひお持ち下さい🙌

⏱11:00〜キックオフ
📍ホームゴール裏イベント広場

#yokohamafc
yokohama_fc's tweet image. 🔵#横浜FC名古屋 ブース情報🔵

#NEXTFLOW 無料抽選会開催🎁
#フリ丸 と #エヌフ のコラボグッズが当たる!
ペットボトルキャップ回収も⭐️
リサイクル支援団体を通じて、世界の子どもたちへのワクチン支援に活用✨ぜひお持ち下さい🙌

⏱11:00〜キックオフ
📍ホームゴール裏イベント広場

#yokohamafc
yokohama_fc's tweet image. 🔵#横浜FC名古屋 ブース情報🔵

#NEXTFLOW 無料抽選会開催🎁
#フリ丸 と #エヌフ のコラボグッズが当たる!
ペットボトルキャップ回収も⭐️
リサイクル支援団体を通じて、世界の子どもたちへのワクチン支援に活用✨ぜひお持ち下さい🙌

⏱11:00〜キックオフ
📍ホームゴール裏イベント広場

#yokohamafc

#NEXTFLOW さんの抽選会! ノートとステッカーいただいてきました~🎵 #yokohamafc 🆚 #grampus

fulieyoshirin's tweet image. #NEXTFLOW さんの抽選会!

ノートとステッカーいただいてきました~🎵

#yokohamafc 🆚 #grampus
fulieyoshirin's tweet image. #NEXTFLOW さんの抽選会!

ノートとステッカーいただいてきました~🎵

#yokohamafc 🆚 #grampus

#横浜FC #yokohamafc #フリ丸 #NEXTFLOW訪問看護 #看護師 横浜FC フリ丸が NEXT FLOWの訪問看護を体験👩🏻‍⚕️👨🏻‍⚕️🏠 訪問看護や介護を知らない方へ フリ丸とエヌフが一緒にお届けします! ぜひご覧ください! youtu.be/YNXKvdpBFKs?si…

nextflow__'s tweet image. #横浜FC #yokohamafc #フリ丸 
#NEXTFLOW訪問看護 #看護師

横浜FC フリ丸が
NEXT FLOWの訪問看護を体験👩🏻‍⚕️👨🏻‍⚕️🏠

訪問看護や介護を知らない方へ
フリ丸とエヌフが一緒にお届けします!

ぜひご覧ください!

youtu.be/YNXKvdpBFKs?si…


#NEXTFLOW さんにお邪魔してきましたっ(● ˃̶͈̀ロ˂̶͈́)੭ꠥ⁾⁾ 足を洗ってもらったり、車椅子を体験したり、訪問看護を勉強してきましたっ(● ˃̶͈̀ロ˂̶͈́)੭ꠥ⁾⁾ ぜひ皆さんも試合にお越しいただく道中にゴシチョーくださいっ(● ˃̶͈̀ロ˂̶͈́)੭ꠥ⁾⁾ #yokohamafc

#横浜FC #yokohamafc #フリ丸 #NEXTFLOW訪問看護 #看護師 横浜FC フリ丸が NEXT FLOWの訪問看護を体験👩🏻‍⚕️👨🏻‍⚕️🏠 訪問看護や介護を知らない方へ フリ丸とエヌフが一緒にお届けします! ぜひご覧ください! youtu.be/YNXKvdpBFKs?si…

nextflow__'s tweet image. #横浜FC #yokohamafc #フリ丸 
#NEXTFLOW訪問看護 #看護師

横浜FC フリ丸が
NEXT FLOWの訪問看護を体験👩🏻‍⚕️👨🏻‍⚕️🏠

訪問看護や介護を知らない方へ
フリ丸とエヌフが一緒にお届けします!

ぜひご覧ください!

youtu.be/YNXKvdpBFKs?si…


10月18日(土) ニッパツ三ツ沢球技場のブースで お待ちしております🩵💙🤍 #yokohamafc #NEXTFLOW #フリ丸 #エヌフ

#横浜FC名古屋 ブース情報🗣️ #NEXTFLOW 無料ガラポン抽選会開催✨ #フリ丸#エヌフ のコラボグッズが当たる🎁! ペットボトルキャップ回収企画も実施! リサイクル支援団体を通じて、世界の子どもたちへのワクチン支援に活用いたします。 10g以上(約5個)を目安にお持ちください🙌✨ #yokohamafc

yokohama_fc's tweet image. #横浜FC名古屋 ブース情報🗣️

#NEXTFLOW 無料ガラポン抽選会開催✨
#フリ丸 と #エヌフ のコラボグッズが当たる🎁!

ペットボトルキャップ回収企画も実施!
リサイクル支援団体を通じて、世界の子どもたちへのワクチン支援に活用いたします。
10g以上(約5個)を目安にお持ちください🙌✨

#yokohamafc


Nextpie: A web-based reporting tool and database for reproducible #Nextflow pipelines academic.oup.com/bioinformatics… 🧬🖥️🧪 github.com/bishwaG/Nextpie

strnr's tweet image. Nextpie: A web-based reporting tool and database for reproducible #Nextflow pipelines academic.oup.com/bioinformatics… 🧬🖥️🧪 github.com/bishwaG/Nextpie
strnr's tweet image. Nextpie: A web-based reporting tool and database for reproducible #Nextflow pipelines academic.oup.com/bioinformatics… 🧬🖥️🧪 github.com/bishwaG/Nextpie

#横浜FC名古屋 ブース情報🗣️ #NEXTFLOW 無料ガラポン抽選会開催✨ #フリ丸#エヌフ のコラボグッズが当たる🎁! ペットボトルキャップ回収企画も実施! リサイクル支援団体を通じて、世界の子どもたちへのワクチン支援に活用いたします。 10g以上(約5個)を目安にお持ちください🙌✨ #yokohamafc

yokohama_fc's tweet image. #横浜FC名古屋 ブース情報🗣️

#NEXTFLOW 無料ガラポン抽選会開催✨
#フリ丸 と #エヌフ のコラボグッズが当たる🎁!

ペットボトルキャップ回収企画も実施!
リサイクル支援団体を通じて、世界の子どもたちへのワクチン支援に活用いたします。
10g以上(約5個)を目安にお持ちください🙌✨

#yokohamafc

#フリ丸まみれデー に素敵なイベントが(● ˃̶͈̀ロ˂̶͈́)੭ꠥ⁾⁾ フリ丸と エヌフのコラボ 欲しすぎる(● ˃̶͈̀ロ˂̶͈́)੭ꠥ⁾⁾ キャップ集め ワクチン支援 協力を #NEXTFLOW さん いつもありがとうございます。 必ず行きます😉 #川柳企画をもう一度 #エヌフ #フリ丸 #yokohamafc

\ ⭐️コラボ企画 最終日⭐️ / NEXT FLOWのイメージキャラクターエヌフくんと 明治安田J1リーグ 「横浜FC」さんとコラボ 10/18(土)でラストになりました🥺⚽️💦 最後のコラボグッズは5つ! (1)フリ丸コラボ アクリルキーホルダー (2)フリ丸コラボ 缶バッチ…

nextflow__'s tweet image. \ ⭐️コラボ企画 最終日⭐️ /

NEXT FLOWのイメージキャラクターエヌフくんと
明治安田J1リーグ
「横浜FC」さんとコラボ
10/18(土)でラストになりました🥺⚽️💦

最後のコラボグッズは5つ!

(1)フリ丸コラボ アクリルキーホルダー
(2)フリ丸コラボ 缶バッチ…
nextflow__'s tweet image. \ ⭐️コラボ企画 最終日⭐️ /

NEXT FLOWのイメージキャラクターエヌフくんと
明治安田J1リーグ
「横浜FC」さんとコラボ
10/18(土)でラストになりました🥺⚽️💦

最後のコラボグッズは5つ!

(1)フリ丸コラボ アクリルキーホルダー
(2)フリ丸コラボ 缶バッチ…
nextflow__'s tweet image. \ ⭐️コラボ企画 最終日⭐️ /

NEXT FLOWのイメージキャラクターエヌフくんと
明治安田J1リーグ
「横浜FC」さんとコラボ
10/18(土)でラストになりました🥺⚽️💦

最後のコラボグッズは5つ!

(1)フリ丸コラボ アクリルキーホルダー
(2)フリ丸コラボ 缶バッチ…
nextflow__'s tweet image. \ ⭐️コラボ企画 最終日⭐️ /

NEXT FLOWのイメージキャラクターエヌフくんと
明治安田J1リーグ
「横浜FC」さんとコラボ
10/18(土)でラストになりました🥺⚽️💦

最後のコラボグッズは5つ!

(1)フリ丸コラボ アクリルキーホルダー
(2)フリ丸コラボ 缶バッチ…


🧬How do you turn processing NGS / Omics data (Upstream analysis), into a stress-free and organized experience instead of chaos? 💡 A Workflow Manager lets you run multiple tools. 🎯 My Go-To one is #Nextflow and 👇are great resources to get started: bit.ly/4ntoOiq

gurpreet_bioin4's tweet image. 🧬How do you turn processing NGS / Omics data (Upstream analysis), into a stress-free and organized experience instead of chaos?

💡 A Workflow Manager lets you run multiple tools.  

🎯 My Go-To one is #Nextflow and 👇are great resources to get started:
bit.ly/4ntoOiq

NEXT FLOW訪問看護ブースでは、YouTube登録をすると無料ガラポン抽選ができます。ペットボトルキャップ10g(約5つ分)持参でアクリルキーホルダーを進呈します。 集めたキャップは支援団体を通じて、世界の子ども達へのワクチン支援に活用されます。 #vfk #NEXTFLOW #エヌフくん

vfk_official's tweet image. NEXT FLOW訪問看護ブースでは、YouTube登録をすると無料ガラポン抽選ができます。ペットボトルキャップ10g(約5つ分)持参でアクリルキーホルダーを進呈します。
集めたキャップは支援団体を通じて、世界の子ども達へのワクチン支援に活用されます。
#vfk
#NEXTFLOW
#エヌフくん
vfk_official's tweet image. NEXT FLOW訪問看護ブースでは、YouTube登録をすると無料ガラポン抽選ができます。ペットボトルキャップ10g(約5つ分)持参でアクリルキーホルダーを進呈します。
集めたキャップは支援団体を通じて、世界の子ども達へのワクチン支援に活用されます。
#vfk
#NEXTFLOW
#エヌフくん
vfk_official's tweet image. NEXT FLOW訪問看護ブースでは、YouTube登録をすると無料ガラポン抽選ができます。ペットボトルキャップ10g(約5つ分)持参でアクリルキーホルダーを進呈します。
集めたキャップは支援団体を通じて、世界の子ども達へのワクチン支援に活用されます。
#vfk
#NEXTFLOW
#エヌフくん

Nextpie: A web-based reporting tool and database for reproducible #Nextflow pipelines academic.oup.com/bioinformatics… 🧬🖥️🧪 github.com/bishwaG/Nextpie

strnr's tweet image. Nextpie: A web-based reporting tool and database for reproducible #Nextflow pipelines academic.oup.com/bioinformatics… 🧬🖥️🧪 github.com/bishwaG/Nextpie
strnr's tweet image. Nextpie: A web-based reporting tool and database for reproducible #Nextflow pipelines academic.oup.com/bioinformatics… 🧬🖥️🧪 github.com/bishwaG/Nextpie

Very excited to learn @nf_core pipelines in #Hackathon and #Nextflow summit. 🍏

zhrhzl's tweet image. Very excited to learn @nf_core pipelines in  #Hackathon and #Nextflow summit. 🍏

Bioinformatics for #nanopore long-read #nextflow #epi2me

Thidathipw's tweet image. Bioinformatics for #nanopore long-read #nextflow #epi2me
Thidathipw's tweet image. Bioinformatics for #nanopore long-read #nextflow #epi2me
Thidathipw's tweet image. Bioinformatics for #nanopore long-read #nextflow #epi2me
Thidathipw's tweet image. Bioinformatics for #nanopore long-read #nextflow #epi2me

Results in diff expression analysis can vary depending on the processing pipeline used, but to what extent do they affect gene set enrichment?🤔 To answer this we present FLOP, a #nextflow workflow to perform & contrast RNA-seq results 🖥️ doi.org/10.1101/2023.0… 👇🧵

saezlab's tweet image. Results in diff expression analysis can vary depending on the processing pipeline used, but to what extent do they affect gene set enrichment?🤔 To answer this we present FLOP, a #nextflow workflow to perform & contrast RNA-seq results 🖥️ doi.org/10.1101/2023.0… 👇🧵

Comprehensive multi-omics profiling of a healthy human cohort biorxiv.org/content/10.110… #Nextflow workflow: github.com/EATRIS/EATRIS-…

strnr's tweet image. Comprehensive multi-omics profiling of a healthy human cohort biorxiv.org/content/10.110… 
#Nextflow workflow: github.com/EATRIS/EATRIS-…
strnr's tweet image. Comprehensive multi-omics profiling of a healthy human cohort biorxiv.org/content/10.110… 
#Nextflow workflow: github.com/EATRIS/EATRIS-…
strnr's tweet image. Comprehensive multi-omics profiling of a healthy human cohort biorxiv.org/content/10.110… 
#Nextflow workflow: github.com/EATRIS/EATRIS-…
strnr's tweet image. Comprehensive multi-omics profiling of a healthy human cohort biorxiv.org/content/10.110… 
#Nextflow workflow: github.com/EATRIS/EATRIS-…

Cloudgene 3 (cloudgene.io): Transforming #Nextflow Pipelines into Powerful Web Services biorxiv.org/content/10.110…

strnr's tweet image. Cloudgene 3 (cloudgene.io): Transforming #Nextflow Pipelines into Powerful Web Services biorxiv.org/content/10.110…
strnr's tweet image. Cloudgene 3 (cloudgene.io): Transforming #Nextflow Pipelines into Powerful Web Services biorxiv.org/content/10.110…
strnr's tweet image. Cloudgene 3 (cloudgene.io): Transforming #Nextflow Pipelines into Powerful Web Services biorxiv.org/content/10.110…
strnr's tweet image. Cloudgene 3 (cloudgene.io): Transforming #Nextflow Pipelines into Powerful Web Services biorxiv.org/content/10.110…

Good first impressions with Positron. RStudio-like plot/file/environment explorer for #Rstats, Jupyter-like Python support, while simultaneously editing a Dockerfile and #Nextflow script github.com/posit-dev/posi…

strnr's tweet image. Good first impressions with Positron. RStudio-like plot/file/environment explorer for #Rstats, Jupyter-like Python support, while simultaneously editing a Dockerfile and #Nextflow script github.com/posit-dev/posi…

Metagenomics-Toolkit: The Flexible and Efficient Cloud-Based Metagenomics Workflow featuring Machine Learning-Enabled Resource Allocation biorxiv.org/content/10.110… 🧬🖥️🧪 #nextflow github.com/metagenomics/m…

strnr's tweet image. Metagenomics-Toolkit: The Flexible and Efficient Cloud-Based Metagenomics Workflow featuring Machine Learning-Enabled Resource Allocation biorxiv.org/content/10.110… 🧬🖥️🧪  #nextflow github.com/metagenomics/m…
strnr's tweet image. Metagenomics-Toolkit: The Flexible and Efficient Cloud-Based Metagenomics Workflow featuring Machine Learning-Enabled Resource Allocation biorxiv.org/content/10.110… 🧬🖥️🧪  #nextflow github.com/metagenomics/m…
strnr's tweet image. Metagenomics-Toolkit: The Flexible and Efficient Cloud-Based Metagenomics Workflow featuring Machine Learning-Enabled Resource Allocation biorxiv.org/content/10.110… 🧬🖥️🧪  #nextflow github.com/metagenomics/m…
strnr's tweet image. Metagenomics-Toolkit: The Flexible and Efficient Cloud-Based Metagenomics Workflow featuring Machine Learning-Enabled Resource Allocation biorxiv.org/content/10.110… 🧬🖥️🧪  #nextflow github.com/metagenomics/m…

These [new] auto-generated DAGs for #Nextflow pipelines are amazing 🤩 Loved the blocks for modules/subworkflows 😍 @nextflowio @nf_core

mribeirodantas's tweet image. These [new] auto-generated DAGs for #Nextflow pipelines are amazing 🤩 Loved the blocks for modules/subworkflows 😍 @nextflowio @nf_core

#Nextflow Scripting for #Bioinformatics is very easy. Here is a tutorial that shows you how write a script to assemble oxford #nanopore data with flye. youtu.be/XejGiuAi7ek #Bioinformatics #DataScience #BigData #Linux #ONT

informatician3's tweet image. #Nextflow Scripting for #Bioinformatics is very easy. Here is a tutorial that shows you how write a script to assemble oxford #nanopore data with flye.

youtu.be/XejGiuAi7ek

#Bioinformatics #DataScience #BigData #Linux #ONT

🌟 Incredible night with the @nextflowio ambassadors and @nf_core SIGs members! 🍽️✨Thank you to everyone who joined and made it a memorable event – looking forward to the impact we’ll make together! 🤩 #Nextflow #nfcore #Community #NextflowAmbassador

nextflowio's tweet image. 🌟 Incredible night with the @nextflowio ambassadors and @nf_core SIGs members! 🍽️✨Thank you to everyone who joined and made it a memorable event – looking forward to the impact we’ll make together! 🤩 #Nextflow #nfcore #Community #NextflowAmbassador

A Bionformatics Tutorial on Nextflow for RNA Seq Read Count Estimation youtu.be/78YDqvg2ADA #Bionformatics #BigData #Nextflow #RNA #Seq

informatician3's tweet image. A Bionformatics Tutorial on Nextflow for RNA Seq Read Count Estimation
youtu.be/78YDqvg2ADA

#Bionformatics #BigData #Nextflow #RNA #Seq

I'm thrilled to get a last-minute registration to the #Nextflow summit and hackathon in Barcelona next week! I'm looking forward to meeting you all, and talking about all things Nextflow + open science + bioinformatics in one of my favorite cities in the world 🇪🇸🧬🖥️

strnr's tweet image. I'm thrilled to get a last-minute registration to the #Nextflow summit and hackathon in Barcelona next week! I'm looking forward to meeting you all, and talking about all things Nextflow + open science + bioinformatics in one of my favorite cities in the world 🇪🇸🧬🖥️

bcRflow: a #Nextflow pipeline for characterizing B cell receptor repertoires from non-targeted transcriptomic data academic.oup.com/nargab/article… 🧬🖥️ github.com/Bioinformatics…

strnr's tweet image. bcRflow: a #Nextflow pipeline for characterizing B cell receptor repertoires from non-targeted transcriptomic data academic.oup.com/nargab/article… 🧬🖥️  github.com/Bioinformatics…
strnr's tweet image. bcRflow: a #Nextflow pipeline for characterizing B cell receptor repertoires from non-targeted transcriptomic data academic.oup.com/nargab/article… 🧬🖥️  github.com/Bioinformatics…

Enhancing multi-omic analyses through a federated microbiome analysis service osf.io/preprints/bioh… #Nextflow 🧬🖥️🧪

strnr's tweet image. Enhancing multi-omic analyses through a federated microbiome analysis service osf.io/preprints/bioh… #Nextflow 🧬🖥️🧪
strnr's tweet image. Enhancing multi-omic analyses through a federated microbiome analysis service osf.io/preprints/bioh… #Nextflow 🧬🖥️🧪

Loading...

Something went wrong.


Something went wrong.


United States Trends