#platex résultats de recherche

こんなことが標準でできるようになっていたのか.ええやん.しゅごい. #TeXLaTeX #pLaTeX

wtsnjp's tweet image. こんなことが標準でできるようになっていたのか.ええやん.しゅごい.
#TeXLaTeX #pLaTeX

simplesquareboxの右下にやるやついけた 暇な時にascolorbox 全部やっとこ #platex

fqohty's tweet image. simplesquareboxの右下にやるやついけた
暇な時にascolorbox 全部やっとこ
#platex

LaTeX2e <2021-06-01> に「少しだけ良く」対応した新しいバージョンを pLaTeX2e <2021-06-04>+1 としてリリースしました。 #TeXLaTeX #pLaTeX oku.edu.mie-u.ac.jp/tex/mod/forum/…

aminophen's tweet image. LaTeX2e &amp;lt;2021-06-01&amp;gt; に「少しだけ良く」対応した新しいバージョンを

pLaTeX2e &amp;lt;2021-06-04&amp;gt;+1

としてリリースしました。 #TeXLaTeX #pLaTeX
oku.edu.mie-u.ac.jp/tex/mod/forum/…

Niiiiiiiiiice cucumber placement #Platex 😂🤣😂🤣

AmandaBelleLee's tweet image. Niiiiiiiiiice cucumber placement #Platex 😂🤣😂🤣

This #BHM , @PrincetonFTBL is celebrating the achievements of our remarkable Black alumni. First up, it's DB Hayward "Gip" Gipson '67. A 2x 🌿🏈 champion, he is recognized as the first Black @PrincetonFTBL player to letter. Gipson would go on to become the president of #Platex.


というのも learnlatex.org でこのように書いてあるところを翻訳しようとしたから.本家 LaTeX なら「\emph は論理的マークアップの最たる例」とされているのに,日本語 LaTeX では(デフォルトでは)非推奨って困っちゃう. #TeXLaTeX #pLaTeX #アレ

wtsnjp's tweet image. というのも learnlatex.org でこのように書いてあるところを翻訳しようとしたから.本家 LaTeX なら「\emph は論理的マークアップの最たる例」とされているのに,日本語 LaTeX では(デフォルトでは)非推奨って困っちゃう.
#TeXLaTeX #pLaTeX #アレ

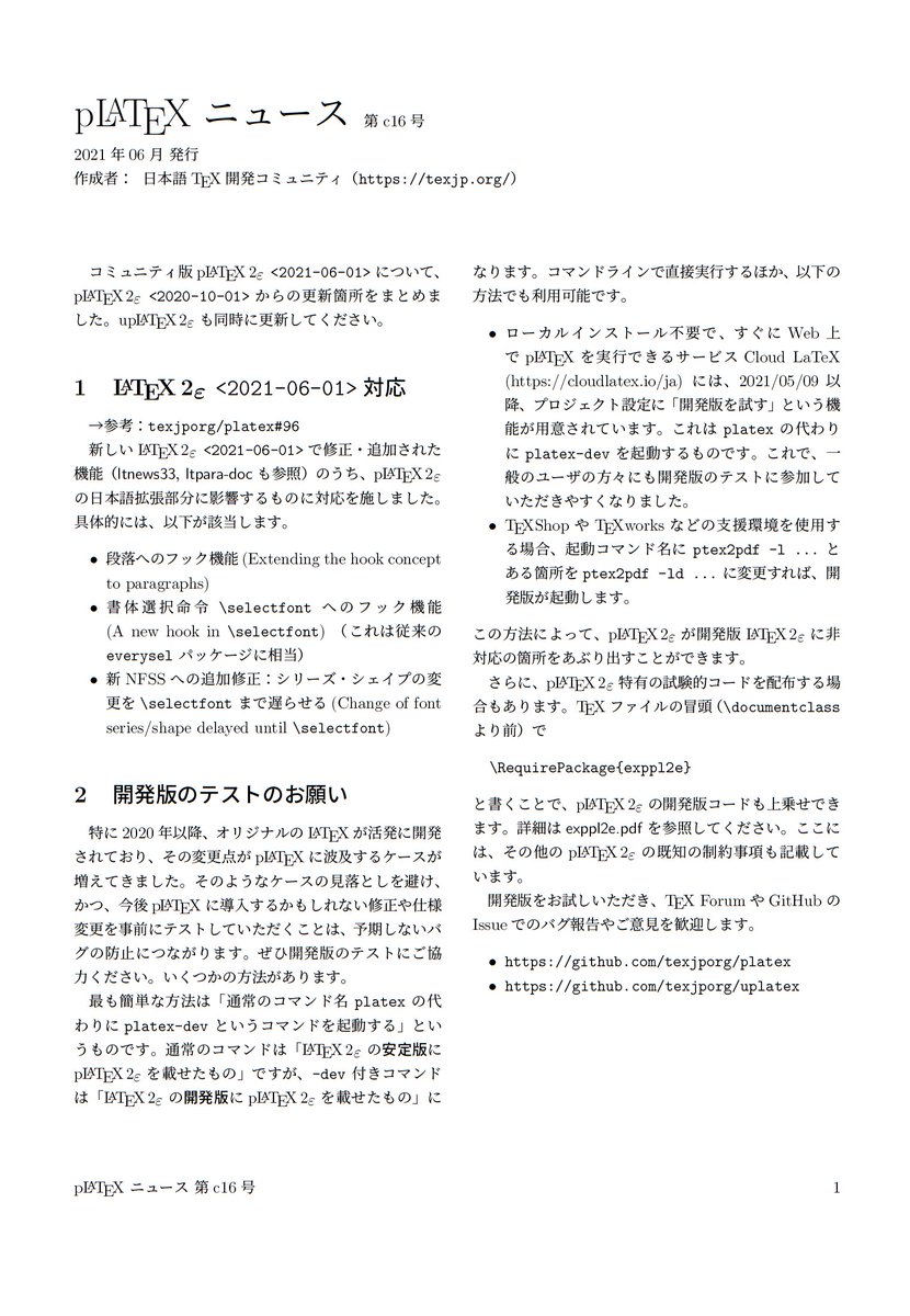
先の画像は pLaTeX2e 2021-06-01 更新内容のまとめ (plnewsc16\.pdf) ですが,目玉は 「開発版のテストにご協力ください」 の欄を大幅に増強したことです。Cloud LaTeX にも言及してみました。 @cloudlatex #TeXLaTeX #pLaTeX

aminophen's tweet image. 先の画像は pLaTeX2e 2021-06-01 更新内容のまとめ (plnewsc16\.pdf) ですが,目玉は
「開発版のテストにご協力ください」
の欄を大幅に増強したことです。Cloud LaTeX にも言及してみました。 @cloudlatex #TeXLaTeX #pLaTeX

素敵🤮🤮🤮🤮🤮 #TeX #TeX言語 #pLaTeX ※画像はplcore.ltx

zr_tex8r's tweet image. 素敵🤮🤮🤮🤮🤮
#TeX #TeX言語 #pLaTeX 

※画像はplcore.ltx

Prajurit dari Charlie Troop, 2-14 CAV Regiment, @2IBCTWarriors @25thID menembakkan senapan runduk Pindad SPR-3 dg jarak 300 m di Lapbak YPR 330/TD Kostrad Cicalengka, 10 Maret lalu #PlatoonExchange #PLATEX

EnricoE39's tweet image. Prajurit dari Charlie Troop, 2-14 CAV Regiment, @2IBCTWarriors @25thID menembakkan senapan runduk Pindad SPR-3 dg jarak 300 m di Lapbak YPR 330/TD Kostrad Cicalengka, 10 Maret lalu #PlatoonExchange #PLATEX
EnricoE39's tweet image. Prajurit dari Charlie Troop, 2-14 CAV Regiment, @2IBCTWarriors @25thID menembakkan senapan runduk Pindad SPR-3 dg jarak 300 m di Lapbak YPR 330/TD Kostrad Cicalengka, 10 Maret lalu #PlatoonExchange #PLATEX
EnricoE39's tweet image. Prajurit dari Charlie Troop, 2-14 CAV Regiment, @2IBCTWarriors @25thID menembakkan senapan runduk Pindad SPR-3 dg jarak 300 m di Lapbak YPR 330/TD Kostrad Cicalengka, 10 Maret lalu #PlatoonExchange #PLATEX
EnricoE39's tweet image. Prajurit dari Charlie Troop, 2-14 CAV Regiment, @2IBCTWarriors @25thID menembakkan senapan runduk Pindad SPR-3 dg jarak 300 m di Lapbak YPR 330/TD Kostrad Cicalengka, 10 Maret lalu #PlatoonExchange #PLATEX

Hope you enjoy our pitch on startup Boost New York 2020 Fall Demo Day hosted by @startupboosthq! Missed it? No worries, here’s a quick recap about the Q&A session! #platex #startup #startupboost

x_plate's tweet image. Hope you enjoy our pitch on startup Boost New York 2020 Fall Demo Day hosted by 
@startupboosthq! 
Missed it? No worries, here’s a quick recap about the Q&amp;amp;A session! 

#platex #startup #startupboost
x_plate's tweet image. Hope you enjoy our pitch on startup Boost New York 2020 Fall Demo Day hosted by 
@startupboosthq! 
Missed it? No worries, here’s a quick recap about the Q&amp;amp;A session! 

#platex #startup #startupboost
x_plate's tweet image. Hope you enjoy our pitch on startup Boost New York 2020 Fall Demo Day hosted by 
@startupboosthq! 
Missed it? No worries, here’s a quick recap about the Q&amp;amp;A session! 

#platex #startup #startupboost
x_plate's tweet image. Hope you enjoy our pitch on startup Boost New York 2020 Fall Demo Day hosted by 
@startupboosthq! 
Missed it? No worries, here’s a quick recap about the Q&amp;amp;A session! 

#platex #startup #startupboost

Le croiriez-vous, ce type @MarcWarnod n'est pas un agent de RPDC mais bien un élu de la République Française (dont visiblement il ignore tout des valeurs). Sa boite s'appelle #PLATEX (surement une référence à son encéphalogramme). A coup sur un nostalgique du régime de Vichy.

globhumanitaire's tweet image. Le croiriez-vous, ce type @MarcWarnod n&apos;est pas  un agent de RPDC mais bien un élu de la République Française (dont visiblement il ignore tout des valeurs). 
Sa boite s&apos;appelle #PLATEX (surement une référence à son encéphalogramme). 
A coup sur un nostalgique du régime de Vichy.

🎉予定通り「本家」の LaTeX2e 2021-06-01 がリリースされています。というわけで ・人柱になってくださる方は tlmgr update 推奨 ・壊れると困る方は tlmgr update を控える ということでお願いします。 #TeXLaTeX #pLaTeX


pLaTeX / upLaTeX / LuaTeX-ja のどれも 「LaTeX2e 2021-06-01 がやばいかもしれない」 という状態なので,とりあえず書いておきました。tlmgr update は慎重に/テスト可能な方はどんどん更新! #TeXLaTeX #pLaTeX oku.edu.mie-u.ac.jp/tex/mod/forum/…


Sachez que @MarcWarnod, président du groupe #Platex, fabricant de plateau à manger, soutient les personnes qui appellent à brûler la Palestine. Il est aussi adjoint au maire de Neuilly/Seine.

FredSergent's tweet image. Sachez que @MarcWarnod, président du groupe #Platex, fabricant de plateau à manger, soutient les personnes qui appellent à brûler la Palestine. Il est aussi adjoint au maire de Neuilly/Seine.

今日は pLaTeX の開発に動きがあったので,バッチが走ってミラーの方も更新されている.GitHub 上で差分を文字化けなしに読みたい方はどうぞ💁‍♂️ #pLaTeX github.com/wtsnjp/platex-…

github.com

GitHub - wtsnjp/platex-utf8-mirror: Unofficial mirror of pLaTeX in UTF-8

Unofficial mirror of pLaTeX in UTF-8. Contribute to wtsnjp/platex-utf8-mirror development by creating an account on GitHub.


simplesquareboxの右下にやるやついけた 暇な時にascolorbox 全部やっとこ #platex

fqohty's tweet image. simplesquareboxの右下にやるやついけた
暇な時にascolorbox 全部やっとこ
#platex

Sachez que @MarcWarnod, président du groupe #Platex, fabricant de plateau à manger, soutient les personnes qui appellent à brûler la Palestine. Il est aussi adjoint au maire de Neuilly/Seine.

FredSergent's tweet image. Sachez que @MarcWarnod, président du groupe #Platex, fabricant de plateau à manger, soutient les personnes qui appellent à brûler la Palestine. Il est aussi adjoint au maire de Neuilly/Seine.

Le croiriez-vous, ce type @MarcWarnod n'est pas un agent de RPDC mais bien un élu de la République Française (dont visiblement il ignore tout des valeurs). Sa boite s'appelle #PLATEX (surement une référence à son encéphalogramme). A coup sur un nostalgique du régime de Vichy.

globhumanitaire's tweet image. Le croiriez-vous, ce type @MarcWarnod n&apos;est pas  un agent de RPDC mais bien un élu de la République Française (dont visiblement il ignore tout des valeurs). 
Sa boite s&apos;appelle #PLATEX (surement une référence à son encéphalogramme). 
A coup sur un nostalgique du régime de Vichy.

K さんに platex => euptex の切替依頼を出した🙃 #TeXLaTeX #pTeX #pLaTeX


おっ これは明日未明の CTAN / TeX Live に入るゾ😲 「LaTeX2e 2023-06-01」 github.com/latex3/latex2e… #TeXLaTeX #pTeX #pLaTeX


しれっと重要な声明を出した tug.org/pipermail/tex-… (まもなく platex => euptex になる。ただし Unicode ではなくレガシー互換モードの euptex で走る) #TeXLaTeX #pLaTeX


本日(2/27)、TeXLive Utilityでアップデートしたら、pTeX関係もアップデートされまして、上のバグは解決いたしました。どなたか知らないけど、縁の下のNerdたちに感謝! #platex #ptex #texshop


最新のamstexをいれてamsartクラスでplatexでコンパイルすると図の読み込み、\marginparのコマンとでエラーがでます・・・誰か修正してくんないかね okumuralab.org/tex/mod/forum/… #platex #ptex #texshop


TeXフォーマットの自作ができないとLaTeXパッケージ開発者失格になる恐れがあるところだったが、platex-devでテストすれば大丈夫になるらしい。助かった😌 #pLaTeX

> platex-dev だけでも先に更新 ああ,それはできますね。早速コミットします。



En de voorbereidingen in het veld zijn begonnen. Firma #platex is volop bezig met het uitrijden van de rijplaten die nodig zijn voor de opbouw van de VIP tent… 👍🏽💪🏽 @ GP Adrie van der Poel instagram.com/p/CllO-q7s2wv/…


pTeX と upTeX が終了😇にならないように足掻くやつ🤯 (LaTeX3 で破綻しないように,少々の非互換は受け入れつつベストな仕様を一から作ろうとしているところ) #TeXLaTeX #pLaTeX #upLaTeX #pTeX #upTeX gist.github.com/aminophen/422a…


🔊 SUBÍ EL VOLÚMEN @TeddyKara, CEO de #TN & #Platex comentó en Radio La Red que la sede riojana incorpora las primeras 20 personas de un total de 500/600 en los próximos años para un nuevo emprendimiento de confección, gracias al acompañamiento del @GobDeLaRioja @mintrabajo_lr


Aucun résultat pour "#platex"
Loading...

Something went wrong.


Something went wrong.


United States Trends