#smartsectorintegration 搜尋結果

未找到 "#smartsectorintegration" 的結果

#massiveelectrification #renewablehydrogen #smartsectorintegration #consumersengagement #digitalenablement - masterful moderation by @hannahabdull allowed for so many discussion topics ✅- two challenging angles #publicsector leadership and scaling up now. 💫 👏FU team org

Increasing energy demands & concentration of emissions in cities is a major challenge. Hans Van Steen @Energy4Europe, @LasseFJaalborg @ChristophLuykx & @Natalie_Sam are led by @hannahabdull on this topic this afternoon. #futurecityconf

ForumEurope's tweet image. Increasing energy demands & concentration of emissions in cities is a major challenge. 

Hans Van Steen @Energy4Europe, @LasseFJaalborg @ChristophLuykx & @Natalie_Sam are led by @hannahabdull on this topic this afternoon. 

#futurecityconf


« The transition to a fully #decarbonised #economy in Europe and the world is an essential step. » When Antonella Battaglini wrote for us about the opportunities for #SmartSectorIntegration #industry #environment #energy europeanfiles.eu/climate/10-yea…


Today's example of #smartsectorintegration comes from how this supermarket in 🇩🇰 integrated heat recovery from cooling systems with district heating to reduce energy consumption! Read more here: decarbheat.eu/heat-recovery-…

DecarbHeat's tweet image. Today's example of #smartsectorintegration comes from how this supermarket in 🇩🇰 integrated heat recovery from cooling systems with district heating to reduce energy consumption! 

Read more here: decarbheat.eu/heat-recovery-…


Today @victorthevenet EU Policy Officer #GRDF attends the @Enlit_Europe Hub Series Grids: Optimised #Energy Systems through #SmartSectorIntegration, key to a successful #EnergyTransition. @EU_Commission #EUGreenDeal #Sustainability #RenewableEnergy #EnlitEurope

GRDF's tweet image. Today @victorthevenet EU Policy Officer #GRDF attends the @Enlit_Europe Hub Series Grids: Optimised #Energy Systems through #SmartSectorIntegration, key to a successful #EnergyTransition.

@EU_Commission  #EUGreenDeal #Sustainability #RenewableEnergy #EnlitEurope

#SmartSectorIntegration - The strategy still foresees a share of 20% gaseous fuels for 2050. How can this enable a nature-friendly #EnergyTransition that solves the climate and biodiversity crisis? bit.ly/38HrVhk

BirdLifeEurope's tweet image. #SmartSectorIntegration - The strategy still foresees a share of 20% gaseous fuels for 2050. How can this enable a nature-friendly #EnergyTransition that solves the climate and biodiversity crisis? bit.ly/38HrVhk

Die @EU_commission hat ihre #SmartSectorIntegration Strategie & Wasserstoffstrategie vorgestellt. Wir finden: Der Fokus liegt viel zu wenig auf Natur, Klimaschutz, sowie umweltfreundlicher Elektrifizierung. So wird das nichts mit den Pariser Klimazielen.👉🏽background.tagesspiegel.de/energie-klima/…


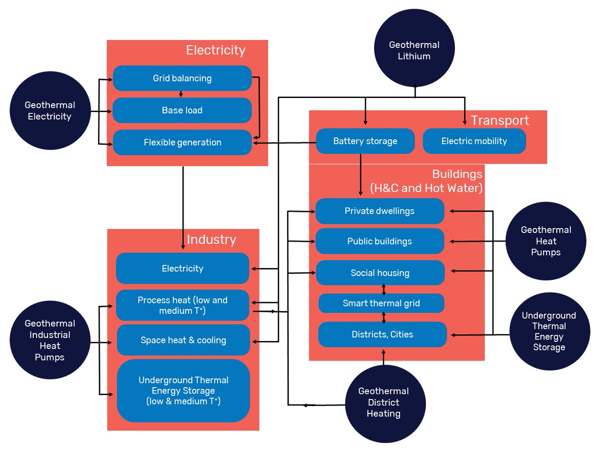
#SmartSectorIntegration should accelerate the renewable #EnergyTransition to solve the climate and economic crisis. The Long Term Strategy must include a modelling for #HeatingAndCooling decarbonisation The view of #geothermal industry here egec.org/policy-documen…

EGEC_geothermal's tweet image. #SmartSectorIntegration should accelerate the renewable #EnergyTransition to solve the climate and economic crisis. 

The Long Term Strategy must include a modelling for #HeatingAndCooling decarbonisation

The view of #geothermal industry here egec.org/policy-documen…

An interesting guide to #SmartSectorIntegration by @AdrianHiel @energycities with a great example of #JustTransition ➡️@MijnwaterBV turned coal mines into #geothermal district heating

What is #SmartSectorIntegration? Check out this plain English guide and learn more about designing a mobility plan for energy! 🤓energy-citi.es/SmartSectorInt… #DHC #Hotmaps

energycities's tweet image. What is #SmartSectorIntegration? Check out this plain English guide and learn more about designing a mobility plan for energy! 🤓energy-citi.es/SmartSectorInt…

#DHC #Hotmaps


A timely report given the primary role in the upcoming #smartsectorintegration strategy on Wednesday. Lots of room for improvement!

Which EU member states are on track to deliver on their energy efficiency targets? New analysis by @EUenergysavings @stefanscheuer @bereioana shows concerning gap. energycoalition.eu/sites/default/…

janrosenow's tweet image. Which EU member states are on track to deliver on their energy efficiency targets? New analysis by @EUenergysavings @stefanscheuer @bereioana shows concerning gap. energycoalition.eu/sites/default/…


"DSOs are ready to take up the role of 'System Integration Facilitators' as part of their regulated business." Have a look at the new article by our chairman @ChristianBuchel in @EuropeanFiles ➡️bit.ly/3ivL5uW #EnergySystemIntegration #SmartSectorIntegration

EDSO_eu's tweet image. "DSOs are ready to take up the role of 'System Integration Facilitators' as part of their regulated business." Have a look at the new article by our chairman @ChristianBuchel in @EuropeanFiles ➡️bit.ly/3ivL5uW
#EnergySystemIntegration #SmartSectorIntegration

What is #SmartSectorIntegration? Check out this plain English guide and learn more about designing a mobility plan for energy! 🤓energy-citi.es/SmartSectorInt… #DHC #Hotmaps

energycities's tweet image. What is #SmartSectorIntegration? Check out this plain English guide and learn more about designing a mobility plan for energy! 🤓energy-citi.es/SmartSectorInt…

#DHC #Hotmaps

Complementarity and synegies between all the energies is the way of the #EUGreenDeal. The challenge is huge, all contributions are needed. #SmartSectorIntegration #Renewable #ClimateActionNow


Que ótimo ! Portugal pode desenvolver um modélo original de #hidrogénio limpo em sinergía com os renovaveis (eólico, PV e biometáno) e infraestruturas existantes. #EUGreenDeal #SmartSectorIntegration


Today's example of #smartsectorintegration comes from how this supermarket in 🇩🇰 integrated heat recovery from cooling systems with district heating to reduce energy consumption! Read more here: decarbheat.eu/heat-recovery-…

DecarbHeat's tweet image. Today's example of #smartsectorintegration comes from how this supermarket in 🇩🇰 integrated heat recovery from cooling systems with district heating to reduce energy consumption! 

Read more here: decarbheat.eu/heat-recovery-…

Learn how an office renovation project made industrial-scale reductions on heating costs and CO2 emissions simply by updating to a modern heating system #smartsectorintegration Read about it here: decarbheat.eu/wp-admin/post.…

DecarbHeat's tweet image. Learn how an office renovation project made industrial-scale reductions on heating costs and CO2 emissions simply by updating to a modern heating system #smartsectorintegration 

Read about it here: decarbheat.eu/wp-admin/post.…

Did you miss our intervention on #SmartSectorIntegration during the #EUSEW2020? 🍿Watch the video & learn more about the role of the #GasInfrastructure in the #EnergyTransition from the SSO & LSO perspective👉bit.ly/3dxiWQB #EUGreenDeal #LNG #GasStorage

GIEBrussels's tweet image. Did you miss our intervention on #SmartSectorIntegration during the #EUSEW2020? 

🍿Watch the video & learn more about the role of the #GasInfrastructure in the #EnergyTransition from the SSO & LSO perspective👉bit.ly/3dxiWQB

#EUGreenDeal #LNG #GasStorage

未找到 "#smartsectorintegration" 的結果

@RonnieBelmans warns that #bluehydrogen may contain less CO2 than #greenhydrogen, if we consider the EU electricity mix through which it’d be currently produced ! #smartsectorintegration

Ilaria_C80's tweet image. @RonnieBelmans warns that #bluehydrogen may contain less CO2 than #greenhydrogen, if we consider the EU electricity mix through which it’d be currently produced ! #smartsectorintegration

Uroš Salobir, Director, Strategic Innovation Department, Eles & Vice-Chair, ENTSO-E's RDIC, mentions to achieve a fast #smartsectorintegration deployment, the collaboration from TSO & DSO on services and common projects is the solution. @ENTSO_E #EnergyTransition #iGrid2020

EDSO_eu's tweet image. Uroš Salobir, Director, Strategic Innovation Department, Eles & Vice-Chair, ENTSO-E's RDIC, mentions to achieve a fast #smartsectorintegration deployment, the collaboration from TSO & DSO on services and common projects is the solution. @ENTSO_E #EnergyTransition  #iGrid2020

"The real business behind #HeatRecovery: we are saving money and companies will be paid for something that is generally regarded as waste," says Erik Rylander @sthlmdataparks A great #SmartSectorIntegration story, today from our partner @EPEESecretariat decarbheat.eu/integration-of…

DecarbHeat's tweet image. "The real business behind #HeatRecovery: we are saving money and companies will be paid for something that is generally regarded as waste," says Erik Rylander @sthlmdataparks

A great #SmartSectorIntegration story, today from our partner @EPEESecretariat 

decarbheat.eu/integration-of…

Today @victorthevenet EU Policy Officer #GRDF attends the @Enlit_Europe Hub Series Grids: Optimised #Energy Systems through #SmartSectorIntegration, key to a successful #EnergyTransition. @EU_Commission #EUGreenDeal #Sustainability #RenewableEnergy #EnlitEurope

GRDF's tweet image. Today @victorthevenet EU Policy Officer #GRDF attends the @Enlit_Europe Hub Series Grids: Optimised #Energy Systems through #SmartSectorIntegration, key to a successful #EnergyTransition.

@EU_Commission  #EUGreenDeal #Sustainability #RenewableEnergy #EnlitEurope

TOMORROW Paolo Gallo, #GD4S President and @italgas CEO, will join #EUSEW2020 & the discussion on #smartsectorintegration of gas and electricity infrastructure. ⏰23 June 16.00 - 17.30 👉bit.ly/2ULl5Bz #EUGreenRecovery #sustainableenergy #sectorcoupling #DSO

gd4s_eu's tweet image. TOMORROW Paolo Gallo, #GD4S President and 
@italgas CEO, will join #EUSEW2020 & the discussion on #smartsectorintegration of gas and electricity infrastructure.
⏰23 June 16.00 - 17.30
👉bit.ly/2ULl5Bz

#EUGreenRecovery #sustainableenergy #sectorcoupling #DSO

"DSOs are ready to take up the role of 'System Integration Facilitators' as part of their regulated business." Have a look at the new article by our chairman @ChristianBuchel in @EuropeanFiles ➡️bit.ly/3ivL5uW #EnergySystemIntegration #SmartSectorIntegration

EDSO_eu's tweet image. "DSOs are ready to take up the role of 'System Integration Facilitators' as part of their regulated business." Have a look at the new article by our chairman @ChristianBuchel in @EuropeanFiles ➡️bit.ly/3ivL5uW
#EnergySystemIntegration #SmartSectorIntegration

#SmartSectorIntegration isn’t a word but a key policy Becoming EU milestone in our EU Green Deal & EU Recovery Plan ⁦@FSR_Energy⁩ discusses online with K-D Borchardt ⁦@Energy4Europe⁩ J-M Leroy ⁦@GIEBrussels⁩ & ⁦@ENGIEgroup⁩ ⁦& @RonnieBelmans

JMGlachant's tweet image. #SmartSectorIntegration isn’t a word but a key policy

Becoming EU milestone in our EU Green Deal & EU Recovery Plan

⁦@FSR_Energy⁩ discusses online

with K-D Borchardt ⁦@Energy4Europe⁩

J-M Leroy ⁦@GIEBrussels⁩ & ⁦@ENGIEgroup⁩

⁦& @RonnieBelmans⁩

EVENT ALERT 🚨 Tuesday, 23 June 2020, from 16.00 to 17.30 (CET) Register here👉bit.ly/2XZXQEC and join the discussion on #SmartSectorIntegration with @FSR_Energy, @ENTSOG @ENTSO_E, #GasForClimate during the #EUSEW2020 @EU_Commission

EuropeanGasHub's tweet image. EVENT ALERT 🚨 Tuesday, 23 June 2020, from 16.00 to 17.30 (CET)

Register here👉bit.ly/2XZXQEC and join the discussion on #SmartSectorIntegration with @FSR_Energy, @ENTSOG @ENTSO_E, #GasForClimate during the #EUSEW2020 @EU_Commission

The @Energy4Europe #SmartSectorIntegration strategy is behind the corner but what will it include for #NaturalGas and #greengas? We’re excited and ready to start the debate @FSR_Energy !

Ilaria_C80's tweet image. The @Energy4Europe 
#SmartSectorIntegration strategy is behind the corner but what will it include for #NaturalGas and #greengas?

We’re excited and ready to start the debate @FSR_Energy !

.@EGEC_geothermal provides a great example of #smartsectorintegration with @MijnwaterBV! Showing how to produce geothermal energy from reformed coal mines for a smart district heating system Read more here: decarbheat.eu/smart-geotherm…

DecarbHeat's tweet image. .@EGEC_geothermal provides a great example of #smartsectorintegration with @MijnwaterBV! Showing how to produce geothermal energy from reformed coal mines for a smart district heating system

Read more here: decarbheat.eu/smart-geotherm…

📢IT’S HAPPENING TOMORROW!⏱ Join us on from 16.00 to 17.30 (CEST) for the #EUSEW2020! Let’s discuss #SmartSectorIntegration together👉bit.ly/2XZXQEC #CleanRecoveryPlan #EUGreenDeal #TowardsDecarbonisation #EnvironmentalBenefits #Electricity #Gas #Opportunities

GIEBrussels's tweet image. 📢IT’S HAPPENING TOMORROW!⏱
Join us on from 16.00 to 17.30 (CEST) for the #EUSEW2020!

Let’s discuss #SmartSectorIntegration together👉bit.ly/2XZXQEC

#CleanRecoveryPlan #EUGreenDeal  #TowardsDecarbonisation #EnvironmentalBenefits #Electricity #Gas #Opportunities

🔴LIVE on #EUSEW2020 session on #SmartSectorIntegration Paolo Gallo, #GD4S president, highlights the potential of existing gas infrastructure to deliver immediately on the #climate and #energy transition. #EUGreenDeal

gd4s_eu's tweet image. 🔴LIVE on #EUSEW2020 session on #SmartSectorIntegration
Paolo Gallo, #GD4S president, highlights the potential of existing gas infrastructure to deliver immediately on the #climate and #energy transition.

#EUGreenDeal

D-8⌛ EVENT COMING SOON! 🌍🍃 Tuesday, 23 June 2020, from 16.00 to 17.30 (CET) Register here👉bit.ly/2XZXQEC and join our discussion on #SmartSectorIntegration with @FSR_Energy, @ENTSOG @ENTSO_E, #GasForClimate during the #EUSEW2020 @EU_Commission

GIEBrussels's tweet image. D-8⌛ EVENT COMING SOON! 🌍🍃
Tuesday, 23 June 2020, from 16.00 to 17.30 (CET)

Register here👉bit.ly/2XZXQEC and join our discussion on #SmartSectorIntegration with @FSR_Energy, @ENTSOG @ENTSO_E, #GasForClimate during the #EUSEW2020 @EU_Commission

Promote synergies and complementarities between activities and sectors 🚗🐄🚛🚜👷🏽‍♀️🏘 ♻️ is the solution to accelerate and achieve our common #climate ambition 🇪🇺🌍 #SmartSectorIntegration #EUGreenDeal #Biomethane #Mobility #Agriculture #GD4S #ClimateNeutralEU

JM_Gauthey's tweet image. Promote synergies and complementarities between activities and sectors 🚗🐄🚛🚜👷🏽‍♀️🏘 ♻️ is the solution to accelerate and achieve our common #climate ambition 🇪🇺🌍
#SmartSectorIntegration #EUGreenDeal #Biomethane #Mobility #Agriculture #GD4S #ClimateNeutralEU

Today's example of #smartsectorintegration comes from how this supermarket in 🇩🇰 integrated heat recovery from cooling systems with district heating to reduce energy consumption! Read more here: decarbheat.eu/heat-recovery-…

DecarbHeat's tweet image. Today's example of #smartsectorintegration comes from how this supermarket in 🇩🇰 integrated heat recovery from cooling systems with district heating to reduce energy consumption! 

Read more here: decarbheat.eu/heat-recovery-…

"The #hydrogen economy has to come to the front. We will also work on synthetic fuels. Both will be part of the strategy for #SmartSectorIntegration" says Artur Runge-Metzger, director climate strategy @EUClimateAction at #Industry4Europe event.

EUGINE_EU's tweet image. "The #hydrogen economy has to come to the front. We will also work on synthetic fuels. Both will be part of the strategy for #SmartSectorIntegration" says Artur Runge-Metzger, director climate strategy @EUClimateAction at #Industry4Europe event.

Today our President @_JMLeroy_ took the floor to speak at a @FSR_Energy discussion on #SmartSectorIntegration together with Klaus-Dieter Borchardt @Energy4Europe, @Ilaria_C80, @JMGlachant, Christopher Jones, @APiebalgs and Laszlo Varro @IEA

GIEBrussels's tweet image. Today our President @_JMLeroy_ took the floor to speak at a @FSR_Energy discussion on #SmartSectorIntegration together with Klaus-Dieter Borchardt @Energy4Europe, 
@Ilaria_C80, @JMGlachant, Christopher Jones, @APiebalgs and Laszlo Varro @IEA

▶️ Happening now: our on-invitation-only webinar ROLE OF GAS IN THE SMART SECTOR INTEGRATION with introductory remarks by K-D Borchardt ⁦ @Energy4Europe Interact w/ us tweeting #smartsectorintegration! And stay tuned for the highlights of the event: ⁩fsr.eui.eu/event/role-of-…

EUI_FSR's tweet image. ▶️ Happening now: our on-invitation-only webinar ROLE OF GAS IN THE SMART SECTOR INTEGRATION
with introductory remarks by K-D Borchardt ⁦
@Energy4Europe
Interact w/ us tweeting #smartsectorintegration!
And stay tuned for the highlights of the event:
⁩fsr.eui.eu/event/role-of-…

Today our partner @EGEC_geothermal, shares how #geothermal is a crucial resource for a smart energy system as it provides energy storage for agriculture and reduces CO2! #smartsectorintegration Read more here: decarbheat.eu/store-heating-…

DecarbHeat's tweet image. Today our partner @EGEC_geothermal, shares how #geothermal is a crucial resource for a smart energy system as it provides energy storage for agriculture and reduces CO2!

 #smartsectorintegration

Read more here: decarbheat.eu/store-heating-…

#GD4S presents its recommendations for the #EU Strategy on #SmartSectorIntegration, targeting three subjects: ▶️#Energy infrastructure planning ▶️#Hydrogen ▶️Hybrid heat solutions 👉gd4s.eu/policy-priorit… #EUGreenDeal #SectorCoupling #ClimateNeutrality

gd4s_eu's tweet image. #GD4S presents its recommendations for the #EU Strategy on #SmartSectorIntegration, targeting three subjects:
▶️#Energy infrastructure planning
▶️#Hydrogen
▶️Hybrid heat solutions

👉gd4s.eu/policy-priorit…

#EUGreenDeal #SectorCoupling #ClimateNeutrality

Loading...

Something went wrong.


Something went wrong.


United States Trends