AbstractToken's profile picture. Platform that leverages blockchain technology to convert illiquid ownership in real estate into tradable, digital securities. #digitalassets #DEFI

Abstract Tokenization

@AbstractToken

Platform that leverages blockchain technology to convert illiquid ownership in real estate into tradable, digital securities. #digitalassets #DEFI

Abstract Tokenization reposted

SCOOP: Fintech giant @PayPal plans to offer direct sales of cryptocurrency to its 325 million users, according to three people familiar with the matter. @IanAllison123 reports coindesk.com/paypal-venmo-t…


Abstract co-founder and Head of Product @teegsontech sat down with @DiscoverCREtech to discuss the future of real estate ownership #DigitalAssets #PropTech #DistributedLedger #DigitalSecurities cretech.com/cretech-blog/e…


Abstract Tokenization reposted

Incredibly proud of the team at @AbstractToken for winning the #blockchain category of @DiscoverCREtech’s 5th Annual Real Estate Technology Awards #RETAs #proptech

Cuskelly's tweet image. Incredibly proud of the team at @AbstractToken for winning the #blockchain category of @DiscoverCREtech’s 5th Annual Real Estate Technology Awards #RETAs #proptech
Cuskelly's tweet image. Incredibly proud of the team at @AbstractToken for winning the #blockchain category of @DiscoverCREtech’s 5th Annual Real Estate Technology Awards #RETAs #proptech

Abstract Tokenization reposted

So @OverstockCEO is going all in on blockchain and security tokens - plans to sell the @Overstock online retail business to focus on @tzeroblockchain #blockchaintechnology #coldfusion wsj.com/articles/overs… via @WSJ


Truly grateful to have been invited by Anthony to contribute to the #Blockchain / #FinTech / #Cryptocurrency dialogue this week for the world's largest gathering of wealth at the 7th Global Family Office Investment Summit in Dubai. ritossasummits.com/agenda.pdf

AbstractToken's tweet image. Truly grateful to have been invited by Anthony to contribute to the #Blockchain / #FinTech / #Cryptocurrency dialogue this week for the world's largest gathering of wealth at the 7th Global Family Office Investment Summit in Dubai. ritossasummits.com/agenda.pdf

Abstract co-founders and investors at @cryptoinvestsmt discussing Tokenization and Real Estate during LA Blockchain Week! #blockchain #proptech #digitalassets

AbstractToken's tweet image. Abstract co-founders and investors at @cryptoinvestsmt discussing Tokenization and Real Estate during LA Blockchain Week! #blockchain #proptech #digitalassets
AbstractToken's tweet image. Abstract co-founders and investors at @cryptoinvestsmt discussing Tokenization and Real Estate during LA Blockchain Week! #blockchain #proptech #digitalassets
AbstractToken's tweet image. Abstract co-founders and investors at @cryptoinvestsmt discussing Tokenization and Real Estate during LA Blockchain Week! #blockchain #proptech #digitalassets
AbstractToken's tweet image. Abstract co-founders and investors at @cryptoinvestsmt discussing Tokenization and Real Estate during LA Blockchain Week! #blockchain #proptech #digitalassets

It's finally out, @Fidelity Digital Assets - offering an easy inroad into tokenized securities for institutional investors and ability to see $BTC listed right next to traditional holdings on their statement. #digitalassets cointelegraph.com/news/investmen…


Thank you @AubreyChernick and @security_token for a wonderful event and the high caliber of folks present such as @feindura and the former vice chairman of the Nasdaq! #SecurityTokenIndustryLaunch #blockchaintechnology

AbstractToken's tweet image. Thank you @AubreyChernick and @security_token for a wonderful event and the high caliber of folks present such as @feindura and the former vice chairman of the Nasdaq! #SecurityTokenIndustryLaunch #blockchaintechnology
AbstractToken's tweet image. Thank you @AubreyChernick and @security_token for a wonderful event and the high caliber of folks present such as @feindura and the former vice chairman of the Nasdaq! #SecurityTokenIndustryLaunch #blockchaintechnology
AbstractToken's tweet image. Thank you @AubreyChernick and @security_token for a wonderful event and the high caliber of folks present such as @feindura and the former vice chairman of the Nasdaq! #SecurityTokenIndustryLaunch #blockchaintechnology
AbstractToken's tweet image. Thank you @AubreyChernick and @security_token for a wonderful event and the high caliber of folks present such as @feindura and the former vice chairman of the Nasdaq! #SecurityTokenIndustryLaunch #blockchaintechnology

Excited to share our team's vision of tokenizing commercial real estate and providing investors a more advantageous structure to invest in commercial property via compliant security token offerings. #fintech #securitytoken #CRE vimeo.com/user89734948/a…

AbstractToken's tweet card. Abstract Tokenization - About Us

vimeo.com

Vimeo

Abstract Tokenization - About Us


can't say enough about the blockchain startup community & the willingness to allow early stage blockchain startups join in on the conversation. @security_token #gratefulfounders #assetbackedtokenization


Brilliant seeing the traditional utility trading platforms evolving into compliant security token trading platforms! #cryptocurrency coindesk.com/bittrex-partne…


Abstract Tokenization reposted

HSBC just announced they did the world’s first full commodities transaction solely on a blockchain. They estimate they could save 44% time and 31% of costs by moving all trades to blockchain. The virus is spreading and no one has a cure! 🚀


I just published “Tokenization-as-a-Service (TaaS)” medium.com/p/tokenization…


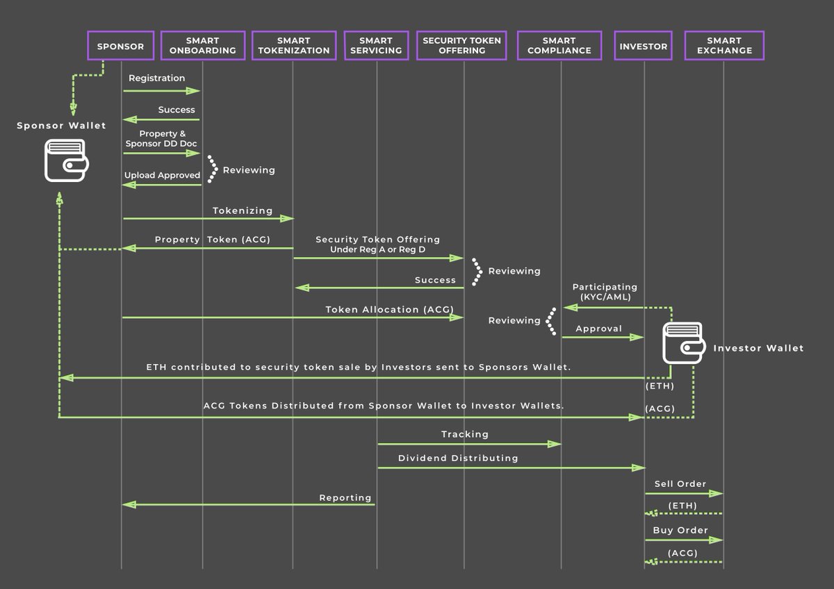
The core of the Abstract Tokenization's platform consists of a set of smart contracts deployed on Ethereum mainnet. Smart On-boarding contracts provide streamlined process of sponsor registration & property on-boarding. #thefutureisblockchain #smartcontracts #teamsecuritytoken

AbstractToken's tweet image. The core of the Abstract Tokenization's platform consists of a set of smart contracts deployed on Ethereum mainnet. Smart On-boarding contracts provide streamlined process of sponsor registration & property on-boarding.  #thefutureisblockchain #smartcontracts #teamsecuritytoken

Economists have quantified the cost of illiquidity discounts the underlying value of an asset by 15-30%. Abstract invites you to unlock this liquidity with us... #securitytoken #BlockchainMeetRealEstate #tokenizedsecurities #assetbackedtokens

AbstractToken's tweet image. Economists have quantified the cost of illiquidity discounts the underlying value of an asset by 15-30%. Abstract invites you to unlock this liquidity with us... #securitytoken #BlockchainMeetRealEstate #tokenizedsecurities #assetbackedtokens

Abstract Tokenization reposted

Looking forward to interacting with and extending @PolymathNetwork's security token standard with a CRE module from @AbstractToken- "Overview of the ST-20 Interface and Polymath Core [open source base code codenamed Toro]" by @pabloruiz55 #securitytokens blog.polymath.network/overview-of-th…


Beyond grateful to pioneers like @OverstockCEO + @tzeroblockchain for sifting through regulation & spearheading market validation for securities token exchange; paving the way for kids like us. @https://www.coindesk.com/overstocks-tzero-unveils-token-trading-platform-prototype/


Abstract Tokenization reposted

can't thank you enough for supporting blockchain startups like us @AbstractToken! Well excited to catch up with so many old faces @cryptoinvestsmt and see what you've been building! #w3rdn3rd


Loading...

Something went wrong.


Something went wrong.