
Aditya 🏄♂️
@AditKSingh
building stuff • kino • clicks • livin it up
You might like
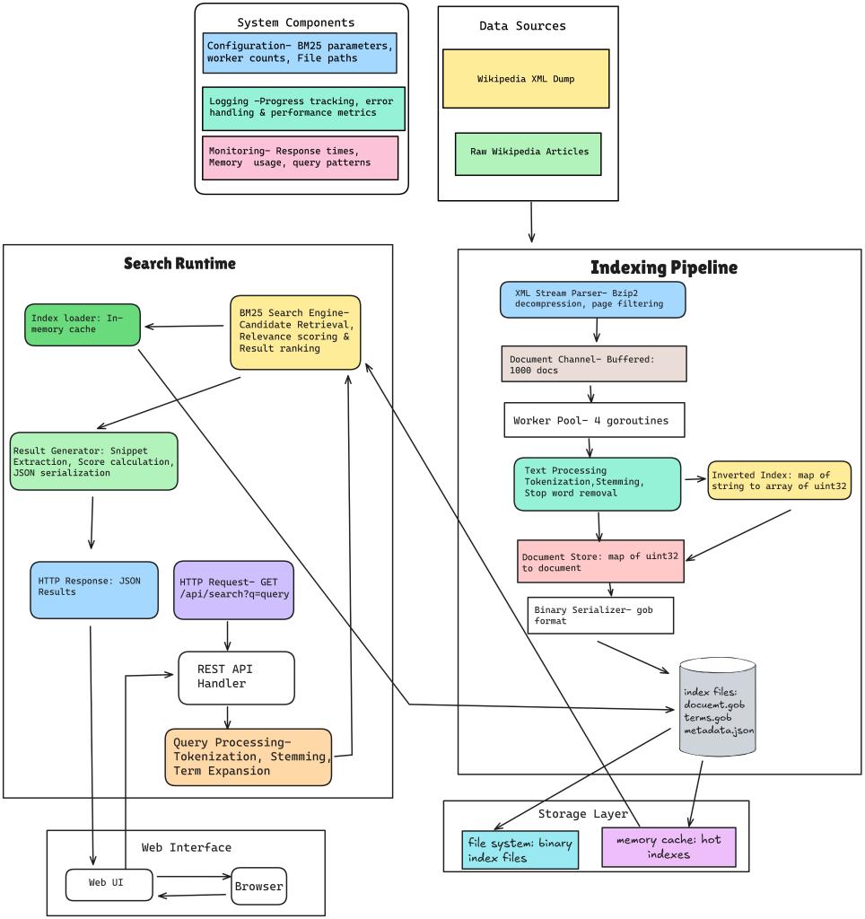
prepared the high level diagram for my next project oh man its gonna be so crazy 😋

Lets gooo 🗣🗣🗣🗣🔥🔥🔥🔥
A MOVIE WAS MADE IN SOUTH AFRICA 🎬 INDIA FOR 2 NIGHTS NEXT 🔊🔊
“Everything I’m not made me everything I am.” The best rapper of all time and it’s not even close not some drug dealer trying to glorify the lifestyle not some junkie drug addict trying to rhyme triple drug entendres Just a man who told you to be best possible version of you…

Thisss
jesus

Post a picture YOU took. Just a pic. No description.

Dug up some gold from an old philosopher.

What my college experience was like

I miss college so bad because this is literally what every day was

today went in combining everything together gotta write api handlers now 😚 building this thing has been a very rewarding experience so far loving it. I just know getting the entire data dump for wiki will be a whole task in itself 👿
prepared the high level diagram for my next project oh man its gonna be so crazy 😋

My new tattoo 🎶🕵♀️💢🇲🇽 From Haneke's storyboard for The Piano Teacher



Cooked
Everyone, Blusmart company has been shut since feb’2025. Founders have done the fraud. Do not expect any refund of your wallet money. Even the employees have also not got their 4 months salary. No point messaging on social media.
United States Trends
- 1. #KonamiWorldSeriesSweepstakes N/A
- 2. #2025MAMAVOTE 1.45M posts
- 3. Tyla 18.6K posts
- 4. Fetterman 70.7K posts
- 5. No Kings 146K posts
- 6. Miguel Vick N/A
- 7. Mitch McConnell 5,835 posts
- 8. Yung Miami 1,038 posts
- 9. Deport Harry Sisson 27K posts
- 10. Somalia 30.1K posts
- 11. Caresha 1,001 posts
- 12. #SpiritDay 1,755 posts
- 13. GTreasury 5,857 posts
- 14. ErgoChair X N/A
- 15. Andrade 6,853 posts
- 16. #thursdayvibes 4,002 posts
- 17. Dave Dombrowski N/A
- 18. Ninja Gaiden 26.6K posts
- 19. #WorldFoodDay 37.2K posts
- 20. Starting 5 7,778 posts
You might like
-
Khushi
@itszkhushi -
Hardik Kamboj
@HdKamboj -
Neel Shah
@shahneel2409 -
Mrunank Pawar
@MrunankPawar -
Sunit Roy 🇮🇳| Solana autist
@HeySunit -
Kanishak | Fluxor | #hiring
@dappdost -
Hemant Suteri
@Hemantsuteri -
Nishant Mishra 💜
@curlyParadox -
Shivam Bhasin is attending #life
@_shivambhasin -
Aditya Jha
@AdityaJha_1504 -
Aman Here
@dontRead0k -
Chaitanya Chawla
@chaitanyachaw11 -
vani🌷
@VaniChitkara -
Vishal.eth
@VishalDev09 -
Vinayak Rawat
@ig_rawx
Something went wrong.
Something went wrong.