AgeGapStudy's profile picture. Decision making for older women with breast cancer

Bridging the Age Gap in Breast Cancer

@AgeGapStudy

Decision making for older women with breast cancer

Bridging the Age Gap in Breast Cancer reposted

Degree & causes of variation in rate of surgery or primary endocrine therapy in older women with operable breast cancer @AgeGapStudy @raaudisio @kwokleungcheung @ScHARRSheffield @minasedrakmd @nicolobattisti @SIOGorg @ESSOnews #GeriSurgOnc #SurgOnc bit.ly/2Z8fIy5


Bridging the Age Gap in Breast Cancer reposted

The future of #gerionc is bright thanks to @SIOGorg and all the efforts of healthcare professionals & investigators who are looking after our patients all over the world & are advancing our knowledge in the field every day. #WorldCancerDay

nicolobattisti's tweet image. The future of #gerionc is bright thanks to @SIOGorg and all the efforts of healthcare professionals & investigators who are looking after our patients all over the world & are advancing our knowledge in the field every day. #WorldCancerDay

Bridging the Age Gap in Breast Cancer reposted

Most recent @AgeGapStudy publication - this time looking at the treatment of breast cancer in older women with dementia: consideration must be given to a more tailored approach in these patients authors.elsevier.com/sd/article/S18… @charlene_uos


Bridging the Age Gap in Breast Cancer reposted

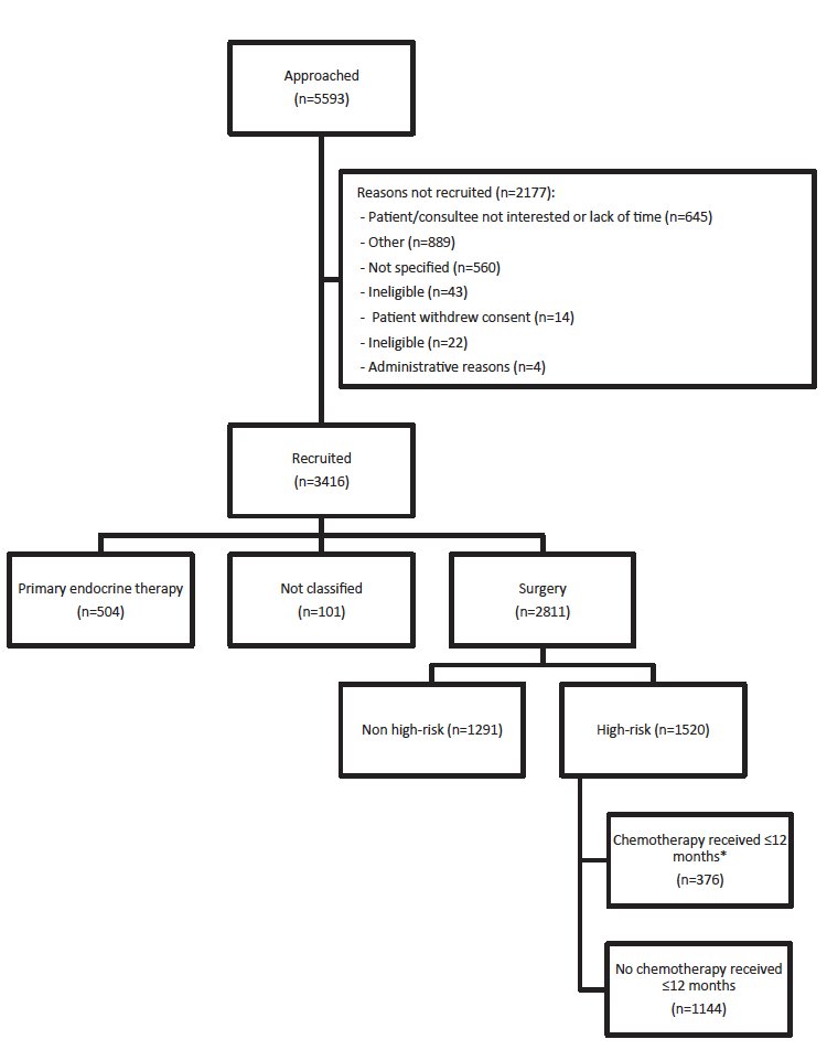
@AgeGapStudy enrolled 3416 patients aged ≥70 years with operable #breastcancer. Uniquely, the study included baseline geriatric assessments to provide full info on their wellbeing. In this study, we evaluated the impact of chemotherapy in 1520 women with high-risk #breastcancer

nicolobattisti's tweet image. @AgeGapStudy enrolled 3416 patients aged ≥70 years with operable #breastcancer. Uniquely, the study included baseline geriatric assessments to provide full info on their wellbeing. In this study, we evaluated the impact of chemotherapy in 1520 women with high-risk #breastcancer

If you're interested in helping patients' make informed decisions take a look at the University of Cambridge free e-learning modules. They make you think! And have great resources including the Age Gap decision tool. 😀@alex_freeman

AgeGapStudy's tweet image. If you're interested in helping patients' make informed  decisions take a look at the University of Cambridge free e-learning modules. They make you think! And have great resources including the Age Gap decision tool. 😀@alex_freeman

Thanks for your endorsement, Richard! @BreastDocUK

Earlier this month the @AgeGapStudy presented the analysis of surgery vs Primary Endocrine Therapy (PET) in older women with breast cancer. I think it’s a useful paper (Free Full Text) sciencedirect.com/science/articl… 1/14



We’re pleased to say the main Age Gap Study results have now been published.

Main @AgeGapStudy results published: authors.elsevier.com/sd/article/S09… Matched analysis (stage, age, health, frailty) of surgery vs primary endocrine therapy for #breastcancer in >70s shows similar BCSS. Less fit women >85 may be offered PET to reduce morbidity, without survival detriment.



Bridging the Age Gap in Breast Cancer reposted

Great @ASCOPost on @AgeGapStudy: Surgery Improves Survival in Older Women With Early Estrogen Receptor–Positive #breastcancer: tinyurl.com/y5gosntr @ASCO @SIOGorg @YoungSIOG #gerionc #bcsm


Further evidence of the differing treatment strategies in older women with breast cancer. Interesting. Still more to be done!

There is a need to reduce this disparities in treatment between European countries in elderly #breastcancer patients, because it impacts on outcomes. ⁦@raaudisio⁩ ⁦@AgeGapStudy#lyndawyld@ESSOnewspubmed.ncbi.nlm.nih.gov/29875471/



We look forward to seeing the result. Good to work with you!

We just had a great meeting with members of the @AgeGapStudy! We will compare their study with the Dutch #climbeverymountain cohort to study outcome of older adults with #breastcancer in NL and the UK. Results will follow soon :)! @BreastSurgeon



If you are a patient or a carer / family member of someone 70 or older with breast cancer and have seen the Age Gap decision tool agegap.shef.ac.uk we would love to hear your views. Please PM if you are interested in giving us your views. Thanks!

AgeGapStudy's tweet image. If you are a patient or a carer / family member of someone 70 or older with breast cancer and have seen the Age Gap decision tool agegap.shef.ac.uk we would love to hear your views. Please PM if you are interested in giving us your views. Thanks!

Bridging the Age Gap in Breast Cancer reposted

#GeriOnc manuscripts highlighted during today's CARG call. Check them out! First - Systematic review by @minasedrakmd et al. evaluating older adult participation in cancer clinical trials acsjournals.onlinelibrary.wiley.com/doi/full/10.33…


The latest Age Gap paper shows a variation in selection threshold for older women with breast cancer. an important issue as women treated with PET have been shown to have poorer outcomes. sciencedirect.com/science/articl…


Good to see the Age Gap findings being widely disseminated.

A brief summary of the surgical outcomes from @AgeGapStudy by @NIHRevidence - full paper at bjssjournals.onlinelibrary.wiley.com/doi/full/10.10… Decision aid freely available here: agegap.shef.ac.uk



The success of the Age Gap study relied on the recruitment of older women. We managed it and also we learned along the way. Still more to be done!

Recruiting older patients to clinical trials can be difficult - how can we improve this? @AgeGapStudy have published analyses of their recruitment and attrition to identify where the issues lie. So important to avoid under-representation of older patients geriatriconcology.net/article/S1879-…



Its great to recognised as producing quality research! If you would like to read this paper you will find it at: bjssjournals.onlinelibrary.wiley.com/doi/full/10.10…

So pleased to receive this today from @BJSurgery - fantastic that people are talking about the surgical management of older breast cancer patients - thanks to @kwokleungcheung @raaudisio @MalcolmReedBSMS @walters_sj and the rest of the @AgeGapStudy team!

BreastSurgeon's tweet image. So pleased to receive this today from @BJSurgery - fantastic that people are talking about the surgical management of older breast cancer patients - thanks to @kwokleungcheung @raaudisio @MalcolmReedBSMS @walters_sj and the rest of the @AgeGapStudy team!


Great recommendations, Richard😊

Start understanding (and quantifying) risks Have a play with some of the tools Age Gap: agegap.shef.ac.uk MyCarg: Prognosis: eprognosis.ucsf.edu #BOPA2020 #GeriOnc

BreastDocUK's tweet image. Start understanding (and quantifying) risks

Have a play with some of the tools

Age Gap:
agegap.shef.ac.uk
MyCarg:

Prognosis:
eprognosis.ucsf.edu

#BOPA2020 #GeriOnc


Bridging the Age Gap in Breast Cancer reposted

Start understanding (and quantifying) risks Have a play with some of the tools Age Gap: agegap.shef.ac.uk MyCarg: Prognosis: eprognosis.ucsf.edu #BOPA2020 #GeriOnc

BreastDocUK's tweet image. Start understanding (and quantifying) risks

Have a play with some of the tools

Age Gap:
agegap.shef.ac.uk
MyCarg:

Prognosis:
eprognosis.ucsf.edu

#BOPA2020 #GeriOnc

Bridging the Age Gap in Breast Cancer reposted

Proud to have this in @BJSurgery. Important initiative on finding the best treatment for the elderly BC patient👍🏻‼️😷 Stay tuned for more 👇🏼 @BreastSurgeon @raaudisio @lyndawyld @ESSOnews @BASO_ACS @TheMammaryFold1 @clinicallibrar1 @SKFredaktion @BreastCaNews @AgeGapStudy

Free to access in BJS' October issue: Breast cancer surgery in older women: outcomes of the Bridging Age Gap in Breast Cancer study ow.ly/Fms030ra7jP @AmyLightnerMD @bplwijn @des_winter @ksoreide @MalinASund @evanscolorectal @robhinchliffe1

BJSurgery's tweet image. Free to access in BJS' October issue: Breast cancer surgery in older women: outcomes of the Bridging Age Gap in Breast Cancer study ow.ly/Fms030ra7jP @AmyLightnerMD @bplwijn @des_winter @ksoreide @MalinASund @evanscolorectal @robhinchliffe1


We are so pleased that the Age Gap decision tool is being used across the world! If you are a user it would be great to get your feedback via a short survey agegap.shef.ac.uk Thanks! @NABCOP_news @BreastDocUK @macmillancancer @BreastSurgeon @nicolobattisti @NIHRevidence

AgeGapStudy's tweet image. We are so pleased that the Age Gap decision tool is being used across the world! If you are a user it would be great to get your feedback via a short survey  agegap.shef.ac.uk 
Thanks!
@NABCOP_news @BreastDocUK @macmillancancer @BreastSurgeon @nicolobattisti @NIHRevidence

Loading...

Something went wrong.


Something went wrong.