AgileDirective's profile picture. We do Business Process Re-engineering, MDM, Staffing and Resourcing.

Agile Directive

@AgileDirective

We do Business Process Re-engineering, MDM, Staffing and Resourcing.

There are many stages of team formation and team functioning with Agile teams. These stages are used to build teams that can work together efficiently and focus on achieving the goal of the project. They are: Forming stage Storming stage Norming stage Performing stage

AgileDirective's tweet image. There are many stages of team formation and team functioning with Agile teams. These stages are used to build teams that can work together efficiently and focus on achieving the goal of the project. They are:
Forming stage
Storming stage
Norming stage
Performing stage

Python Data structure

AgileDirective's tweet image. Python Data structure

Scrum explained in simple way!

AgileDirective's tweet image. Scrum explained in simple way!

They provide guidance on how best to develop a feature for maximum impact and review progress along the way for potential improvements. 👨‍💻 As such, they are heavily relied upon by development teams for making sure products fit both customer needs as well as business objectives

AgileDirective's tweet image. They provide guidance on how best to develop a feature for maximum impact and review progress along the way for potential improvements. 👨‍💻
As such, they are heavily relied upon by development teams for making sure products fit both customer needs as well as business objectives

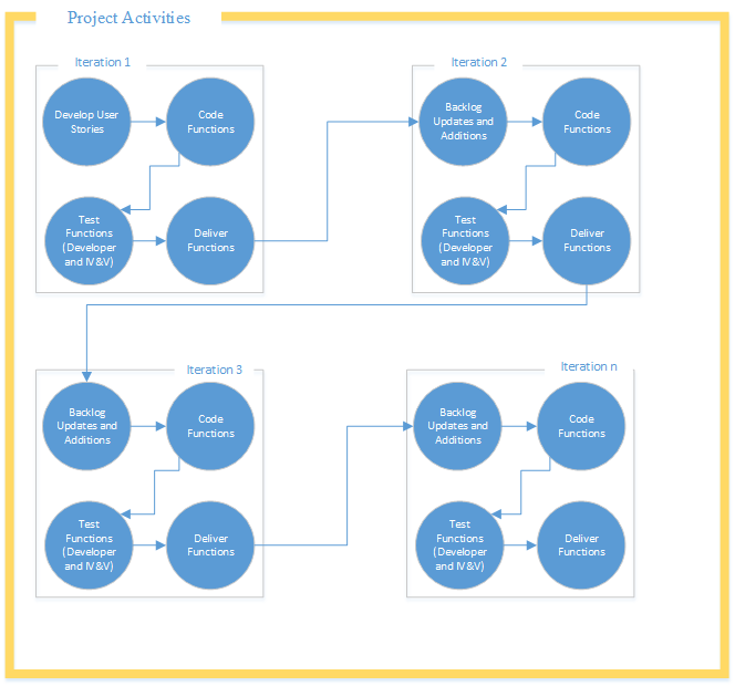
An Agile Framework for Project Management!

AgileDirective's tweet image. An Agile Framework for Project Management!

Have you ever wondered if DevOps can be implemented without any hurdles? The answer is 'NO'. Let's look at some Major Challenges in DevOps Implementation. #DevOps #DevOpschallenges #DevOpsimplementation #devOpscompanies #devOpspartners #MondayMotivation

AgileDirective's tweet image. Have you ever wondered if DevOps can be implemented without any hurdles? The answer is 'NO'.
Let's look at some Major Challenges in DevOps Implementation.
#DevOps #DevOpschallenges #DevOpsimplementation #devOpscompanies #devOpspartners #MondayMotivation

When Artificial Intelligence meets Internet of Things, together two technologies together all set to create intelligent and connected systems, where AI functions as the Brain to IoT's Body. AIoT is an interconnected network of devices that will change the way we interact


The key benefit of the Wolfram Language is its ability to automate the programming process. The programmer just needs to focus on defining the requirement while this language will automatically figure out the ways to make it happen. wolfram.com


Loading...

Something went wrong.


Something went wrong.