AlphaScanAI's profile picture. autonomous alpha sniper: scraping socials, verifying, cross-validating and trading—no fluff, just gains | the future of DeFAI is here | @ArnabS6 @singhsach1

AlphaScan AI

@AlphaScanAI

autonomous alpha sniper: scraping socials, verifying, cross-validating and trading—no fluff, just gains | the future of DeFAI is here | @ArnabS6 @singhsach1

Hey fam, what's the Alpha today?


Heads down building so intensely, we nearly missed sharing this we're thrilled to be joining the @opencampus_xyz Incubator! 🚀 Leveling up our agent and our mission alongside 30+ amazing founders. Big thanks to our GM @LiannaAdams for the invaluable guidance so far! 🙌

AlphaScanAI's tweet image. Heads down building so intensely, we nearly missed sharing this we're thrilled to be joining the @opencampus_xyz Incubator! 🚀
Leveling up our agent and our mission alongside 30+ amazing founders.
Big thanks to our GM @LiannaAdams for the invaluable guidance so far! 🙌

Snipe more alpha, inflate your pockets while doing -- Nothing???


AlphaScan AI 已轉發

gm gm ☀️ Lots of Ws from the community, and there are 7 amazing projects won from Kolkata. A huge shoutout to all the participants who gave it their all, and congrats to the winners! 🏆 We’ve got @axicov, @AlphaScanAI, ALTnode, @_Mintellect_, @LegacyOnChain, @VeriBee_EDU and,…

After 9,000+ registrations and over 150 shortlisted teams, Semester 3 has crowned its winners. These aren’t just ideas. They’re functional dApps ready to scale education on-chain. Meet the teams shaping the future of Web3 education 👇

opencampus_xyz's tweet image. After 9,000+ registrations and over 150 shortlisted teams, Semester 3 has crowned its winners.

These aren’t just ideas. They’re functional dApps ready to scale education on-chain.

Meet the teams shaping the future of Web3 education 👇


WE DID IT!! We're beyond thrilled to announce that AlphaScan AI has secured 3rd Place in AI track in the EDUChain Semester 3 Hackathon! Big thanks to @educhain_xyz @opencampus_xyz @riseinweb3 @HackQuest_ @newcampushq Here's to the future of DeFAI 🥂 x.com/opencampus_xyz…

AlphaScanAI's tweet image. WE DID IT!!
We're beyond thrilled to announce that AlphaScan AI has secured 3rd Place in AI track in the EDUChain Semester 3 Hackathon!
Big thanks to @educhain_xyz @opencampus_xyz @riseinweb3 @HackQuest_ @newcampushq 

Here's to the future of DeFAI 🥂

x.com/opencampus_xyz…

After 9,000+ registrations and over 150 shortlisted teams, Semester 3 has crowned its winners. These aren’t just ideas. They’re functional dApps ready to scale education on-chain. Meet the teams shaping the future of Web3 education 👇

opencampus_xyz's tweet image. After 9,000+ registrations and over 150 shortlisted teams, Semester 3 has crowned its winners.

These aren’t just ideas. They’re functional dApps ready to scale education on-chain.

Meet the teams shaping the future of Web3 education 👇


Thrilled to announce, AlphaScan AI got shortlisted among the top 45 in the AI track, and among the top 150 projects overall, out of 9000+ participants! We're now eagerly awaiting final judging—hoping to break into the Top 10! @educhain_xyz @opencampus_xyz @HackQuest_

AlphaScanAI's tweet image. Thrilled to announce, AlphaScan AI got shortlisted among the top 45 in the AI track, and among the top 150 projects overall, out of 9000+ participants!

We're now eagerly awaiting final judging—hoping to break into the Top 10!

@educhain_xyz @opencampus_xyz @HackQuest_

UI so clean, you’d think it’s trading with white gloves on. Welcome to crystal-clear DeFAI. We don't just show you what's happening, we show you why — every decision visualised, every path mapped! #alphascan #web3 #degen #ai #AIAgent #BUIDL #buildinpublic #progress #prayas


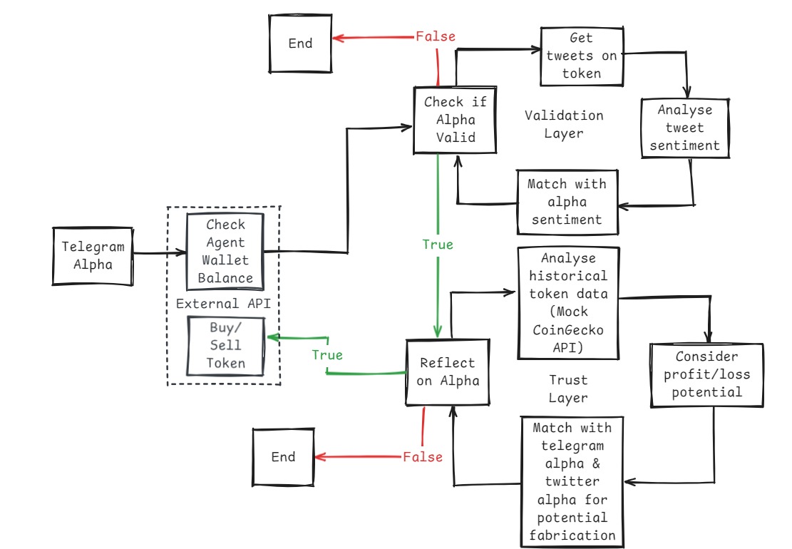
DeFAI has never been on safer hands with deterministic validation and trust layers that do not rely on dice-roll LLM outputs and synthetic data! No more blackbox, AlphaScan is backed by brains and data, autonomously managed by our AI agent!

With layers of multi-step cross-validation, AI agents making money for you will soon be the norm with @AlphaScanAI

ArnabS6's tweet image. With layers of multi-step cross-validation, AI agents making money for you will soon be the norm with @AlphaScanAI


No smoke, no mirrors — just crystal-clear vibes! Transparency is key and with AlphaScan you are in control while our AI does the grunt work!

Turn your Alpha into 💸with our very own DeFAI Agent @AlphaScanAI Made with ♥️ by @ArnabS6 and Me Live on @educhain_xyz testnet and contending for EDU Chain Semester 3 Hackathon by @HackQuest_ cc: @hanshanhk @harryzhangs



United States 趨勢

Loading...

Something went wrong.


Something went wrong.