BasuLab1's profile picture. Cancer surgeon-scientist @PennMedicine. Our lab advances therapy for #headandneckcancer #HPV #hnscm. Opinions my own. Patient appointments 2156626972

Devraj Basu, MD, PhD, FACS

@BasuLab1

Cancer surgeon-scientist @PennMedicine. Our lab advances therapy for #headandneckcancer #HPV #hnscm. Opinions my own. Patient appointments 2156626972

Pinned

@JNCI_Now We defined the gene expression profiles distinguishing HPV+ OPSCCs that are prone to recur after TORS-based therapy. These the tumor-intrinsic and immune-related traits were tightly interrelated and generalizeable to nonsurgical cases as well. academic.oup.com/jnci/advance-a…

BasuLab1's tweet image. @JNCI_Now We defined the gene expression profiles distinguishing HPV+ OPSCCs that are prone to recur after TORS-based therapy. These the tumor-intrinsic and immune-related traits were tightly interrelated and generalizeable to nonsurgical cases as well.  academic.oup.com/jnci/advance-a…

Devraj Basu, MD, PhD, FACS reposted
SchopenhauerNow's tweet image.

Devraj Basu, MD, PhD, FACS reposted

The field is understandably desperate to improve outcomes in this high-risk population of HPV-negative HNSCC. However, we also have to be cautious in interpreting phase II studies. This sub-100 patient trial led to a truly immense amount of additional work (and money) that…


Devraj Basu, MD, PhD, FACS reposted

The optimal management of oligometastatic HNSCC is a debated and important question. How can we improve *overall survival* in this more favorable population? EA3211 is a phase III randomized trial studying this exact issue. Enrollment is even more streamlined with the most…

#ClinicalTrial EA3211, led by @DavidSherMD of @utswcancer, aims to improve results for patients with #HeadAndNeckCancer that has spread to a limited number of places. Learn more: bit.ly/ea3211-study

eaonc's tweet image. #ClinicalTrial EA3211, led by @DavidSherMD of @utswcancer, aims to improve results for patients with #HeadAndNeckCancer that has spread to a limited number of places. Learn more: bit.ly/ea3211-study


Devraj Basu, MD, PhD, FACS reposted

K-means is one of the most powerful algorithms for data scientists. But it's confusing for beginners. Let's fix that:

mdancho84's tweet image. K-means is one of the most powerful algorithms for data scientists. 

But it's confusing for beginners. Let's fix that:

Devraj Basu, MD, PhD, FACS reposted

I think we need to reserve judgement and final analysis until seeing all of the papers from these trials…. … but are these results really so different? - In the US trial, more IMRT patients (40% vs. 27% = 13% difference) received g-tubes. - In the UK trial, more IMRT patients…


A hopeful NCI director choice for cancer patients and those committed to advancing cancer care. Godspeed to Dr. Letai in navigating the challenges of his new role. science.org/content/articl…


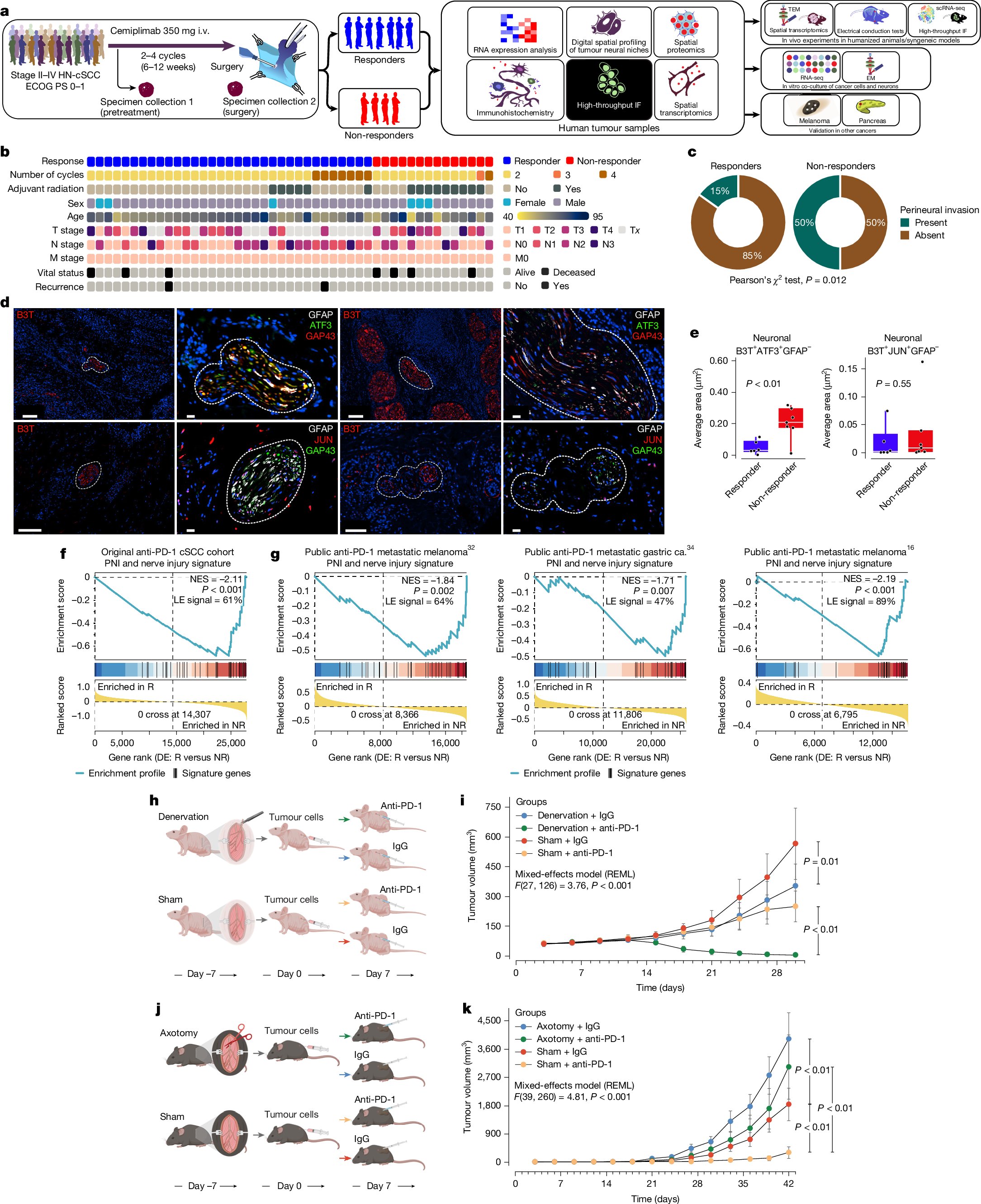
Interesting work on how anti-tumor immune suppression and anti-PD1 resistance arises via PNI and strategies to reverse it nature.com/articles/s4158…


Devraj Basu, MD, PhD, FACS reposted

It was such a pleasure to read the results of this juicy and terrific randomized trial of postop RT dose de-escalation for HPV+ OPSCC from @DanielMaMD and colleagues at @MayoRadOnc. The field has been waiting for the formal results, and this paper does not disappoint.…


Devraj Basu, MD, PhD, FACS reposted

This paper is a nice addition to the literature on the successful use of carboplatin-paclitaxel as a radiation sensitizer. The favorable results clearly motivate larger prospective trials on the use of carbo-pac as a radiation sensitizer in HNSCC. The most commonly delivered…

In patients with SCCHN receiving radiation with C/P vs cisplatin, there were no differences in locoregional recurrence-free survival, progression-free survival, distant metastasis-free survival, and overall survival. ja.ma/47t0I24 @DRNabilSaba @NikkiSchmittMD

JAMAOto's tweet image. In patients with SCCHN receiving radiation with C/P vs cisplatin, there were no differences in locoregional recurrence-free survival, progression-free survival, distant metastasis-free survival, and overall survival. ja.ma/47t0I24 @DRNabilSaba @NikkiSchmittMD


Devraj Basu, MD, PhD, FACS reposted

Xevinapant or Placebo Plus Platinum-Based Chemoradiotherapy in Unresected Locally Advanced Squamous Cell Carcinoma of the Head and Neck (TrilynX): A Randomized, Phase III Study | Journal of Clinical Oncology ascopubs.org/doi/10.1200/JC…


Wow - some truly visionary philanthropy here. cancerletter.com/conversation-w…


Devraj Basu, MD, PhD, FACS reposted

Long-Term Follow-Up of E3311, an ECOG-ACRIN Cancer Research Group Phase II Trial of Transoral Surgery and Risk-Based Adjuvant Treatment in Human Papillomavirus–Initiated Oropharynx Cancer | Journal of Clinical Oncology ascopubs.org/doi/full/10.12…


Devraj Basu, MD, PhD, FACS reposted

T cells do the heavy lifting when it comes to the anti-tumor action of checkpoint immunotherapy. But do antibodies play a role too? That’s the question @yile_dai looked to answer in his thesis work, out today in @Nature! 🧵below nature.com/articles/s4158…

aaronmring's tweet image. T cells do the heavy lifting when it comes to the anti-tumor action of checkpoint immunotherapy. But do antibodies play a role too? 

That’s the question @yile_dai looked to answer in his thesis work, out today in @Nature! 🧵below

nature.com/articles/s4158…

Devraj Basu, MD, PhD, FACS reposted

A @PennCancer team has defined a network of tumor-intrinsic and immune-related molecular traits that distinguish the subset of early stage HPV+ oropharyngeal cancers predisposed to fail standard therapy:oxford.ly/45wkbOu @basulab1 @PennMedicine @Penn_ENT @Penn_CBIO.


Devraj Basu, MD, PhD, FACS reposted

I’ve been urged by colleagues to broadcast this loudly @NIHDirector_Jay @RobertKennedyJr 🎤 🇺🇸 📣 📢 ☎️

I hope severe budget cuts to @NIH and @theNCI can be avoided to minimize disruption to research progress and a more reasonable budget is passed. Our community needs to plan for US leadership in biomedical research so breakthroughs can help people here and everywhere. @HHSGov

weldeiry's tweet image. I hope severe budget cuts to @NIH and @theNCI can be avoided to minimize disruption to research progress and a more reasonable budget is passed. Our community needs to plan for US leadership in biomedical research so breakthroughs can help people here and everywhere. @HHSGov


Devraj Basu, MD, PhD, FACS reposted

Devraj Basu, MD, PhD, FACS reposted

FDA approves pembrolizumab for resectable, locally advanced HNSCC based on KEYNOTE‑689. Led by Dr. Ravindra Uppaluri @DrUppaluri, the study showed a 30% drop in recurrence risk. Full details from The ASCO Post: ascopost.com/news/june-2025… #HNSCC #Oncology

ASCOPost's tweet image. FDA approves pembrolizumab for resectable, locally advanced HNSCC based on KEYNOTE‑689. Led by Dr. Ravindra Uppaluri @DrUppaluri, the study showed a 30% drop in recurrence risk. Full details from The ASCO Post: ascopost.com/news/june-2025… #HNSCC #Oncology

Work with Sagar Kansara, MD, @lucmorrisnyc, @AHNS to help starting to assess how best to apply neoadjuvant + adjuvant anti-PD1 to advanced resectable head and neck cancer in standard clinical practice

An infographic presented by the AHNS Basic and Translational Science Service The promise and uncertainties of applying the new neoadjuvant anti-PD1 standard created by KEYNOTE-689 #AHNS #neoadjuvant #immunotherapy #HNSCC

AHNSinfo's tweet image. An infographic presented by the AHNS Basic and Translational Science Service
The promise and uncertainties of applying the new neoadjuvant anti-PD1 standard created by KEYNOTE-689
#AHNS #neoadjuvant #immunotherapy #HNSCC


In case anyone else is also having trouble keeping track...

I'd say ctDNA assays in general. A lot of different assays/variations in sensitivity. I made a very rough table and am going to update it later.

CJTsaiMDPhD's tweet image. I'd say ctDNA assays in general. A lot of different assays/variations in sensitivity. I made a very rough table and am going to update it later.


Loading...

Something went wrong.


Something went wrong.