CRISPRbrain's profile picture. CRISPRbrain is a Data Commons for functional genomics screens in differentiated human cell types. Explore, visualize and compare screens from different labs.

CRISPRbrain

@CRISPRbrain

CRISPRbrain is a Data Commons for functional genomics screens in differentiated human cell types. Explore, visualize and compare screens from different labs.

CRISPRbrain memposting ulang

Awesome to see the team @OpenTargets using the @CRISPRbrain API in their new release! Really happy to see this getting used! Again, shout outs to @MartinUCSF and @FarazFaghri + team for running with the API build. #openscience blog.opentargets.org/open-targets-p…


CRISPRbrain memposting ulang

How do you form a big-picture understanding of a disease that likely involves hundreds to thousands of genes in dozens of brain cell types? Learn about @CRISPRbrain, a data commons for functional genomics of #Alzheimer and related dementias: card.nih.gov/news-events/ca…

FromTheLabBench's tweet image. How do you form a big-picture understanding of a disease that likely involves hundreds to thousands of genes in dozens of brain cell types?

Learn about @CRISPRbrain, a data commons for functional genomics of #Alzheimer and related dementias: card.nih.gov/news-events/ca…

CRISPRbrain memposting ulang

Check out this community driven web commons for high throughput lipid bio. Awesome effort from some talented collaborators! Happy we could contribute. Also check out its partner resource @CRISPRbrain !!! Proteins incoming!

Excited to launch @CRISPRlipidcrisprlipid.org! A community-driven resource enabling exploration and comparison of functional genomic screens related to lipid / membrane biology. Terrific collaboration! @Mel_Roberts @MartinUCSF @mike_nalls @FarazFaghri @actuallyHadi

OlzmannLab's tweet image. Excited to launch @CRISPRlipid– crisprlipid.org! A community-driven resource enabling exploration and comparison of functional genomic screens related to lipid / membrane biology. Terrific collaboration! @Mel_Roberts @MartinUCSF @mike_nalls @FarazFaghri @actuallyHadi


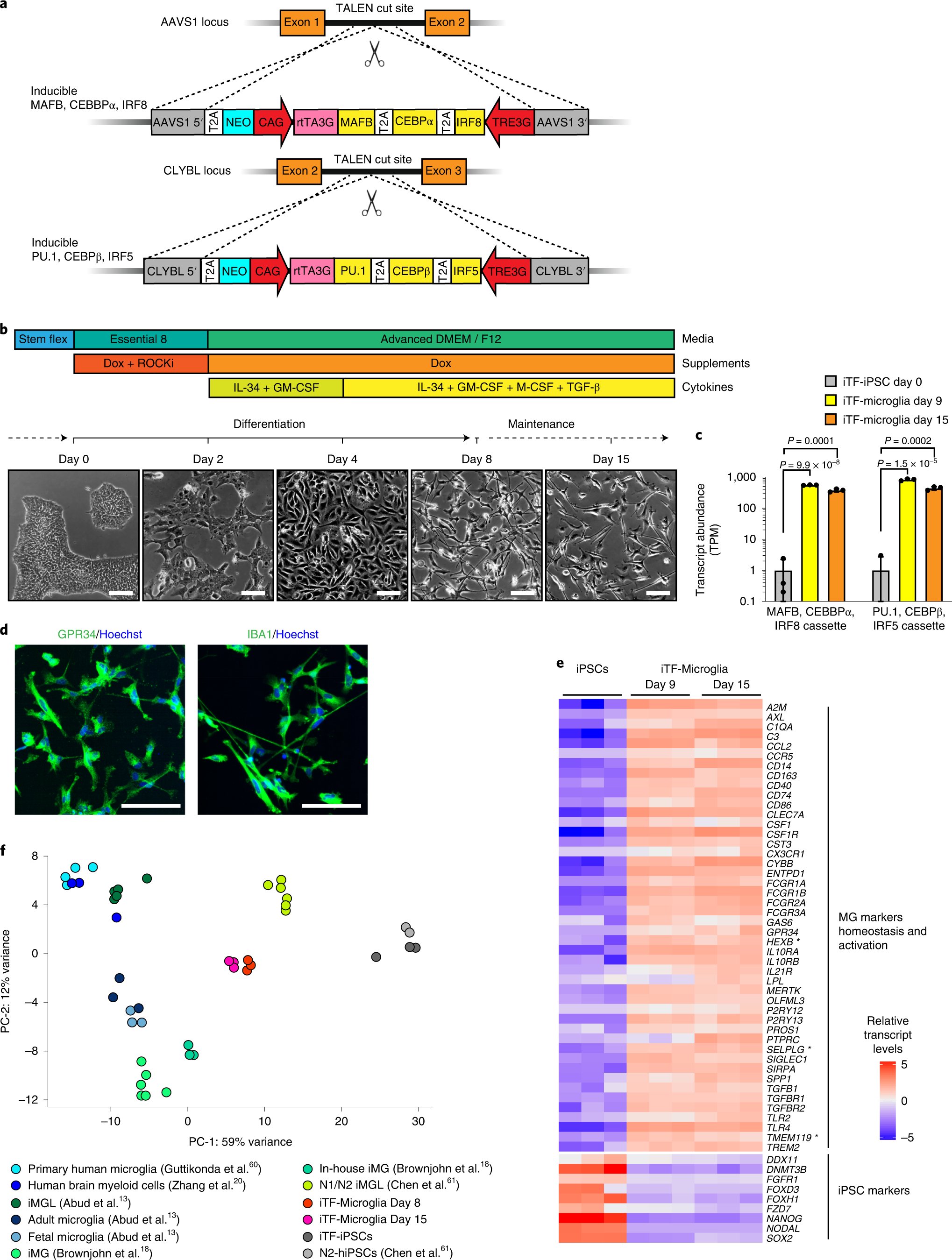
A CRISPRi/a platform in iPSC-derived microglia uncovers regulators of disease states - and you can explore the data on @CRISPRbrain! Read a tweetorial by first author @DraegerNina here:

It’s out! Our @NatureNeuro paper introducing an iPSC-Microglia protocol and screening platform that identifies modulators of microglia functions and states: “A CRISPRi/a platform in iPSC-derived microglia uncovers regulators of disease states.” nature.com/articles/s4159… 🧵(1/15)



CRISPRbrain memposting ulang

How do gene changes cause brain diseases? New @CRISPRbrain study finds gene important for neuron survival. Read more: go.usa.gov/xMNkt #NIAfunded


@CRISPRbrain is welcoming a new cell type: the #astrocyte! Check out the new datasets at CRISPRbrain.org. And try out our recently added features to explore CRISPR screens with single-cell RNA-seq readouts (UMAP, cluster views...)! We look forward to your feedback.

CRISPRbrain's tweet image. @CRISPRbrain is welcoming a new cell type: the #astrocyte! Check out the new datasets at CRISPRbrain.org. And try out our recently added features to explore CRISPR screens with single-cell RNA-seq readouts (UMAP, cluster views...)! We look forward to your feedback.
CRISPRbrain's tweet image. @CRISPRbrain is welcoming a new cell type: the #astrocyte! Check out the new datasets at CRISPRbrain.org. And try out our recently added features to explore CRISPR screens with single-cell RNA-seq readouts (UMAP, cluster views...)! We look forward to your feedback.

Follow @crisprbrain here on Twitter to get updates on new datasets, cell types and features!


We look forward to get your feedback and your contributions: crisprbrain.org/feedback/


CRISPRbrain.org is launching today! Proud to present this Data Commons for functional genomics screens in differentiated human cell types, developed by the @martinucsf Lab @ucsf and @DataTecnica.


Loading...

Something went wrong.


Something went wrong.