Chenghao_Zhu's profile picture.

Chenghao Zhu

@Chenghao_Zhu

Chenghao Zhu 님이 재게시함

Collection highlight from @Cancer_Cell: Mutant KRAS peptide targeted CAR-T cells engineered for cancer therapy hubs.li/Q03x0gSB0 @PennMedicine

Cancer_Cell's tweet image. Collection highlight from @Cancer_Cell: Mutant KRAS peptide targeted CAR-T cells engineered for cancer therapy 
hubs.li/Q03x0gSB0
@PennMedicine

Chenghao Zhu 님이 재게시함

Conventional proteomics searches struggle with many modifications and open searches may be difficult to interpret. We introduce a "detailed" mass offset search in #MSFragger boosting interpretability and localization especially in complex cases like FPOP: biorxiv.org/content/10.110…

nesvilab's tweet image. Conventional proteomics searches struggle with many modifications and open searches may be difficult to interpret. We introduce a "detailed" mass offset search in #MSFragger boosting interpretability and localization especially in complex cases like FPOP: biorxiv.org/content/10.110…

Chenghao Zhu 님이 재게시함

We recently received notice that the federal government is suspending certain research funding to @UCLA. This is not just a loss for our faculty and researchers. It’s a loss for the people across the country who rely on the breakthroughs and innovations that begin right here.


Chenghao Zhu 님이 재게시함

With boost to NIH budget, Senate panel rejects Trump’s plan to slash agency | Science | AAAS science.org/content/articl…


Just came across a fantastic article covering our work on moPepGen — truly honored by the thoughtful writing and high praise. Grateful to see our efforts in advancing proteogenomics recognized like this. forwardpathway.us/mopepgen-a-new…


Chenghao Zhu 님이 재게시함

The algorithm unlocks the full potential of proteogenomics by overcoming a key challenge in linking genetic mutations to protein-level changes. @dgsomucla @UCLAHealthJCCC newsroom.ucla.edu/stories/new-co…


Chenghao Zhu 님이 재게시함

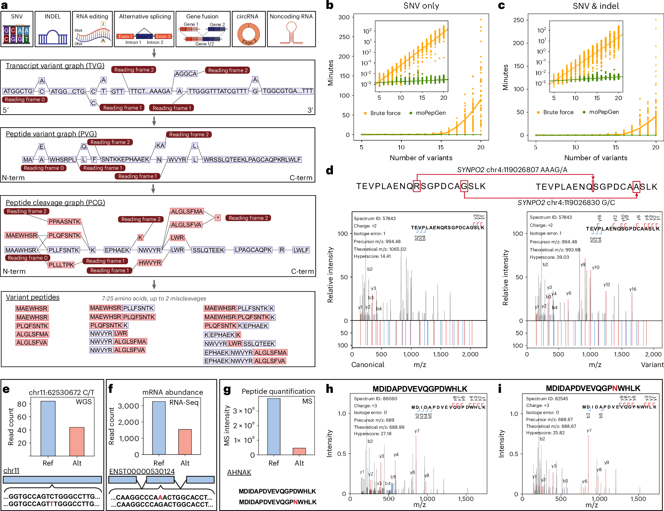
checkout our latest paper in @NatureBiotech. We developed a graph-based algorithm that comprehensively generates non-canonical peptides in linear time. nature.com/articles/s4158…


Chenghao Zhu 님이 재게시함

Identification of non-canonical peptides with moPepGen go.nature.com/3HYJyyz

NatureBiotech's tweet image. Identification of non-canonical peptides with moPepGen go.nature.com/3HYJyyz

Our paper on moPepGen is finally out in Nature Biotechnology! moPepGen is a fast graph-based tool for systematically predicting and detecting non-canonical peptides, revealing the “dark side” of the proteome. Hoping it opens new doors in proteogenomics. nature.com/articles/s4158…

Chenghao_Zhu's tweet image. Our paper on moPepGen is finally out in Nature Biotechnology!
moPepGen is a fast graph-based tool for systematically predicting and detecting non-canonical peptides, revealing the “dark side” of the proteome.
Hoping it opens new doors in proteogenomics.
nature.com/articles/s4158…
Chenghao_Zhu's tweet image. Our paper on moPepGen is finally out in Nature Biotechnology!
moPepGen is a fast graph-based tool for systematically predicting and detecting non-canonical peptides, revealing the “dark side” of the proteome.
Hoping it opens new doors in proteogenomics.
nature.com/articles/s4158…
Chenghao_Zhu's tweet image. Our paper on moPepGen is finally out in Nature Biotechnology!
moPepGen is a fast graph-based tool for systematically predicting and detecting non-canonical peptides, revealing the “dark side” of the proteome.
Hoping it opens new doors in proteogenomics.
nature.com/articles/s4158…
Chenghao_Zhu's tweet image. Our paper on moPepGen is finally out in Nature Biotechnology!
moPepGen is a fast graph-based tool for systematically predicting and detecting non-canonical peptides, revealing the “dark side” of the proteome.
Hoping it opens new doors in proteogenomics.
nature.com/articles/s4158…

Chenghao Zhu 님이 재게시함

T Cell Responses to Individualized Neoantigen Therapy mRNA-4157 (V940) +/- Pembrolizumab (KEYNOTE-603). @CD_AACR. 🚨@OncoAlert 🏥 Phase I, resected #NSCLC & #melanoma 💊No grade 4/5 AEs ✅Neoantigen-specific T cell responses and expansion after combo doi.org/10.1158/2159-8…


Chenghao Zhu 님이 재게시함

Site-Specific Glycoprofiles of HDL-Associated ApoE are Correlated with HDL Functional Capacity and Unaffected by Short-Term Diet #JProteomeRes #MassSpec pubs.acs.org/doi/10.1021/ac…


United States 트렌드

Loading...

Something went wrong.


Something went wrong.