ChequerCat666's profile picture. 下一波叙事是什么?

Chequer Cat😽😽😽格子猫猫猫

@ChequerCat666

下一波叙事是什么?

HIP3,下一阶段会是你带来的吗?


Chequer Cat😽😽😽格子猫猫猫 reposteó

大多数人等新闻播出来才下注,但真正赚到钱的,是那些提前几小时看到信号的人。 我整理的这套「Infinity Money Glitch」策略,能帮你把全球地缘情报转化为Polymarket上的套利机会。 举例:…


Chequer Cat😽😽😽格子猫猫猫 reposteó

我发现一个隐私币的项目,基本上中文区没有人发。 @EIP7503 他的技术呢,牛逼在哪里呢? 就是加强版龙卷风的感觉。 它那个龙卷风的工作原理是这样的: 你用龙卷风进行混币,别人就不知道你的代币到哪去了, 但是别人知道你用过龙卷风。 而这个“蠕虫”呢—— 你用了它之后,别人同样完成了混币,…

Allbojierfu's tweet image. 我发现一个隐私币的项目,基本上中文区没有人发。
@EIP7503

他的技术呢,牛逼在哪里呢?
就是加强版龙卷风的感觉。

它那个龙卷风的工作原理是这样的:
你用龙卷风进行混币,别人就不知道你的代币到哪去了,
但是别人知道你用过龙卷风。

而这个“蠕虫”呢——
你用了它之后,别人同样完成了混币,…

加密市场简明观察 1️⃣ 十月清算非终点,而是市场重置 10 月 10 日大规模杠杆清理,让仓位更健康 市场杠杆水平恢复,短中期提供方向性支撑 未来几个月更可能是 缓慢上行,而非冲击新高 2️⃣ 清算机制解析 去杠杆主要是市场“管道问题”,非偿付问题 山寨币受冲击最大,机构多持大盘币、杠杆低…

October’s sell-off wasn’t the end of the cycle—it may have been the reset it needed. Excess leverage is flushed, fundamentals remain intact, and institutional players are quietly rotating back in. Smart money is clustering around EVM chains, RWAs, and yield protocols—pointing to…

CoinbaseInsto's tweet image. October’s sell-off wasn’t the end of the cycle—it may have been the reset it needed.

Excess leverage is flushed, fundamentals remain intact, and institutional players are quietly rotating back in. Smart money is clustering around EVM chains, RWAs, and yield protocols—pointing to…


Chequer Cat😽😽😽格子猫猫猫 reposteó

Participation begins with understanding. Flying Tulip’s accredited investor quiz is now live at flyingtulip.com/quiz a 10-question gateway ensuring all participants understand our new raise model. Study the material → flyingtulip.com/learn Take the quiz →…

flyingtulip_'s tweet image. Participation begins with understanding.

Flying Tulip’s accredited investor quiz is now live at flyingtulip.com/quiz a 10-question gateway ensuring all participants understand our new raise model.

Study the material → flyingtulip.com/learn
Take the quiz →…

Chequer Cat😽😽😽格子猫猫猫 reposteó

$BMB 预售时间延期了,改到 11 号晚上 10 点 一来这几天行情确实很差,直接开预售效果可能一般 二来 11 号预售完后,12 号晚上 10 点就 TGE,打完等待的时间也更短了 个人感觉这个改动是很好的! 预售前 60 分钟是留给 allowlist 的,记得去申请,填个表就可以,很简单: beamable.network/launch/

We are delaying the $BMB Launch Sale to Tuesday, November 11th. No need to sugarcoat - the obvious reasoning is that market sentiment took a major nose dive this week. The bigger picture, for us, is that we now have a great opportunity to better align our launch timeline.…

BeamableNetwork's tweet image. We are delaying the $BMB Launch Sale to Tuesday, November 11th.

No need to sugarcoat  -  the obvious reasoning is that market sentiment took a major nose dive this week.

The bigger picture, for us, is that we now have a great opportunity to better align our launch timeline.…


Chequer Cat😽😽😽格子猫猫猫 reposteó

还在质疑 AI 交易?还认为是随机扰动? 5000 名全球开发者,5000 颗星 ⭐,这是专业人士的看法,不是托儿。 这是实打实的开源精神,不是涨上去又归零的代币。 别再观望了。你真的打开网站测试了吗?定制自己的提示词了吗?一旦你测试了,你也会老老实实点上一个星星。…


Chequer Cat😽😽😽格子猫猫猫 reposteó

Except @tradexyz, which HIP-3 protocol do you think has potential & why? - @ventuals → pre-IPO companies - @nunchi → any yield - @hyenatrade → Ethena-related - @computeindex → compute capacity - @HyperOddX → prediction markets - @TroveMarkets → collectibles


我这是倒霉到顶了吧?今天过后,应该一切都能顺利起来了吧。


2021年的时候,我就知道你俩是一个老板,现在也不装了是吧?

1/ NEW: rTTOK Token Sale ⚡️ rTTOK is the ByteDance Mirror Token by @joinrepublic. For the first time, investors can mirror the performance of TikTok’s parent company through a tokenized payout note on @solana. Register now: republic.com/rttok?utm_sour…

CoinList's tweet image. 1/ NEW: rTTOK Token Sale ⚡️

rTTOK is the ByteDance Mirror Token by @joinrepublic. 
 
For the first time, investors can mirror the performance of TikTok’s parent company through a tokenized payout note on @solana.

Register now: republic.com/rttok?utm_sour…


I sent my cyptos to the X402 protocol on Base, and got minted a cyberpunk402 NFT via #AI Agent sending back on X402 Citizens, it's amazing, all actions are automatically completed. x402.city


Chequer Cat😽😽😽格子猫猫猫 reposteó

今天这市场,熟悉的味道又回来了—— 上半年的概念,端上桌 x402 概念这波被彻底 meme 化、铭文化了 看似重炒,其实是 AI 协议线开始复苏 墨神 @MrJustmoving1 今凌晨1点定点爆破了一下 #ERC8004 赛道的 $PRXS 500K 干到 7M,麻中麻 借用 @alu69420 AI 协议线的名词和术语的人话版, 我又找 GPT…

随着 x402 的爆火,感觉很多人都被 MCP、A2A、AP2、x402 和 ERC-8004 等一堆名词和术语搞的晕头转向,这里给大家整理了一份“人话版”。 MCP:全称 Model Context Protocol,是由 @AnthropicAI 推出的一个可以让大语言模型(LLM)轻松调用各种 API 和其他软件/工具的协议。 A2A:全称 Agent-to-Agent…



Chequer Cat😽😽😽格子猫猫猫 reposteó

狂肝一晚上,完美实现了X402的接入 现在只需要用 Coinbase Wallet 付费1U 就可以获取 RitMEX 开源的所有工具下载地址 明天开始我会分享完整的搭建X402服务 命令行自动打X402服务的教程 开源框架和工具 感兴趣的朋友记得关注/点赞/收藏/转发 #X402


Chequer Cat😽😽😽格子猫猫猫 reposteó

写在 x402 叙事爆火前夜,先普及若干基础认知: 1)无论是 Ping,还是即将到来的Pong,都只是x402爆火前夕的冲锋号,会加速市场对x402这一伟大叙事的认知,虽然x402主打的是实用性通信协议(完全没Fomo必要),但市场总是对黄金上雕花的游戏乐此不疲;…


Chequer Cat😽😽😽格子猫猫猫 reposteó

看了一圈华语区没一个人把 #x402 讲清楚的 那我简单说两句: x402 是 Coinbase 在 2025 年初推出的开源支付协议,基于 HTTP 402 状态码实现区块链无关的微支付系统。该协议专为 AI 代理和自主支付设计,支持使用 USDC 等稳定币进行即时结算,无需账户注册、订阅或复杂签名流程…

0xzoes's tweet image. 看了一圈华语区没一个人把 #x402 讲清楚的  

那我简单说两句:

x402 是 Coinbase 在 2025 年初推出的开源支付协议,基于 HTTP 402 状态码实现区块链无关的微支付系统。该协议专为 AI 代理和自主支付设计,支持使用 USDC 等稳定币进行即时结算,无需账户注册、订阅或复杂签名流程…

Chequer Cat😽😽😽格子猫猫猫 reposteó

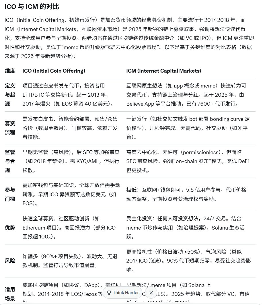
The ICM race is on. EVERYBODY wants a piece of this pie and $ICM is well-positioned to capture much of the value created. We know about @StreetFDN, @LaunchOnSoar, @zcombinatorio, @believeapp, @solana, @MetaDAOProject and others pushing ICM. Now, players like @pumpdotfun and…

Top "ICM" focused launchpads are trading above 100m, while $ICM still sits below 20 In my opinion, this incubator should trade at prices similar to the top launchpads... @icmdotrun has deep ties with every serious player, and will likely get their choice of the top projects…

DineroDom0's tweet image. Top "ICM" focused launchpads are trading above 100m, while $ICM still sits below 20 

In my opinion, this incubator should trade at prices similar to the top launchpads... @icmdotrun has deep ties with every serious player, and will likely get their choice of the top projects…


Chequer Cat😽😽😽格子猫猫猫 reposteó

玩了 2 天,回来发现 Metaplex $MPLX 的 Genesis 又上新项目了! 第七期项目是 @dmdotfun $fun ,是由 @MatricaLabs 团队推出的新社交产品 研究了一下 @MatricaLabs ,从 21 年开始,他们就在做身份验证、以及帮 NFT 项目的社区做 token-gating 目前已经有一百万+ 的用户,已经成为 Solana…

0xtrading888's tweet image. 玩了 2 天,回来发现 Metaplex $MPLX 的 Genesis 又上新项目了!

第七期项目是 @dmdotfun $fun ,是由 @MatricaLabs 团队推出的新社交产品

研究了一下 @MatricaLabs ,从 21 年开始,他们就在做身份验证、以及帮 NFT 项目的社区做 token-gating
目前已经有一百万+ 的用户,已经成为 Solana…
0xtrading888's tweet image. 玩了 2 天,回来发现 Metaplex $MPLX 的 Genesis 又上新项目了!

第七期项目是 @dmdotfun $fun ,是由 @MatricaLabs 团队推出的新社交产品

研究了一下 @MatricaLabs ,从 21 年开始,他们就在做身份验证、以及帮 NFT 项目的社区做 token-gating
目前已经有一百万+ 的用户,已经成为 Solana…
0xtrading888's tweet image. 玩了 2 天,回来发现 Metaplex $MPLX 的 Genesis 又上新项目了!

第七期项目是 @dmdotfun $fun ,是由 @MatricaLabs 团队推出的新社交产品

研究了一下 @MatricaLabs ,从 21 年开始,他们就在做身份验证、以及帮 NFT 项目的社区做 token-gating
目前已经有一百万+ 的用户,已经成为 Solana…

The next Genesis powered launch is from @dmdotfun The $FUN presale will go live October 21st at 17:00 UTC. On dm fun (1/3) 👇

metaplex's tweet image. The next Genesis powered launch is from @dmdotfun

The $FUN presale will go live October 21st at 17:00 UTC.

On dm fun (1/3) 👇


稳定币供应量近三个月增加了 450 亿美元,反映出每小时 2000 万美元的持续增长。专家预测,在不久的将来,区块链平台上将涌入大量数字资产,可能每季度达到数万亿美元。这是一个非常恐怖的数字。


Chequer Cat😽😽😽格子猫猫猫 reposteó

Today, we are announcing Sonar – a new product by Echo that lets anyone host a public token sale.

echodotxyz's tweet image. Today, we are announcing Sonar – a new product by Echo that lets anyone host a public token sale.

Loading...

Something went wrong.


Something went wrong.