
Rochester CoderDojo
@CoderDojoRochIL
Official twitter account for the CoderDojo in Rochester, IL. Managed by Pete Gegen.
You might like
Zoe took part in #CoolestProjects in 2020 with her game Find it! Her project was also picked as a favourite by British Astronaut @astro_timpeake. Well done Zoe, keep up the great work 👩💻 Registration is open now for 2021 rpf.io/coolest!

This 👏 Is 👏 HUGE! Illinois @GovPritzker signs the Educational Workforce and Equity Act, which will ensure all high school students in the state have access to computer science courses! Thank you, Governor and bill sponsor Senator @LLCoolK_4🖥💪 fox2now.com/news/live-prit…
Ever wanted to play Rock-Paper-Scissors against your PC? Or build your own chatbot? Whatever your age, adding #MachineLearning capabilities to cool AI projects is a blast – and @DaleLane's new kids book makes it easy. Now shipping: nostarch.com/machine-learni…

It's another @humblebundle! Pay what you want for a selection of our best-selling kids coding books! This Bundle benefits the @Scratch Foundation and the @NSPFoundation. Thank you for your support. Please RT! humblebundle.com/books/coding-s…
This morning, I put together a simple epidemic simulation using Scratch. Explore how the spread is "flattened" when more people stay at home -- and modify the code to try out your own ideas and theories. scratch.mit.edu/projects/37665…

I've written a new @MLforKids project about phishing - students train a machine learning model that can predict if a URL is for a phishing site or a legitimate site. machinelearningforkids.co.uk/worksheets




Spring semester CoderDojo starts Monday! Join us and learn how to code for free. Open to all RCUSD students in grades K-12. Register here zen.coderdojo.com/dojos/us/illin…
Train a #machinelearning model to predict where zombies are hiding in a scary hotel Teach kids about feature selection and decision trees by using AI to escape the zombies! Full instructions at machinelearningforkids.co.uk/worksheets
When you finish a PhD in computer science, they take you to a special room and explain that you must never use recursion in real life. Its only purpose is to make programming hard for undergrads.
When you finish a PhD in computer science, they take you to a special room and explain that you must never use recursion in real life. Its only purpose is to make programming hard for undergrads. 😂
This neat piece in @lifehacker is a great introduction to #CoderDojo for parents Find a nearby CoderDojo club for your child this weekend, or maybe even start your own! 😁 offspring.lifehacker.com/how-to-find-fr… #BackToDojo #coding #parenting
You can expect our dojo to use these projects!
The truth is, kids may be the savviest of us all when it comes to spotting deepfakes! Here's how to spot them ⬇️ buff.ly/2I6GhLR
Even if your school does not offer computer programming, there are ways to get training and experience. Find those ways at the 2019 STEM Fair. sites.google.com/view/rochester… (photo from Rochester CoderDojo)

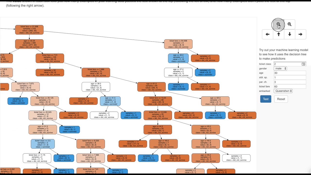
I've made some more progress in adding interactive visualisations to @MLforKids. I'm running Graphviz in an OpenWhisk action to create the initial SVGs, then manipulating it from JavaScript in the browser youtube.com/watch?v=yvMWa0…
youtube.com
YouTube
Visualisations in Machine Learning for Kids
Want to learn to code? Come visit the @CoderDojoRochIL exhibit at the 2019 STEM Fair! @rochesterrocket students of all ages participate in this free club, and it is easy to start a @CoderDojo in your school! coderdojo.com

It's fantastic to see Machine Learning featuring again in @HelloWorld_Edu - with a report from one school on their collaboration with @AppsforGood (pg 70-71) and an opinion piece on the importance of teaching kids about ML (pg 76).
Hello World issue 8 is OUT NOW. Follow this link rpf.io/hw8 to download the PDF for FREE, and let us know what you think. Hello World is free to download anywhere in the world, so please RT and help spread the news to more educators.


Project Presentation Night! This Thurs. 6:30-8 pm RHS Learning Commons. Our students have done amazing things in Scratch and JavaScript including mutiplayer games and machine learning/AI. Join Us!
Rochester CoderDojo is still on for this evening. Only 3 sessions left for the semester. Hope you can make it!
#sit19 registration is open! Hurry and register before there are no spots left. sitconference.org . There are 5 locations to attend : Bensenville | Berwyn | DeKalb | Lake Forest | Normal
United States Trends
- 1. Russ 29.4K posts
- 2. Lakers 42.1K posts
- 3. Arsenal 354K posts
- 4. #NBAonNBC N/A
- 5. Warriors 58.4K posts
- 6. NASA 74.9K posts
- 7. Sean Payton 3,188 posts
- 8. Crosby 9,819 posts
- 9. Jen Psaki 1,796 posts
- 10. Roundball Rock 4,982 posts
- 11. Platner 13K posts
- 12. Martinelli 40K posts
- 13. Atlas 62.9K posts
- 14. Rockets 30K posts
- 15. Oval Office 50.8K posts
- 16. #ThunderUp 2,056 posts
- 17. Knicks 11.3K posts
- 18. John Brennan 33.4K posts
- 19. #LetsRide 4,102 posts
- 20. $BYND 147K posts
Something went wrong.
Something went wrong.