DefiDropLpad's profile picture. DeFiDrop is a specialized launchpad & incubator platform that is tailored specifically to decentralized finance, and anon teams.

https://t.me/DefiDropOfficial

DefiDrop

@DefiDropLpad

DeFiDrop is a specialized launchpad & incubator platform that is tailored specifically to decentralized finance, and anon teams. https://t.me/DefiDropOfficial

Pinned

We've removed minimal staking score in order to open up participation to everyone, 3 hours remaining. defidrop.org/projects/cannu… Limited to 3000 $BUSD per address #BSC #IDO


We are pleased to announce @cannumo as our fifth launchpad project! defidropofficial.medium.com/announcing-nex… #BSC $DROPS $CANU


DefiDrop reposted

🥞$Pancakelock is listing on PancakeSwap $PLOCK token will be listed on PancakeSwap by 2 PM UTC Today. - All unsold tokens are burned 🔥 - The Team tokens is locked for a year 🔒 Distribution is going to happen simultaneously with the listing. Stay tuned. 😎

LockiFi's tweet image. 🥞$Pancakelock is listing on PancakeSwap

$PLOCK token will be listed on PancakeSwap by 2 PM UTC Today. 

- All unsold tokens are burned 🔥
- The Team tokens is locked for a year 🔒

Distribution is going to happen simultaneously with the listing.
Stay tuned. 😎

DefiDrop reposted

🔥 SECOND PLOCK TOKEN BURN! Just as promised, A total amount of 2,700,000 unsold $PLOCK tokens from IDO Round has been sent to the burn address! Proof: bscscan.com/tx/0x12b8551d9… ✨More Good News 🔜

LockiFi's tweet image. 🔥 SECOND PLOCK TOKEN BURN! 

Just as promised, A total amount of 2,700,000 unsold $PLOCK tokens from IDO Round has been sent to the burn address! 

Proof: bscscan.com/tx/0x12b8551d9…

✨More Good News  🔜

DefiDrop reposted

$PLOCK is listing today! Cutting edge security infrastructure Already burned 2.7 Million tokens! : bscscan.com/tx/0x12b8551d9… Will be looking to catch a dip after launch to jump in Twitter: @Pancakelock_ Telegram: t.me/pancakelock Website: pancakelock.finance

🥞$Pancakelock is listing on PancakeSwap $PLOCK token will be listed on PancakeSwap by 2 PM UTC Today. - All unsold tokens are burned 🔥 - The Team tokens is locked for a year 🔒 Distribution is going to happen simultaneously with the listing. Stay tuned. 😎

LockiFi's tweet image. 🥞$Pancakelock is listing on PancakeSwap

$PLOCK token will be listed on PancakeSwap by 2 PM UTC Today. 

- All unsold tokens are burned 🔥
- The Team tokens is locked for a year 🔒

Distribution is going to happen simultaneously with the listing.
Stay tuned. 😎


We are pleased to announce @Pancakelock_ as our fourth launchpad project! defidropofficial.medium.com/announcing-nex… #BSC $DROPS $PLOCK


We are pleased to announce @simlancer_io as our next launchpad project! defidropofficial.medium.com/announcing-nex… #BSC $DROPS $SIM


$DROPS stakers have more than just a couple IDOs to expect this month. Stay tuned. #BSC


Final call for the @ape_tools whitelist round, 2.8% remaining. Highly anticipated, listing today 20:00 UTC on @ape_swap defidrop.org/projects/ape-t…

DefiDropLpad's tweet image. Final call for the @ape_tools whitelist round, 2.8% remaining.

Highly anticipated, listing today 20:00 UTC on @ape_swap 

defidrop.org/projects/ape-t…

Just over 1 hour to go for the @ape_tools private round! FCFS, all addresses above 3000 $DROPS staking score have been whitelisted, 0.5 $BNB limit per address. defidrop.org/projects/ape-t…


We are pleased to announce @ape_tools as our second launchpad project! defidropofficial.medium.com/announcing-nex… #BSC $DROPS $TAPE


🎁🎁 Next IDO announcement and article due before Friday, we are aware of the long wait and look to make it up to our community via a lot of coming incentives! 🎁🎁 #BSC


DefiDrop reposted

CRYPTO GIVEAWAY: win $500 USD in $DROPS by following DefiDrop across all social media platforms as well as creating an awesome Twitter banner that will be selected the winner by the community so have at it and show off your skills 💪💎 @DefiDropLpad #giveaway #CryptoNews #crypto


It is our pleasure to announce yet another airdrop to our partner @ExLocker, 1,000,000 $DROPS going to $CRX stakers! DROPS Staking is now live here: defidrop.org/staking

CRX Stakers will receive 1m $DROPS during the airdrop. • The amount of coins you get depends directly on your Rating Score. • The snapshot will be recorded after May 10, at a random time. All you have to do is stake CRX. @defidroplpad cryptexlock.me/stake



DefiDrop reposted

CRX Stakers will receive 1m $DROPS during the airdrop. • The amount of coins you get depends directly on your Rating Score. • The snapshot will be recorded after May 10, at a random time. All you have to do is stake CRX. @defidroplpad cryptexlock.me/stake


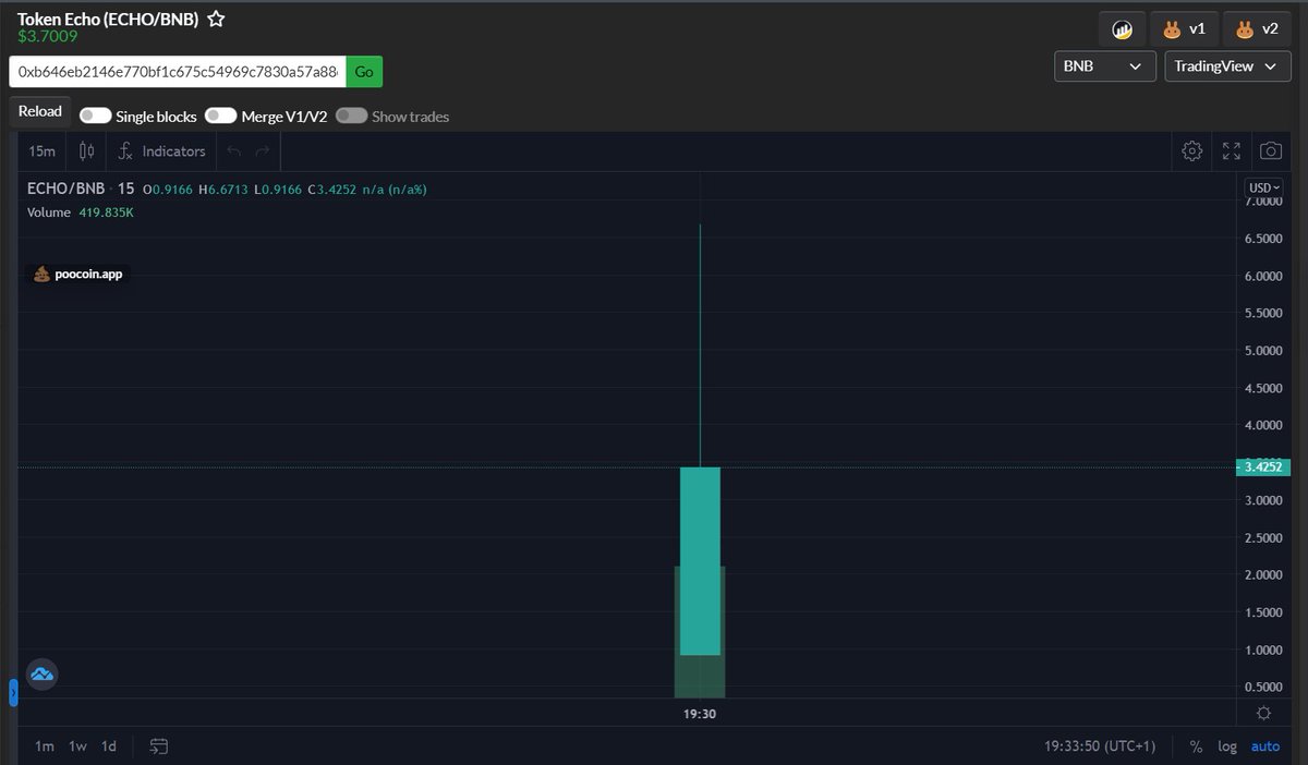
Our first launchpad project now listed! $ECHO @TokenEchoCom poocoin.app/tokens/0xb646E… $0.50 Round 1 $0.625 Round 2 Please claim your tokens below! defidrop.org/projects/token…

DefiDropLpad's tweet image. Our first launchpad project now listed!

$ECHO @TokenEchoCom 
poocoin.app/tokens/0xb646E…

$0.50 Round 1
$0.625 Round 2

Please claim your tokens below!
defidrop.org/projects/token…

DefiDrop reposted

$ECHO is the very first project to launch on @DefiDropLpad & the first round is currently open. @TokenEchoCom aims to give you an edge over the competition on #PancakeSwap & #Uniswap

TheGemHunters's tweet image. $ECHO is the very first project to launch on @DefiDropLpad & the first round is currently open.

@TokenEchoCom aims to give you an edge over the competition on #PancakeSwap & #Uniswap

We are proud to announce being the 1st project on the @DefiDropLpad !!! $ECHO

TokenEchoCom's tweet image. We are proud to announce being the 1st project on the @DefiDropLpad !!! 

$ECHO


Final 1 hour to go of guaranteed private sale allocations for @TokenEchoCom defidrop.org/projects Public sale will begin in under 90 minutes, open to all. 5000 $BUSD per address limit. FCFS


DefiDrop reposted

First IDO announcement by @DefiDropLpad introducing Tokenecho They also will be making sure to provide the fairest allocation distribution. Brining guaranteed minimums to increase quality allocation distribution for all to participate! Read more here: defidropofficial.medium.com/defidrop-time-…


Loading...

Something went wrong.


Something went wrong.