
DynamicsDocs
@DynamicsDocs
Documentation for Microsoft Dynamics NAV & BC http://BCentral.dev
I've been working on the next version of DynamicsDocs.com that generates ERDs for the customized Business Central solution: bcentral.dev p.s. The new version generates E/R diagrams for your customized solution. #MSDyn365bc #datamodels
Dynamics NAV 2017 Entity-Relationship (E/R) diagrams should be published in 2017 :-) dynamicsdocs.com/blog/microsoft…

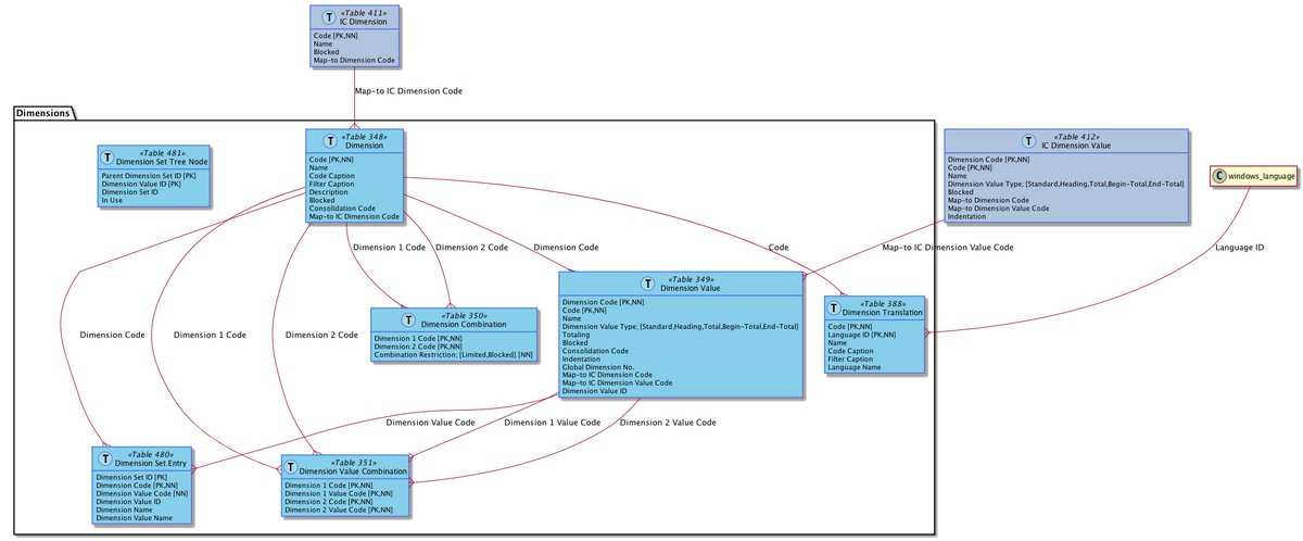
Browse Dynamics NAV Data Model You can start with an overview diagram like the one for the Currency related tables below. Then click on a table that interests you. dynamicsdocs.com/blog/browse-dy…

I'm playing with an idea of selecting few tables and getting an auto-generated table relationships diagram for Dynamics NAV. Since it is auto-generated it can be easily updated when NAV changes or include custom tables. What do you think? Would this be useful on your projects?

United States الاتجاهات
- 1. #Worlds2025 49.4K posts
- 2. #100T N/A
- 3. Yamamoto 50.1K posts
- 4. #DWTS 45.4K posts
- 5. Young Republicans 81.5K posts
- 6. halsey 9,680 posts
- 7. #MOST_WANTED_IN_CHICAGO 1,603 posts
- 8. #FlyTogether 3,063 posts
- 9. Kreider 1,381 posts
- 10. Jared Butler N/A
- 11. Ohtani 14.4K posts
- 12. Cuffem 3,336 posts
- 13. Tami 4,676 posts
- 14. Lucia 61.8K posts
- 15. George Floyd 35.7K posts
- 16. Vishnu 9,098 posts
- 17. Vivian 30.2K posts
- 18. Will Richard 2,595 posts
- 19. The Dodgers 50.1K posts
- 20. Politico 319K posts
Something went wrong.
Something went wrong.