GCSE_ProWorks's profile picture. Welcome to the GCSE revision dance page. You will find resources to help aid your revision and learning on the 6 professional works.

GCSE_ProWorks

@GCSE_ProWorks

Welcome to the GCSE revision dance page. You will find resources to help aid your revision and learning on the 6 professional works.

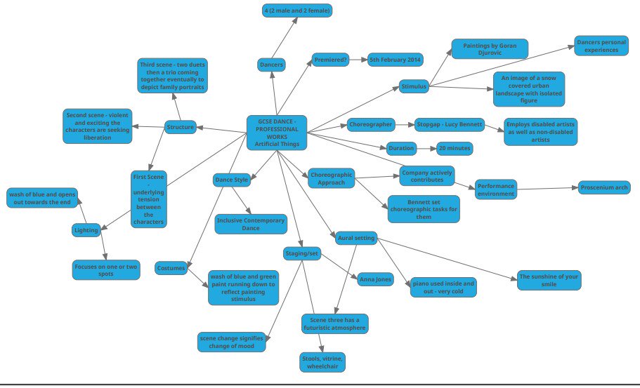
Ooh look a mind map for artificial things....can you make your own??

GCSE_ProWorks's tweet image. Ooh look a mind map for artificial things....can you make your own??

GCSE_ProWorks reposted

We've spent this week in residence Studio @WayneMcGregor pulling together a brand new Lec/Dem of @AQA #gcse spec work #WithinHerEyes Available for booking now!

JamesCousinsCo's tweet image. We've spent this week in residence Studio @WayneMcGregor pulling together a brand new Lec/Dem of @AQA #gcse spec work #WithinHerEyes Available for booking now!
JamesCousinsCo's tweet image. We've spent this week in residence Studio @WayneMcGregor pulling together a brand new Lec/Dem of @AQA #gcse spec work #WithinHerEyes Available for booking now!

Did you know, during the choreographic process dancer Laura Jones created movement and pathways from her wheelchair, which were translated by the standing dancers David Willdridge and Amy Butler. #collaborativechoreography

GCSE_ProWorks's tweet image. Did you know, during the choreographic process dancer Laura Jones created movement and pathways from her wheelchair, which were translated by the standing dancers David Willdridge and Amy Butler.  #collaborativechoreography

Finding it tricky to structure your answers to those big 12 markers?? Take a look at our simple outline which should hopefully give you an insight. (Shadows - Costume)

GCSE_ProWorks's tweet image. Finding it tricky to structure your answers to those big 12 markers??

Take a look at our simple outline which should hopefully give you an insight. 

(Shadows - Costume)

Check out @BoyBlueEnt performing Emancipation of Expressionism! Can you spot the section that could show chaos and order? If so, can you tell us where you can see it? youtube.com/watch?v=ZsALq2…

GCSE_ProWorks's tweet card. Boy Blue Entertainment: Emancipation of Expressionism at Breakin'...

youtube.com

YouTube

Boy Blue Entertainment: Emancipation of Expressionism at Breakin'...


Take a look at Itzik Galili's A Linha Curva! Can you spot the section that shows male competitiveness?? youtube.com/watch?v=2W8VX9…

GCSE_ProWorks's tweet card. A LINHA CURVA

youtube.com

YouTube

A LINHA CURVA


Need help with Section C of the GCSE dance paper? Take a look at @WayneMcGregor explaining his choreographic intention behind the work Infra... #teamwayne #GCSErevision youtube.com/watch?v=4xb5fM…

GCSE_ProWorks's tweet card. Wayne McGregor on creating Infra for The Royal Ballet

youtube.com

YouTube

Wayne McGregor on creating Infra for The Royal Ballet


GCSE_ProWorks reposted

Great feature on @BoyBlueEnt’s work with Film Director Danny Boyle, in the latest issue @TheVoiceNews.

KennethTharp's tweet image. Great feature on @BoyBlueEnt’s work with Film Director Danny Boyle, in the latest issue @TheVoiceNews.

Why don't you try our new cross word to see if you can find the words that relate to E of E?

GCSE_ProWorks's tweet image. Why don't you try our new cross word to see if you can find the words that relate to E of E?

Fancy turning your revision into a game? 🤪 Well now you can with our tried and tested KAHOOT! All you needis your friends and their phones and away you go. Create an account for you and your friends via create.kahoot.it and search Year 11 GCSE Revision (a.munday)

GCSE_ProWorks's tweet image. Fancy turning your revision into a game? 🤪

Well now you can with our tried and tested KAHOOT! All you needis your friends and their phones and away you go. 

Create an account for you and your friends via create.kahoot.it and search Year 11 GCSE Revision (a.munday)

How do you like to revise?


Getting stressed with revision and need a new way to revise? We have some exciting and colourful ideas coming soon...


United States Trends

Loading...

Something went wrong.


Something went wrong.