
Ying Ge Research Lab
@Ge_Lab_UW
Mass spectrometry-based proteomics group studying cardiovascular disease @ UW-Madison. Account handled by the students🫀🧀 http://ge-lab-uw.bsky.social
قد يعجبك
If you are interested in utilizing our photocleavable surfactant Azo for your protein applications (bottom-up MS, top-down MS, protein extraction), it’s available for purchase below from Sigma!⚡️⬇️ sigmaaldrich.com/US/en/product/…
In our newest publication, we reveal the structural heterogeneity of AMPK -a heterotrimeric complex that acts as a master regulator of cellular metabolism- using integrated native and denatured top-down mass spectrometry (TDMS)! Check it out below 👇 pubs.acs.org/doi/full/10.10…
Congratulations to Dr. Kalina Rossler on a successful thesis defense! Your years of service & friendship to the lab will forever be cherished. You did it, Doctor! 🫀🎓🎉 #ProudMoment


Huge congratulations to Emily Reasoner on a successful PhD defense! All those years of hard work, research, and perseverance have paid off — Dr. Reasoner is official! 🧠🎓👏 #Lucky18


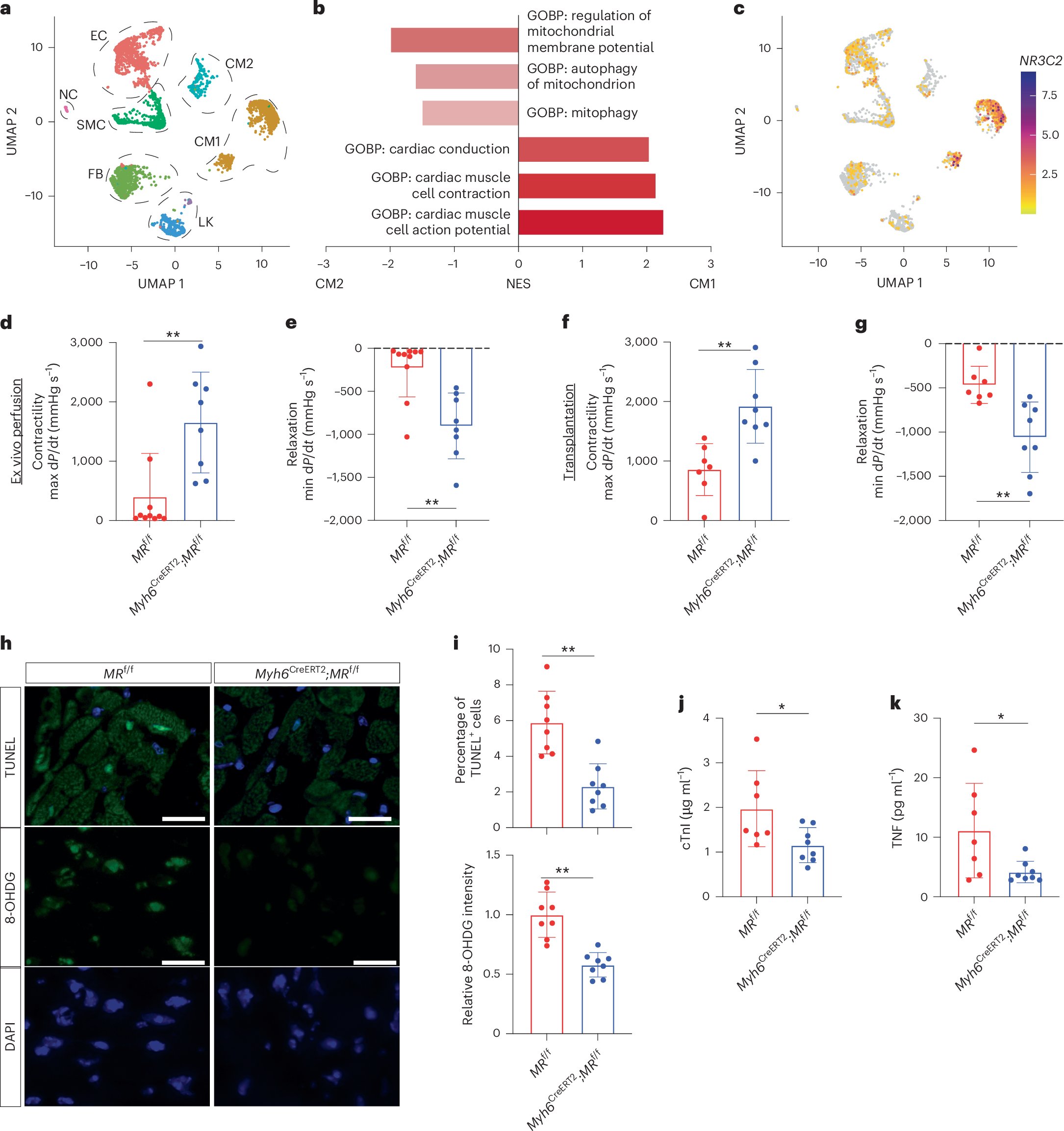
Check our our recent collab in @NatureCVR ! Congratulations & many thanks to Ieng Lam Lei & @PaulTangMD for the opportunity to be part of such a great project! 🫀💪
Research | Lei et al. show that cold preservation of heart transplants triggers mineralocorticoid receptor clustering in cardiomyocyte nuclei, and blocking this improves heart transplant function. doi.org/10.1038/s44161… rdcu.be/enbAz
Heartfelt thanks to Ienglam Lei & all collaborators on this very exciting trip down the rabbit hole of organ preservation biology. So many impactful avenues for molecular science to explore in modern surgery. We thank all who supported including @AATSHQ @ThoracicSurgFnd and NIH
Research | Lei et al. show that cold preservation of heart transplants triggers mineralocorticoid receptor clustering in cardiomyocyte nuclei, and blocking this improves heart transplant function. doi.org/10.1038/s44161… rdcu.be/enbAz
🚨Paper Alert🚨 We've developed the first nondenaturing online 2D-LC method for native top-down MS, enabling rapid structural analysis of endogenous protein complexes. 🧬⚡ #MassSpec #Proteomics #nTDP pubs.acs.org/doi/10.1021/ac…
#ASMS2025 The Ge Lab wrapped up Wednesday & Thursday with some *popular posters* from Dr. Gao, Emily, Liam, and Anna Grace!




Thank you all for attending the #FeMS+ networking session at #ASMS2025! Special thank you to @livia__se for delivering an inspiring keynote! And thank you to our volunteers for helping make this event happen!



#ASMS2025 We had some tasty seafood at our Ge Lab reunion dinner last night! So happy to see familiar faces at our favorite conference 🦀🦪🍰


#ASMS2025 The Monday poster session was a hit for the Ge Group! Thanks to everyone who stopped by to see Rob, Mallory, & our alumnus Jake Melby (now at Astrazeneca)! 🦀



Join us for #Proteoform Thursday June 19 as Juan Vizcaíno presents "The Implementation of Open Science Practices Can Enable A Faster Development Of Top-Down Proteomics" #proteomics #TeamMassSpec #ASMS2025 us06web.zoom.us/meeting/regist…

#ASMS2025 Congrats to our fearless leader @yingge2121 for a great presentation during Agilent's HRAM User Group Meeting yesterday!



The Ge Group is enjoying some weekend fun before #ASMS2025 kicks it into high gear tomorrow! #CrabbyForMassSpec


The Ge Research Group is gearing up for #ASMS2025 in Baltimore, MD! ✨ You can check out our presentation and poster schedule below. Come find us and chat science (and maybe have a crab cake or two 😉🦀)! #CrabbyForMassSpec #ScienceOnTheBay

My lab is recruiting a postdoc fellow to characterize new biochemical pathways that control taurine and glucose metabolism. Email me at [email protected] to apply! Please help RT🙏 @longlabstanford @JudithSimcox @UWBiochem
Please join us May 15 for #Proteoform Thursday - David Roberts presents "Guiding the Rational Design of Protein Assemblies by Native Mass Spectrometry" #proteomics #massspec #nativems us06web.zoom.us/meeting/regist…

Big news - our group now has a LinkedIn page! Please give us a follow to get even more updates on the Ge lab's shenanigans! 😉linkedin.com/feed/update/ur…
United States الاتجاهات
- 1. Bears 89.8K posts
- 2. Jake Moody 13.7K posts
- 3. Snell 24.5K posts
- 4. Caleb 48.7K posts
- 5. Bills 141K posts
- 6. Falcons 51.4K posts
- 7. Jayden 22.9K posts
- 8. Josh Allen 26.7K posts
- 9. phil 176K posts
- 10. Happy Birthday Charlie Kirk 5,009 posts
- 11. #BearDown 2,385 posts
- 12. Swift 288K posts
- 13. Joji 30.1K posts
- 14. Ben Johnson 4,455 posts
- 15. Turang 4,335 posts
- 16. #Dodgers 15.3K posts
- 17. Troy Aikman 6,561 posts
- 18. Roki 6,139 posts
- 19. Bijan 33K posts
- 20. #BeckyEntertainment 96.9K posts
قد يعجبك
-
Lingjun Li Research Group
@LiResearch -
Baker Lab UNC
@BakerLabMS -
J. of the American Society for Mass Spectrometry
@J_ASMS -
Mowei Zhou
@MoweiZ -
Brian Searle
@briansearle -
jennifer van eyk
@1jvaneyk -
Dr. Erin Baker
@ErinBakerIMS -
Julia Laskin Lab
@LabLaskin -
Hummon Research Group
@HummonLabOSU -
Ed Huttlin
@EdHuttlin -
Ian Webb
@ProfIanWebb -
Ling Hao
@HaoLabMS
Something went wrong.
Something went wrong.