InformaticsMDPI's profile picture. Informatics (ISSN 2227-9709) is an international, #OpenAccess journal of #Informatics, covered by #ESCI, #Scopus, published quarterly online by @MDPIOpenAccess.

Informatics MDPI

@InformaticsMDPI

Informatics (ISSN 2227-9709) is an international, #OpenAccess journal of #Informatics, covered by #ESCI, #Scopus, published quarterly online by @MDPIOpenAccess.

Pinned

📢We are pleased to share that Informatics has achieved an increased #CiteScore of 8.4! #Informatics is now ranked among top 10% of journals in "Communication" 🏅Q1:Communication 🏅Q1:Computer Networks and Communications 🏅Q2:Human-Computer Interaction scopus.com/sourceid/21100…

InformaticsMDPI's tweet image. 📢We are pleased to share that Informatics has achieved an increased #CiteScore of 8.4!

#Informatics is now ranked among top 10% of journals in "Communication"

🏅Q1:Communication
🏅Q1:Computer Networks and Communications
🏅Q2:Human-Computer Interaction

scopus.com/sourceid/21100…

🧠Welcome to read this 🗣️Predictive Language Processing in Humans and Large Language Models: A Comparative Study of Contextual Dependencies 🤖by Zhang and Strelnikov #LanguageProcessing #LLMs #CognitiveScience #HumanAIComparison #ContextualAI 🔍mdpi.com/2227-9709/12/3…

InformaticsMDPI's tweet image. 🧠Welcome to read this

🗣️Predictive Language Processing in Humans and Large Language Models: A Comparative Study of Contextual Dependencies

🤖by Zhang and Strelnikov
#LanguageProcessing #LLMs #CognitiveScience #HumanAIComparison #ContextualAI

🔍mdpi.com/2227-9709/12/3…

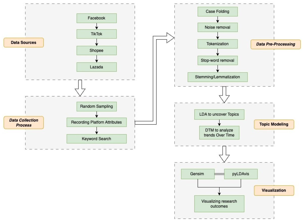
💊Check this #Article out 🚫Marketing a Banned Remedy: A Topic Model Analysis of Health Misinformation in Thai E-Commerce 🛒by Suriyapaiboonwattana et al #HealthMisinformation #ECommerce #ThaiMarket #TopicModeling #DigitalHealth 📚mdpi.com/2227-9709/12/3…

InformaticsMDPI's tweet image. 💊Check this #Article out

🚫Marketing a Banned Remedy: A Topic Model Analysis of Health Misinformation in Thai E-Commerce

🛒by Suriyapaiboonwattana et al
#HealthMisinformation #ECommerce #ThaiMarket #TopicModeling #DigitalHealth

📚mdpi.com/2227-9709/12/3…

🤝Expand your knowledge 🧑‍💻Human-AI Symbiotic Theory (HAIST): Development, Multi-Framework Assessment, and AI-Assisted Validation in Academic Research 🤖by Morello and Chick #HumanAIInteraction #HAIST #AIinResearch #SymbioticAI #AcademicInnovation 📚mdpi.com/2227-9709/12/3…

InformaticsMDPI's tweet image. 🤝Expand your knowledge

🧑‍💻Human-AI Symbiotic Theory (HAIST): Development, Multi-Framework Assessment, and AI-Assisted Validation in Academic Research

🤖by Morello and Chick
#HumanAIInteraction #HAIST #AIinResearch #SymbioticAI #AcademicInnovation

📚mdpi.com/2227-9709/12/3…

🕰️Read Alert 🤖The Temporal Evolution of Large Language Model Performance: A Comparative Analysis of Past and Current Outputs in Scientific and Medical Research 📑by Seth et al #LargeLanguageModels #AIResearch #ScientificAI #MedicalAI #LLMPerformance 🧬mdpi.com/2227-9709/12/3…

InformaticsMDPI's tweet image. 🕰️Read Alert

🤖The Temporal Evolution of Large Language Model Performance: A Comparative Analysis of Past and Current Outputs in Scientific and Medical Research

📑by Seth et al
#LargeLanguageModels #AIResearch #ScientificAI #MedicalAI #LLMPerformance

🧬mdpi.com/2227-9709/12/3…

💹Thrilled to share this 🤖Analysis and Forecasting of Cryptocurrency Markets Using Bayesian and LSTM-Based Deep Learning Models 📈by Biki et al #CryptoForecasting #BayesianModels #LSTM #DeepLearning #CryptoMarkets 📢mdpi.com/2227-9709/12/3…

InformaticsMDPI's tweet image. 💹Thrilled to share this

🤖Analysis and Forecasting of Cryptocurrency Markets Using Bayesian and LSTM-Based Deep Learning Models

📈by Biki et al
#CryptoForecasting #BayesianModels #LSTM #DeepLearning #CryptoMarkets

📢mdpi.com/2227-9709/12/3…

🦺Interesting work 🏭Preliminary Design Guidelines for Evaluating Immersive Industrial Safety Training 🕶️by Cordeiro et al #SafetyTraining #ImmersiveLearning #IndustrialSafety #VRTraining #DesignGuidelines 📘mdpi.com/2227-9709/12/3…

InformaticsMDPI's tweet image. 🦺Interesting work

🏭Preliminary Design Guidelines for Evaluating Immersive Industrial Safety Training

🕶️by Cordeiro et al
#SafetyTraining #ImmersiveLearning #IndustrialSafety #VRTraining #DesignGuidelines

📘mdpi.com/2227-9709/12/3…

🧳Check this out 🌍Tourist Flow Prediction Based on GA-ACO-BP Neural Network Model 📊by Yang et al #TourismPrediction #NeuralNetworks #GAACO #TravelAnalytics #SmartTourism 🧠mdpi.com/2227-9709/12/3…

InformaticsMDPI's tweet image. 🧳Check this out

🌍Tourist Flow Prediction Based on GA-ACO-BP Neural Network Model

📊by Yang et al
#TourismPrediction #NeuralNetworks #GAACO #TravelAnalytics #SmartTourism

🧠mdpi.com/2227-9709/12/3…

📱Read Alert 🗣️Digitizing the Higaonon Language: A Mobile Application for Indigenous Preservation in the Philippines 🌏by Abingosa et al #LanguagePreservation #Higaonon #MobileAppForGood #IndigenousKnowledge #DigitalHeritage ✒️mdpi.com/2227-9709/12/3…

InformaticsMDPI's tweet image. 📱Read Alert

🗣️Digitizing the Higaonon Language: A Mobile Application for Indigenous Preservation in the Philippines

🌏by Abingosa et al
#LanguagePreservation #Higaonon #MobileAppForGood #IndigenousKnowledge #DigitalHeritage

✒️mdpi.com/2227-9709/12/3…

💬#HumanAIInteraction 🤖Do Trusting Belief and Social Presence Matter? Service Satisfaction in Using AI Chatbots: Necessary Condition Analysis and Importance-Performance Map Analysis 👥by Wut et al #AIChatbots #UserSatisfaction #AI #ServiceAnalytics 📈mdpi.com/2227-9709/12/3…

InformaticsMDPI's tweet image. 💬#HumanAIInteraction

🤖Do Trusting Belief and Social Presence Matter? Service Satisfaction in Using AI Chatbots: Necessary Condition Analysis and Importance-Performance Map  Analysis

👥by Wut et al
#AIChatbots #UserSatisfaction #AI #ServiceAnalytics

📈mdpi.com/2227-9709/12/3…

🌍#DecisionAnalytics 📊A Data-Driven Informatics Framework for Regional Sustainability: Integrating Twin Mean-Variance Two-Stage DEA with Decision Analytics ♻️by Aungkulanon et al #RegionalSustainability #DataDrivenFramework #DEAanalysis #Informatics 🧠mdpi.com/2227-9709/12/3…

InformaticsMDPI's tweet image. 🌍#DecisionAnalytics

📊A Data-Driven Informatics Framework for Regional Sustainability: Integrating Twin Mean-Variance Two-Stage DEA with Decision Analytics

♻️by Aungkulanon et al
#RegionalSustainability #DataDrivenFramework #DEAanalysis #Informatics

🧠mdpi.com/2227-9709/12/3…

📧Interesting Work 🤖Federated Learning Spam Detection Based on FedProx and Multi-Level Multi-Feature Fusion 🔒by Xiong et al #FederatedLearning #SpamDetection #FedProx #AIsecurity #MultiFeatureFusion 📡mdpi.com/2227-9709/12/3…

InformaticsMDPI's tweet image. 📧Interesting Work

🤖Federated Learning Spam Detection Based on FedProx and Multi-Level Multi-Feature Fusion

🔒by Xiong et al
#FederatedLearning #SpamDetection #FedProx #AIsecurity #MultiFeatureFusion

📡mdpi.com/2227-9709/12/3…

🚘Thrilled To Share This 📉Simulating the Effects of Sensor Failures on Autonomous Vehicles for Safety Evaluation 📡by Matos et al #AutonomousVehicles #SensorFailure #SafetyEvaluation #VehicleSimulation #AIDriving 🛡️mdpi.com/2227-9709/12/3…

InformaticsMDPI's tweet image. 🚘Thrilled To Share This

📉Simulating the Effects of Sensor Failures on Autonomous Vehicles for Safety Evaluation

📡by Matos et al
#AutonomousVehicles #SensorFailure #SafetyEvaluation #VehicleSimulation #AIDriving

🛡️mdpi.com/2227-9709/12/3…

🏥Read Alert 📈Deep Learning-Based Forecasting of Boarding Patient Counts to Address Emergency Department Overcrowding 🤖by Vural et al #DeepLearningHealth #EmergencyCare #PatientForecasting #HospitalOvercrowding #AIinHealthcare 🚑mdpi.com/2227-9709/12/3…

InformaticsMDPI's tweet image. 🏥Read Alert

📈Deep Learning-Based Forecasting of Boarding Patient Counts to Address Emergency Department Overcrowding

🤖by Vural et al
#DeepLearningHealth #EmergencyCare #PatientForecasting #HospitalOvercrowding #AIinHealthcare

🚑mdpi.com/2227-9709/12/3…

🏛️Welcome To Read This Article 🌏Digital Cultural Heritage in Southeast Asia: Knowledge Structures and Resources in GLAM Institutions 📚by Kwiecien et al #DigitalHeritage #SoutheastAsia #GLAMInstitutions #KnowledgeStructures #CulturalResources 💡mdpi.com/2227-9709/12/3…

InformaticsMDPI's tweet image. 🏛️Welcome To Read This Article

🌏Digital Cultural Heritage in Southeast Asia: Knowledge Structures and Resources in GLAM Institutions

📚by Kwiecien et al
#DigitalHeritage #SoutheastAsia #GLAMInstitutions #KnowledgeStructures #CulturalResources

💡mdpi.com/2227-9709/12/3…

📖Interesting Work 💻The Impact of the 2023 Wikipedia Redesign on User Experience ✨by Gandharv et al #WikipediaRedesign #UserExperience #UXResearch #DigitalPlatforms #WebDesign 🧑‍💻mdpi.com/2227-9709/12/3…

InformaticsMDPI's tweet image. 📖Interesting Work

💻The Impact of the 2023 Wikipedia Redesign on User Experience

✨by Gandharv et al
#WikipediaRedesign #UserExperience #UXResearch #DigitalPlatforms #WebDesign

🧑‍💻mdpi.com/2227-9709/12/3…

🌐Read Alert 🤖From E-Government to AI E-Government: A Systematic Review of Citizen Attitudes 👥by Savveli et al #AIEGovernment #CitizenAttitudes #DigitalGovernance #EGovernment #AIandSociety 📑mdpi.com/2227-9709/12/3…

InformaticsMDPI's tweet image. 🌐Read Alert

🤖From E-Government to AI E-Government: A Systematic Review of Citizen Attitudes

👥by Savveli et al
#AIEGovernment #CitizenAttitudes #DigitalGovernance #EGovernment #AIandSociety

📑mdpi.com/2227-9709/12/3…

🗺️Check this out 🏠Offline System for 2D Indoor Navigation Utilizing Advanced Data Structures 📱by Veloz et al #IndoorNavigation #OfflineSystems #DataStructures #2DMapping #SmartNavigation 📊mdpi.com/2227-9709/12/2…

InformaticsMDPI's tweet image. 🗺️Check this out

🏠Offline System for 2D Indoor Navigation Utilizing Advanced Data Structures

📱by Veloz et al
#IndoorNavigation #OfflineSystems #DataStructures #2DMapping #SmartNavigation

📊mdpi.com/2227-9709/12/2…

Informatics MDPI reposted

✨Days 1-3 of the @ConfCompSys 2025. Thank you to everyone who visited our booth. Visit us today and tomorrow to learn more about our journals. 📚@BDCC_MDPI @Logistics_Mdpi @Applsci @DynamicsMdpi @InformaticsMDPI @InformationMDPI @Algorithms_MDPI @Symmetry_MDPI

Systems_MDPI's tweet image. ✨Days 1-3 of the @ConfCompSys 2025. Thank you to everyone who visited our booth.

Visit us today and tomorrow to learn more about our journals.

📚@BDCC_MDPI @Logistics_Mdpi @Applsci @DynamicsMdpi @InformaticsMDPI @InformationMDPI
 @Algorithms_MDPI @Symmetry_MDPI
Systems_MDPI's tweet image. ✨Days 1-3 of the @ConfCompSys 2025. Thank you to everyone who visited our booth.

Visit us today and tomorrow to learn more about our journals.

📚@BDCC_MDPI @Logistics_Mdpi @Applsci @DynamicsMdpi @InformaticsMDPI @InformationMDPI
 @Algorithms_MDPI @Symmetry_MDPI
Systems_MDPI's tweet image. ✨Days 1-3 of the @ConfCompSys 2025. Thank you to everyone who visited our booth.

Visit us today and tomorrow to learn more about our journals.

📚@BDCC_MDPI @Logistics_Mdpi @Applsci @DynamicsMdpi @InformaticsMDPI @InformationMDPI
 @Algorithms_MDPI @Symmetry_MDPI

Informatics MDPI reposted

International Trends and Influencing Factors in the Integration of Artificial Intelligence in Education with the Application of Qualitative Methods by Juan Luis Cabanillas-García @InformaticsMDPI doi.org/10.3390/inform…

JuanluCaba_Unex's tweet image. International Trends and Influencing Factors in the Integration of Artificial Intelligence in Education with the Application of Qualitative Methods
by Juan Luis Cabanillas-García @InformaticsMDPI
doi.org/10.3390/inform…

Informatics MDPI reposted

📢 Meet Us at the @ConfCompSys 2025, 1-5 September 2025, Siena, Italy Our conference representatives look forward to meeting you. 👉mdpi.com/journal/system… 📚@BDCC_MDPI @Logistics_Mdpi @Applsci @DynamicsMdpi @InformaticsMDPI @InformationMDPI @Algorithms_MDPI @Symmetry_MDPI

Systems_MDPI's tweet image. 📢 Meet Us at the @ConfCompSys 2025, 1-5 September 2025, Siena, Italy

Our conference representatives look forward to meeting you.

👉mdpi.com/journal/system…

📚@BDCC_MDPI @Logistics_Mdpi @Applsci @DynamicsMdpi @InformaticsMDPI @InformationMDPI @Algorithms_MDPI @Symmetry_MDPI

Loading...

Something went wrong.


Something went wrong.