JCSasmor's profile picture. Math teacher, father, fountain pen geek, bass player in training!

Joshua Sasmor

@JCSasmor

Math teacher, father, fountain pen geek, bass player in training!

Joshua Sasmor heeft deze post opnieuw geplaatst

Here's a short dynamics-based explanation of the equation e^(πi)=-1


Joshua Sasmor heeft deze post opnieuw geplaatst

First (and hopefully not last 😅) blog post of the new year: want to understand logarithms intuitively? Then start thinking about them as clocks ⏰ Thanks to @stevenstrogatz and @3blue1brown for looking over a first draft: mehta-rohan.com/writings/blog_… (1/2)


#ma205 infinity is part of Wednesday's exam! youtu.be/Vp570S6Plt8


Joshua Sasmor heeft deze post opnieuw geplaatst

Finally some reasonable suggestions! Don’t cite it as an author, describe in detail how the tool was used. Makes a great deal of sense to me in many of writing applications. nature.com/articles/d4158…


#ma205 this is the difference between a conditional and its converse, as we spoke about in class Friday! More on converse errors and arguments to come in the next few weeks of discrete math!


Joshua Sasmor heeft deze post opnieuw geplaatst

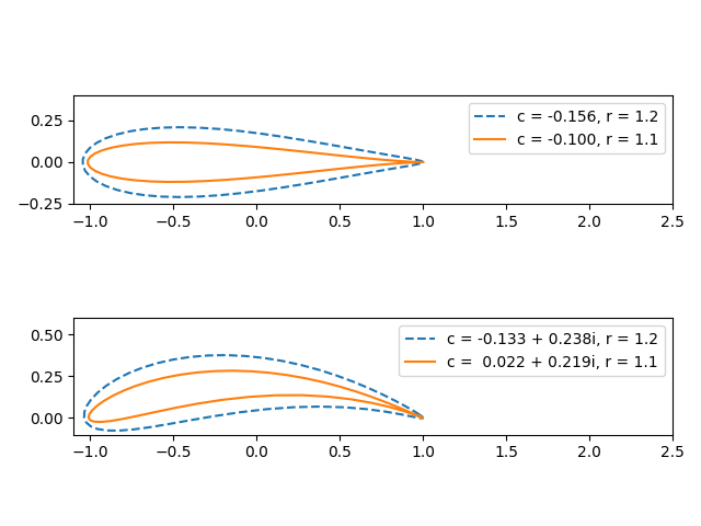
Take a circle in the complex plane, and average each point on it with its reciprocal. The result looks like an airfoil! johndcook.com/blog/2023/01/2…

AnalysisFact's tweet image. Take a circle in the complex plane, and average each point on it with its reciprocal. 

The result looks like an airfoil!

johndcook.com/blog/2023/01/2…

Deze tweet is niet langer beschikbaar.

Joshua Sasmor heeft deze post opnieuw geplaatst

Doubtlier, gaboratory, whenure, coffree. Start the new year off with words you didn’t know you needed. scim.ag/15e @ScienceCareers


Joshua Sasmor heeft deze post opnieuw geplaatst

To demonstrate how computers work, Alex Gorischek has made a physical example of how binary logic gates work using pulleys and weights. For anyone who doesn’t know much about logic gates, it’s a great lesson in one of the fundamentals of circuitry [video: ow.ly/WTvD30obozP]


Joshua Sasmor heeft deze post opnieuw geplaatst

Good grief! The day before Charles M. Schulz's 100th birthday, it's a DORK TOWER FRIDAY, at the mothership! dorktower.com/2022/11/25/goo… RT (please and thank you - it's a huge help), but most of all...rats!

muskrat_john's tweet image. Good grief! The day before Charles M. Schulz's 100th birthday, it's a DORK TOWER FRIDAY, at the mothership!

dorktower.com/2022/11/25/goo…

RT (please and thank you - it's a huge help), but most of all...rats!

Mathematics, Strange Universe. Thoughts on infinity. (Turn sound on.) Video by Wes Schaefman, used with permission. Book: mathletters.com, TikTok: tiktok.com/@mathletters



#ma225, we’ll look at the ideas of distances this month!

9 Distance Measures in data science with algorithms. via: @gp_pulipaka

MIT_CSAIL's tweet image. 9 Distance Measures in data science with algorithms. 

via: @gp_pulipaka


Joshua Sasmor heeft deze post opnieuw geplaatst

How to download academic papers and books for free

AStrasser116's tweet image. How to download academic papers and books for free

#ma342 we will get to this before the end of the semester!

Oldies but goldies: E. W. Dijkstra, A note on two problems in connexion with graphs, 1959. Dijkstra’s algorithm computes the geodesic distance on a graph in O(n*log(n)) operations using a front propagation algorithm. en.wikipedia.org/wiki/Dijkstra%…



Joshua Sasmor heeft deze post opnieuw geplaatst

So all of this to say: There is trauma in the running. There is trauma in the running. There is trauma in the running. And we have to do more. (21/21)


One of my favorite Disney films! I have a VHS I taped off of the Disney channel decades ago!

Mathematics. Free Movie: Donald Duck in "Mathmagic Land" (1959). Explore math strange realities. YouTube: bit.ly/1FG95jD

pickover's tweet image. Mathematics.

Free Movie: Donald Duck in "Mathmagic Land" (1959). 

Explore math strange realities. YouTube: bit.ly/1FG95jD


Joshua Sasmor heeft deze post opnieuw geplaatst

A topological magic trick. (Mathematical explanation in the next tweet.)


Going to make sure my fall class sees this.

My matrix visualizations with MIT Gilbert Strang. I compiled the graphics in a short(14-page) PDF paper! github.com/kenjihiranabe/…

hiranabe's tweet image. My matrix visualizations with MIT Gilbert Strang. I compiled the graphics in a short(14-page) PDF paper!
github.com/kenjihiranabe/…
hiranabe's tweet image. My matrix visualizations with MIT Gilbert Strang. I compiled the graphics in a short(14-page) PDF paper!
github.com/kenjihiranabe/…
hiranabe's tweet image. My matrix visualizations with MIT Gilbert Strang. I compiled the graphics in a short(14-page) PDF paper!
github.com/kenjihiranabe/…
hiranabe's tweet image. My matrix visualizations with MIT Gilbert Strang. I compiled the graphics in a short(14-page) PDF paper!
github.com/kenjihiranabe/…


Joshua Sasmor heeft deze post opnieuw geplaatst

Three cheers for linear algebra in fiction!

My matrix visualizations with MIT Gilbert Strang. I compiled the graphics in a short(14-page) PDF paper! github.com/kenjihiranabe/…

hiranabe's tweet image. My matrix visualizations with MIT Gilbert Strang. I compiled the graphics in a short(14-page) PDF paper!
github.com/kenjihiranabe/…
hiranabe's tweet image. My matrix visualizations with MIT Gilbert Strang. I compiled the graphics in a short(14-page) PDF paper!
github.com/kenjihiranabe/…
hiranabe's tweet image. My matrix visualizations with MIT Gilbert Strang. I compiled the graphics in a short(14-page) PDF paper!
github.com/kenjihiranabe/…
hiranabe's tweet image. My matrix visualizations with MIT Gilbert Strang. I compiled the graphics in a short(14-page) PDF paper!
github.com/kenjihiranabe/…


Loading...

Something went wrong.


Something went wrong.