Jenny Purt
@JenPurt
Product @ Spotify. Views my own 🙋🏼♀️
You might like
Finland: “we’re furious we can’t use the middle finger on stage.” Germany: #Eurovision
Learning to code while listening to Taylor Swift's new album. There's some kind of joke to be had there but my brain is too scrambled to see it.
A really good question for #product peeps to throw into their interview kit: uxdesign.cc/my-favorite-pm…
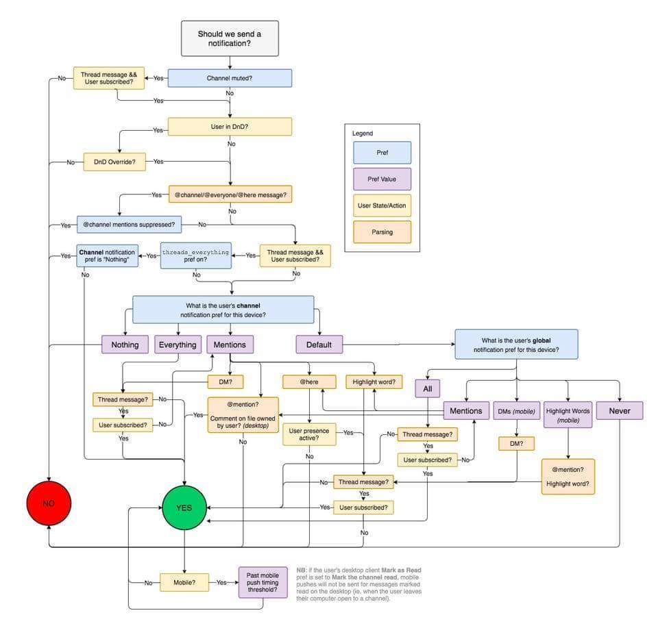
For anybody who thinks "I could build that in a weekend," this is how Slack decides to send a notification
Cool algorithmic tool for checking out if a machine thinks your logo sucks or not! brandmark.io/logo-rank/ #brand #design #logo
First Medium post + first time I've written in a while... But our new integration with @StdLibHQ was a great reason to get typing. Such an easy way to add SMS to your #product, check it out: blog.messagebird.com/integrate-sms-…
Hats off to @StdLibHQ for their work on our new integration! A beautifully simple way to add MessageBird SMS to your app 💥 producthunt.com/posts/messageb…
Hey everyone! Super excited to announce our new @StdLibHQ partnership with @messagebird - their API is live on our platform! Read more, and start using it, here 👇👇👇 medium.com/stdlibhq/annou…
Good example of why thinking about the social impact of your product, as well as user need, is so important: fastcompany.com/40468728/acces…
Cool way of reinventing the flip flop to enable better consumer insights 👣 fastcompany.com/3068940/moving… #data #consumerinsights #tech
This, this, this and more: theguardian.com/commentisfree/… #journalism #FreePress #StrongerTogether
😂😂😂
You couldn't make it up: Daily Mail's publisher raises concerns about Brexit as "the majority of our newsprint is sourced from the EU"
Great insights from @chrismoranuk. Everyone can learn something from this! medium.com/@chrismoranuk/… #audience #data
Awesome feature throwing light on a part of the #surfing world so often overlooked nytimes.com/2016/10/23/spo…
"Put simply, the users have spoken and news lost." buzzfeed.com/charliewarzel/…
Oh the irony...
Regions with the biggest votes for Leave are also the most economically dependent on the EU on.ft.com/28SsiHq
Apparently we're "cool" - will take the compliment (thx) but not sure this is the right response from Spiegel! ft.com/cms/s/0/693b4b…
United States Trends
- 1. Nagy N/A
- 2. $PYPL N/A
- 3. Kraft N/A
- 4. Josh D'Amaro N/A
- 5. Good Tuesday N/A
- 6. Harden N/A
- 7. Taco Tuesday N/A
- 8. Kid Rock N/A
- 9. #tuesdayvibe N/A
- 10. #csm228 N/A
- 11. #NicolásYCiliaHéroes N/A
- 12. Jaxson Dart N/A
- 13. Dana Walden N/A
- 14. Bob Iger N/A
- 15. Goodell N/A
- 16. PayPal N/A
- 17. #CatForCashEP3 N/A
- 18. JUST ANNOUNCED N/A
- 19. Elmo N/A
- 20. #ElPuebloLosEspera N/A
You might like
-
龙珠官方|风雷app|KB体育|瓦尔哈拉之门|AG捕鱼王|直播平台|一分六合彩|天行体育
@katewills -
Sarah Nadav
@sarahnadav -
WashingtonExec
@washingtonexec -
Miss Chatz 💜
@Miss_ChatZ -
Hayley Kaufman
@GlobeHayleyK -
in-Cumbria Magazine
@incumbriamag -
Dorian Gonsalves
@Dorian_Belvoir -
Ralph Moore
@RalphusMoorus -
Erik Bergin
@erikbergin -
Matthew Batham
@matthewbatham
Something went wrong.
Something went wrong.