Stephen Jenkins
@JenkinsLabEd
Lecturer and Immunologist at the University of Edinburgh and happy Dad
You might like
So excited that Conor's paper is out! Congrats @Conorisco @Lili_Zhang_Dr @JamesEP_ and more. Thanks to our funders - Wellcome & for this paper mostly MRC-UK. Some of my thoughts in the following thread. cell.com/immunity/fullt…
Strong 🏴 representation in the innate immune memory session at the last day of #BSI22. Nice opening talk from @JenkinsLabEd and work on stromal cells in flu by @wo_jules. Plus, beautiful and clear talk from @wouter_tj from my lab on macs in #rsv infection. 💪🏼
JOB ALERT Edinburgh UK We're looking for a post-doc to study how efferocytosis regulates macrophage fate and function during disease. 4yr MRC-funded, with @chris_d_lucas @bainlab Will Wood and Adriano Rossi @EdinUni_MeetCIR Please spread the word elxw.fa.em3.oraclecloud.com/hcmUI/Candidat…
elxw.fa.em3.oraclecloud.com
Postdoctoral Research Fellow
We are looking for an inventive and enthusiastic postdoctoral researcher to work with us on an MRC-funded Programme Grant studying the molecular controllers of the immune response to inflammation,...
An important reminder that we should use both male and female in all our studies
A 2020 study from @EdinUni_MeetCIR @bainlab found sex-based differences in macrophages residing within the abdominal cavity may influence immune defense: scim.ag/8i
Our paper is officially published now. Alhamdulillah.
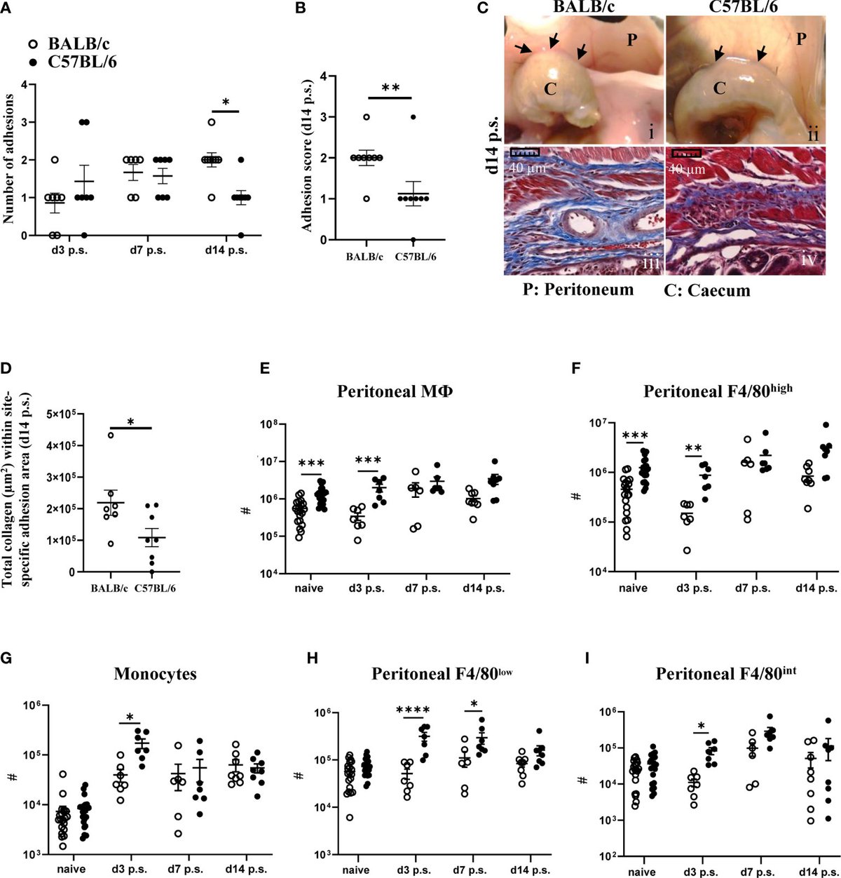
New Research: Monocyte-derived peritoneal macrophages protect C57BL/6 mice against surgery-induced adhesions: Peritoneal adhesions commonly occur after abdominal or pelvic surgery. These scars join internal organs to each other or to the… frontiersin.org/articles/10.33… #immunology
CD11c identifies microbiota and EGR2-dependent MHCII+ serous cavity macrophages with sexually dimorphic fate in mice Bain, Jenkins, and Colleagues @EdinUni_MeetCIR #macrophage #peritonealcavity #regulation bit.ly/3bNIHkS
It was great to work with @NatImmunol and their fantastic research briefing team to write a brief summary of our latest paper on the effects of hypoxemia on the innate immune system in ARDS rdcu.be/cO8qh. If you fancy the full story thereafter: rdcu.be/cOsSM
I am humbled and delighted to share our most recent paper in @NatImmunol showing how hypoxemia (and consequent tissue hypoxia) alters innate immune responses in the lung in acute lung injury (ALI)/ ARDS rdcu.be/cOsSM. Summary of 6 years' worth of work @EdUni_MeetCIR 👇
Want to know more about the relationship between peritoneal and omental macrophages and how this changes following inflammation? See our new paper in Immunology... onlinelibrary.wiley.com/doi/10.1111/im…
To all potential applicants for this 4 yr MRC-funded post-doc, please note: there was a mistake in the original avert - this position IS open to and welcomes applications from INTERNATIONAL APPLICANTS. Love macrophages, love Edinburgh? Apply here: jobs.ac.uk/job/COY771/pos…
🚨JOB ALERT MACROPHAGE BIOLOGY 4yr MRC-funded post-doc Are you interested in how phagocytes recognise and respond to tissue damage? Want to know how efferocytosis effects the fate and function of macrophages? If so, we have the job for you. jobs.ac.uk/job/COY771/pos…
Georgia Perona-Wright @PeronaLab and Holly Webster @hollywebster96 along with colleagues @MillingLab @MaizelsLab report on how IL-10 can promote Th2 responses during helminth infections by limiting Th1 and IFNg responses: nature.com/articles/s4138…
Want to know more about the omentum and omental macrophages ? Look no further! See our latest paper in Immunology onlinelibrary.wiley.com/doi/abs/10.111… Thanks to @CPridans @CecileBenezech Stuart Forbes and a great student Pieter Louwe on the @Wellcometrust @RepairPhD program.
onlinelibrary.wiley.com
Cell origin and niche availability dictate the capacity of peritoneal macrophages to colonize the...
Peritoneal inflammation results in recruitment of long-lived monocyte-derived macrophages that, unlike established resident cavity macrophages, readily migrate to and outpopulate omental FALC. These...
🚨 JOB ALERT - MACROPHAGE BIOLOGY Postdoc position available @EdinUni_MeetCIR 🏴with me, @JenkinsLabEd, @A_G_Rossi, @Chris_D_Lucas and Prof. Will Wood. Looking to understand how efferocytosis alters macrophage fate/function. elxw.fa.em3.oraclecloud.com/hcmUI/Candidat… @britsocimm @socmucimm
elxw.fa.em3.oraclecloud.com
Postdoctoral Research Fellow (CIR328)
We are looking for an inventive and enthusiastic postdoctoral researcher to work with us on an MRC-funded Programme Grant studying the molecular controllers of the immune response to inflammation and...
Interested in whether chronic type 2 inflammation causes sustained changes to HSCs? Curious if this alters responses to bacteria and vaccines? Want to mix in vivo models with patient cohorts? If so, we might have the job for you... jobs.york.ac.uk/vacancy/resear…
United States Trends
- 1. Luka 62.4K posts
- 2. Clippers 18.2K posts
- 3. Lakers 48.5K posts
- 4. #DWTS 95.6K posts
- 5. Kris Dunn 2,640 posts
- 6. #LakeShow 3,530 posts
- 7. Kawhi 6,272 posts
- 8. Jaxson Hayes 2,457 posts
- 9. Reaves 12.3K posts
- 10. Robert 137K posts
- 11. Ty Lue 1,585 posts
- 12. Collar 44.9K posts
- 13. Jordan 115K posts
- 14. Zubac 2,294 posts
- 15. Alix 15.1K posts
- 16. Elaine 46.2K posts
- 17. TOP CALL 14.3K posts
- 18. Colorado State 2,454 posts
- 19. Godzilla 36.6K posts
- 20. AI Alert 10.6K posts
Something went wrong.
Something went wrong.