Light_TechX's profile picture. 🚀 Space explorer | 🐞Bug hunter | Open source dev & digital artist | CSE grad sharing tips & art. Let's hack the future! #BugBounty #AI #Cybersecurity

Light

@Light_TechX

🚀 Space explorer | 🐞Bug hunter | Open source dev & digital artist | CSE grad sharing tips & art. Let's hack the future! #BugBounty #AI #Cybersecurity

Pinned

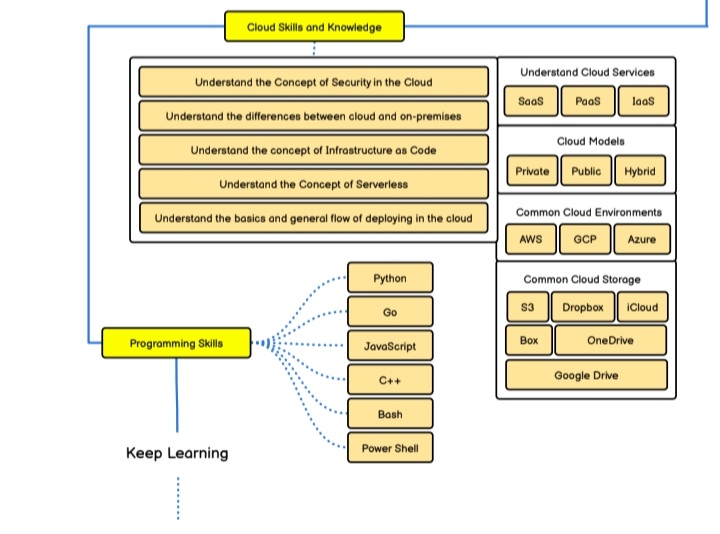
Cybersecurity Roadmap.sh 2026 Edition

Light_TechX's tweet image. Cybersecurity Roadmap.sh 2026 Edition
Light_TechX's tweet image. Cybersecurity Roadmap.sh 2026 Edition
Light_TechX's tweet image. Cybersecurity Roadmap.sh 2026 Edition

Light reposted

5日間限定の無料券チャレンジ(^^) 今日はオリジナル菓子無料の4日目です♪ 1)このアカウントをフォロー 2)この投稿をリポスト 3)抽選で毎日1万名様に無料券!結果は自動でお知らせ


Epic hypocrisy — Google gets $800 million in 'Fortnite' antitrust settlement appleinsider.com/articles/26/01…


Independence gained but global leverage and early warning reduced.

The United States has formally withdrawn from the World Health Organization. We are reclaiming our independence, protecting American sovereignty, and putting U.S. public health policy back in the hands of the American people.



Top 50 Generative Ai

Light_TechX's tweet image. Top 50 Generative Ai

Apple is offering up to $2,000,000 to researchers who uncovers critical vulnerabilities

Light_TechX's tweet image. Apple is offering up to $2,000,000 to researchers who uncovers critical vulnerabilities
Light_TechX's tweet image. Apple is offering up to $2,000,000 to researchers who uncovers critical vulnerabilities

Why the fuck my tweets aren't tranding


View from the Window at Le Gras

Light_TechX's tweet image. View from the Window at Le Gras

2016 again


Lol

Big week



Amazon lost billions before AWS printed money.

OpenAI is rapidly losing money and is projected to lose $14 billion in 2026 alone. If they can't get another round of funding, OpenAI could run out of money as soon as 2027.

pubity's tweet image. OpenAI is rapidly losing money and is projected to lose $14 billion in 2026 alone.

If they can't get another round of funding, OpenAI could run out of money as soon as 2027.
pubity's tweet image. OpenAI is rapidly losing money and is projected to lose $14 billion in 2026 alone.

If they can't get another round of funding, OpenAI could run out of money as soon as 2027.


Imagine losing your rent money to a reply that says lol

JUST IN: X considers letting you steal a creator’s revenue if you "ratio" them



Medium: Here’s my carefully researched article. X: Here’s my thought. Fight me.


3 Rules for your Projects S = Simple L = Lovable C = Complete


Loading...

Something went wrong.


Something went wrong.