MBoumasmoud's profile picture. Postdoc at @ETH_en 👩🏽‍🔬👩🏽‍💻 🧐Epidemiology, ecology and evolution of bacterial pathogens 
https://mstdn.science/@mboum

Mathilde Boumasmoud

@MBoumasmoud

Postdoc at @ETH_en 👩🏽‍🔬👩🏽‍💻 🧐Epidemiology, ecology and evolution of bacterial pathogens https://mstdn.science/@mboum

Mathilde Boumasmoud reposted

(1/6) Really jazzed to have this out - my first @wellcometrust fellowship paper! biorxiv.org/content/10.110… Can bacteria evolve resistance to competitors' T6SS weaponry? We find that the answer depends on **how many toxins** competitors are using. A thread:

willpjsmith's tweet image. (1/6) Really jazzed to have this out - my first @wellcometrust fellowship paper! biorxiv.org/content/10.110…

Can bacteria evolve resistance to competitors' T6SS weaponry? We find that the answer depends on **how many toxins** competitors are using. A thread:

Mathilde Boumasmoud reposted

We are looking for a bioinformatician with expertise in microbiome data analysis to join our team at the University of Lausanne. The successful candidate will lead and support research projects within nccr-microbiomes.ch. More details here: shorturl.at/mC46o .


Mathilde Boumasmoud reposted

You have until late February to get your GreenLabs/LEAF certification for your @ETH_en lab - anyone from the lab can apply: ethz.ch/en/the-eth-zur…


Mathilde Boumasmoud reposted

🚨New preprint!! How do antibiotic-resistant bacteria grow in the human gut microbiome, even without antibiotics? 🤔 We reveal strain-specific ecological interactions that shape their growth within microbial communities. 🧵👇 1/5 biorxiv.org/content/10.110…


Mathilde Boumasmoud reposted

We wrote a review on Staphylococcus aureus response and adaptation to vancomycin 📜 acting for me as a wrap up of my PhD work sciencedirect.com/science/articl… 1/4


Mathilde Boumasmoud reposted

Come join us in Munich - 10 days left to apply for an ERC-funded PhD-position in my group

We are hiring! 1 PhD position available within our newly-funded @ERC_Research project #PHAGEPRO @LMU_Muenchen. We are looking for a candidate with a strong background in bioinformatics! ChatGPT-generated applications will not be considered. Watch👇to learn more about the project

CCWendling's tweet image. We are hiring! 1 PhD position available within our newly-funded @ERC_Research project
#PHAGEPRO @LMU_Muenchen. We are looking for a candidate with a strong background in bioinformatics! ChatGPT-generated applications will not be considered. Watch👇to learn more about the project


Mathilde Boumasmoud reposted

Why are there so many fitness metrics in microbial ecology? I was confused - with @Michael_Manhart , I developed a framework that unifies existing statistics of relative fitness and shows how they all derive from a few basic principles. Preprint is up! doi.org/10.1101/2024.0…


Mathilde Boumasmoud reposted

📢📢 Very excited to announce that the Evolutionary Microbiology group is moving to @IBE_Barcelona in September! We are looking for a postdoctoral resarcher and a lab manager (ibe.upf-csic.es/work-with-us/j…), come and join our team🧫🧪🔬💻! Please RT


Mathilde Boumasmoud reposted

We're looking for an enthusiastic experimentalist PhD student to join our interdisciplinary group interested in the ecology & evolution of microbial communities unil.ch/mitrilab. Apply tinyurl.com/mu5swnk8 before Aug 31! Bonus: Lausanne is a beautiful place to live!

saramitri's tweet image. We're looking for an enthusiastic experimentalist PhD student to join our interdisciplinary group interested in the ecology & evolution of microbial communities unil.ch/mitrilab. Apply tinyurl.com/mu5swnk8 before Aug 31! Bonus: Lausanne is a beautiful place to live!

Mathilde Boumasmoud reposted

Dreamjob alert !!! In my research group, the position of a permanently employed staff scientist is available. The position includes both research and teaching (in German). Please RT Deadline: 25.08.24 More infos: shorturl.at/k9cM7


Mathilde Boumasmoud reposted

We have an opening for a PhD student in my group. Project: Understanding the mechanisms of synergistic coevolution. Approach: Coculture experiments, microscopy, analyses of fitness/ mutational effects. Deadline: 28.07.24 Please RT More info: shorturl.at/5ZP7R

KostChristian's tweet image. We have an opening for a PhD student in my group. 

Project: Understanding the mechanisms of synergistic coevolution.

Approach: Coculture experiments, microscopy, 
analyses of fitness/ mutational effects. 

Deadline: 28.07.24

Please RT  

More info: shorturl.at/5ZP7R

Mathilde Boumasmoud reposted

We're recruiting! Multiple postdoc and PhD positions at the University of Lausanne. Official adverts will be out soon, but you can have a sneak peek. Informal enquires are encouraged - if you like our papers, we want to hear from you! sites.google.com/view/sonjaleht…


Mathilde Boumasmoud reposted

We are hiring a postdoctoral researcher in bacterial genomics to study commensal E. coli epidemiology and evolution in an ERC-funded project. Please retweet!

Postdoc (Paris, France) Understanding the evolutionary epidemiology of commensal Escherichia coli with bacterial genomic data with @FrancoisJB at @CirbCdf @IAME_Center @CNRSbiologie More details: iddjobs.org/jobs/understan…



Mathilde Boumasmoud reposted

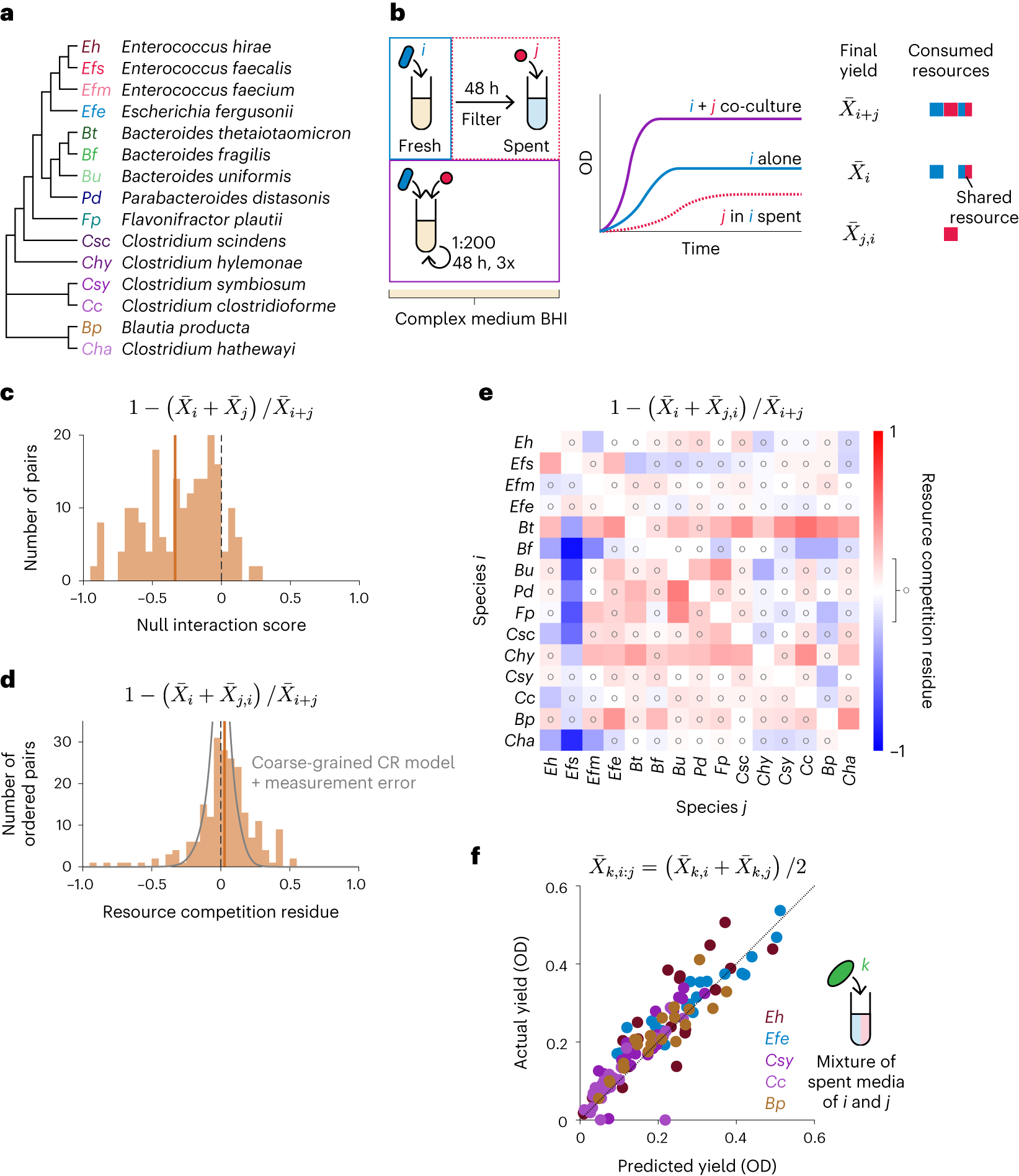
Resource competition predicts assembly of gut bacterial communities in vitro nature.com/articles/s4156…


Mathilde Boumasmoud reposted

In-depth characterization of a selection of gut commensal bacteria reveals their functional capacities to metabolize dietary carbohydrates with prebiotic potential -in @mSystemsJ journals.asm.org/doi/10.1128/ms…


Mathilde Boumasmoud reposted

I am looking to fill 1 Technician/Lab-Manager, 1-2 PhD and 1 Postdoc position in 2024 - if you want to join my new lab in Munich - please get in touch by email.

🌟 Big Career Announcement: Super happy to share that I’ve officially accepted a professorship @LMU! Excited for new opportunities and collaborations. Stay tuned for more updates and job openings.



Thanks a lot to the organizers of #MEEhubs2024 ! We had great discussions at the Lausanne hub, as well as rich interactions with the other hubs👏

And at the Lausanne hub #MEEhubs2024 too!

NCCRMicrobiomes's tweet image. And at the Lausanne hub #MEEhubs2024 too!


Mathilde Boumasmoud reposted

Successful E. coli clones and plasmids? In our new work, we show that some plasmid types have coexisted for centuries with their hosts and confer them with traits important during pathogenesis and competition (colicins for the win!) biorxiv.org/content/10.110…


Mathilde Boumasmoud reposted

We are excited to present our new solution to type bacterial plasmids: mge-cluster (available in conda!) @Becctococcus @JGamma3 @Orjan_Samuelsen @Paal_Johnsen @valflanza @gerrythill and others from Jukka's lab 😎. Thread below (with gifs!!) 🧵 academic.oup.com/nargab/article…


Mathilde Boumasmoud reposted

New Paper - Can prophages influence higher order interactions or even entire global biogeochemical processes? Here I summarized recent findings on this topic -authors.elsevier.com/a/1hPpr8jbphpD…

CCWendling's tweet image. New Paper - Can prophages influence higher order interactions or even entire global biogeochemical processes? Here I summarized recent findings on this topic -authors.elsevier.com/a/1hPpr8jbphpD…

Loading...

Something went wrong.


Something went wrong.