MathGagaSquared's profile picture. I am curious about life’s secrets. Hayatın sırlarına meraklıyım...

Havva Malone

@MathGagaSquared

I am curious about life’s secrets. Hayatın sırlarına meraklıyım...

Havva Malone さんがリポスト

I have spent at least 50% of my life studying, practicing, and teaching mathematics. The most common misconceptions I encounter: • Mathematics is useless • You must be good with numbers • You must be talented to do math These are all wrong. Here's what math is really about:

TivadarDanka's tweet image. I have spent at least 50% of my life studying, practicing, and teaching mathematics.

The most common misconceptions I encounter:

• Mathematics is useless
• You must be good with numbers
• You must be talented to do math

These are all wrong. Here's what math is really about:

Havva Malone さんがリポスト

Dimdik ayaktayız, asla eğilmeyeceğiz. Her şey çok güzel olacak! x.com/i/broadcasts/1…


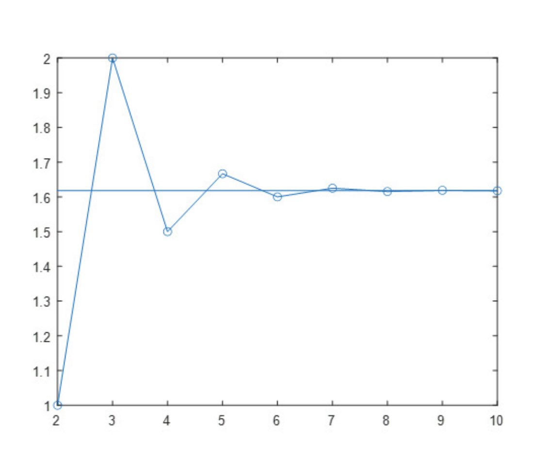
Oturma odamı kaplayan post-it lerle Fibonacci # anlamaya çalışırken, Fibonacci oranlarınin Altın Oran’dan çok büyük, çok küçük derken Altın Orana gidiyor olduğunu fark ettim. Bu nasıl bir fonksiyon? What is the name of the function? @Mat_Koyu #math @NCTM

MathGagaSquared's tweet image. Oturma odamı kaplayan post-it lerle Fibonacci # anlamaya çalışırken, Fibonacci oranlarınin Altın Oran’dan çok büyük, çok küçük derken Altın Orana gidiyor olduğunu fark ettim. Bu nasıl bir fonksiyon? 
What is the name of the function? 
@Mat_Koyu #math @NCTM
MathGagaSquared's tweet image. Oturma odamı kaplayan post-it lerle Fibonacci # anlamaya çalışırken, Fibonacci oranlarınin Altın Oran’dan çok büyük, çok küçük derken Altın Orana gidiyor olduğunu fark ettim. Bu nasıl bir fonksiyon? 
What is the name of the function? 
@Mat_Koyu #math @NCTM

Havva Malone さんがリポスト

Biz depremden etkilenen üniversite öğrencilerine temel matematik derslerinde danışmanlık yapmak için Matematik Dayanışma Platform adında bir girişim başlattık. Katılmak isteyen öğrenciler ve danışmanlar için linkimiz: sites.google.com/view/matematik… İlgilenen herkesi bekliyoruz.

matdayanisma's tweet image. Biz depremden etkilenen üniversite öğrencilerine temel matematik derslerinde danışmanlık yapmak için Matematik Dayanışma Platform adında bir girişim başlattık. Katılmak isteyen öğrenciler ve danışmanlar için linkimiz: sites.google.com/view/matematik… İlgilenen herkesi bekliyoruz.

Using ChatGPT #OpenAI It is amazing! Passed the bar exam or performed better than expected? But, Isn’t this y= 2x+3 graph wrong?

MathGagaSquared's tweet image. Using ChatGPT #OpenAI  
It is amazing! Passed the bar exam or performed better than expected?  
But, Isn’t this y= 2x+3 graph wrong?

Günaydın! Missouri bu sabah çok soğuk. Evler 1-2 katlı. Kişi başına 1 araba. Okullar tatil. Ön ve arka bahçem. Köyüm.

MathGagaSquared's tweet image. Günaydın! Missouri bu sabah çok soğuk. Evler 1-2 katlı. Kişi başına 1 araba. Okullar tatil. Ön ve arka bahçem. Köyüm.
MathGagaSquared's tweet image. Günaydın! Missouri bu sabah çok soğuk. Evler 1-2 katlı. Kişi başına 1 araba. Okullar tatil. Ön ve arka bahçem. Köyüm.

Loading...

Something went wrong.


Something went wrong.